AC Spindelmotoren Serie Alpha i Parameter manual Page 331

Parameter manual
B-65280GE/02 FANUC AC-SPINDELMOTOREN Serie αCi 1. INBETRIEBNAHME
- 315 -
(2) Wenn ein α-Positionsgeber verwendet wird
[Beispiel-Systemkonfiguration]
Spindel
JYA3
JYA2
SPMC
Direkt oder über Getriebe oder Zahnriemen im Verhältnis
1 : 1 verbunden
Temperatursensor
αC
i
-
Spindel-
motor
α
-Positionsgeber
Parameter Einstellungen Beschreibung
4000#0
Konfigurations-
abhängig
Spindel- und Spindelmo-
tor-Drehrichtungen
4001#4
Konfigurations-
abhängig
Spindelsensor-Anbringungsrichtung
4002#3,2,1,0 0,0,1,0
Verwendung des α-Positionsgebers als
Spindelsensor
4003#7,6,5,4 0,0,0,0
Einstellung der Spindelsen-
sor-Zähnezahl
4005#0 1
Die Drehzahlregelung erfolgt mithilfe
einer aus dem Positionsgebersignal
errechneten Drehzahl.
4056 bis 4059
Konfigurations-
abhängig
Übersetzungsverhältnis zwischen
Spindel und Motor

Contents Summary of AC Spindelmotoren Serie Alpha i Parameter manual

  • Page 1FANUC AC-SPINDELMOTOREN SERIE αi PARAMETERHANDBUCH B-65280GE/02
  • Page 2- Jegliche Vervielfältigung dieses Handbuches - auch in Auszügen - ist untersagt. - Änderungen der technischen Daten und Ausführungen vorbehalten. Der Export dieses Produktes bedarf der behördlichen Genehmigung des Export- landes. In diesem Handbuch haben wir weitest möglich versucht, alle Sachverha
  • Page 3B-65280GE/02 DEFINITION VON WARN-, VORSICHTSHINWEISEN UND ANMERKUNGEN DEFINITION VON WARN-, VORSICHTSHINWEISEN UND ANMERKUNGEN Dieses Handbuch enthält Sicherheitsinformationen zum Schutz von Personen und Maschinen. Es wird nach Sicherheitsrelevanz unter- schieden in Warnhinweise und Vorsichtshinweis
  • Page 4
  • Page 5B-65280GE/02 VORWORT VORWORT Dieses Handbuch beschreibt die Parameter und Funktionen von FANUC-Servoverstärkern der αi-Serie für Spindeln. Es ist in zwei Teile und den Anhang unterteilt. Teil I beschreibt die Spindeln der Serie αi, Teil II die der Serie αCi. Wenn nicht anders angegeben, werden im Te
  • Page 6
  • Page 7B-65280GE/02 INHALTSVERZEICHNIS INHALTSVERZEICHNIS DEFINITION VON WARN-, VORSICHTSHINWEISEN UND ANMERKUNGEN ............................................................................................................s-1 VORWORT.........................................................................
  • Page 8INHALTSVERZEICHNIS B-65280GE/02 2.2.9 Einzelheiten zu den zugehörigen Parametern.........................................................58 2.2.10 Berechnen der Positionsverstärkung für die Orientierung .....................................63 2.2.11 Justieren des Parameters für die Haltepunktverschi
  • Page 9B-65280GE/02 INHALTSVERZEICHNIS 2.5.11 Diagnose (Diagnosebildschirm) ...........................................................................140 2.5.12 Alarme ..................................................................................................................141 2.6 SPEZIFIKATIONEN
  • Page 10INHALTSVERZEICHNIS B-65280GE/02 5.1.4 E/A-Signale (CNC ↔ PMC)................................................................................207 5.1.5 Sequenz ................................................................................................................211 5.1.6 Liste der zugehörig
  • Page 11B-65280GE/02 INHALTSVERZEICHNIS 5.5.1 Übersicht ..............................................................................................................264 5.5.2 Spezifikationen.....................................................................................................265 5.5.3 E/A-Si
  • Page 12INHALTSVERZEICHNIS B-65280GE/02 II. FANUC AC-SPINDELMOTOREN Serie αCi 1 INBETRIEBNAHME ........................................................................... 303 1.1 VORGEHENSWEISE FÜR DIE INBETRIEBNAHME ................................ 304 1.2 SERIELLE SPINDELSCHNITTSTELLE ....................
  • Page 13B-65280GE/02 INHALTSVERZEICHNIS 2.3.4 Liste der E/A-Signale (CNC ↔ PMC).................................................................346 2.3.5 Sequenz ................................................................................................................347 2.3.6 Zugehörige Parameter ...
  • Page 14INHALTSVERZEICHNIS B-65280GE/02 4 JUSTIERUNG .................................................................................... 391 4.1 JUSTIEREN DER GESCHWINDIGKEITSREGELVERSTÄRKUNG.......... 392 4.1.1 Übersicht .....................................................................................
  • Page 15B-65280GE/02 INHALTSVERZEICHNIS F.3 BEISPIEL FÜR DAS BEOBACHTEN VON DATEN................................... 449 G UNTERSCHIEDE IN DEN PARAMETERSPEZIFIKATIONEN ZWISCHEN DEN SERIEN αi UND αCi.............................................. 450 G.1 PARAMETER MIT UNTERSCHIEDLICHEN BEDEUTUNGEN............
  • Page 16
  • Page 17I. FANUC AC-SPINDELMOTOREN Serie αi
  • Page 18
  • Page 19B-65280GE/02 FANUC AC-SPINDELMOTOREN Serie αi 1. INBETRIEBNAHME 1 INBETRIEBNAHME -3-
  • Page 201. INBETRIEBNAHME FANUC AC-SPINDELMOTOREN Serie αi B-65280GE/02 1.1 VORGEHENSWEISE FÜR DIE INBETRIEBNAHME A. Prüfen Sie die spindelbezogenen Spezifikationen: - CNC-Modell - Spindelmotor - Netzteilmodul - Spindelverstärkermodul - Sensorsystem B. Prüfen Sie alle Verbindungen. (Siehe BESCHREIBUNGEN (B-
  • Page 21B-65280GE/02 FANUC AC-SPINDELMOTOREN Serie αi 1. INBETRIEBNAHME 1.2 SERIELLE SPINDELSCHNITTSTELLE Optionale Funktion 1.2.1 Parameter für den seriellen Spindelausgang Dieser Unterabschnitt enthält eine Liste der Parameter, die ausschließ- lich den seriellen Spindelausgang betreffen. Einzelheiten zu d
  • Page 221. INBETRIEBNAHME FANUC AC-SPINDELMOTOREN Serie αi B-65280GE/02 1.2.2 Automatische Spindelparameter-Initialisierung (1) Parameterliste Parameternr. Beschreibung 15i 16i Funktion zur automatischen Initialisierung der Spindel- 5607#0 4019#7 parameter 3133 4133 Spindelmotormodell-Code (2) Vorgehensweis
  • Page 23B-65280GE/02 FANUC AC-SPINDELMOTOREN Serie αi 1. INBETRIEBNAHME 1.2.3 Diagnose (Diagnosebildschirm) Dieser Unterabschnitt enthält eine Liste der Diagnose- (Diagnosebild- schirm-) -Angaben, die ausschließlich den seriellen Spindelausgang betreffen. Einzelheiten hierzu finden Sie im Handbuch "Anschlüs
  • Page 241. INBETRIEBNAHME FANUC AC-SPINDELMOTOREN Serie αi B-65280GE/02 1.2.4 Alarme Dieser Unterabschnitt enthält eine Liste der Alarme, die ausschließlich den seriellen Spindelausgang betreffen. Einzelheiten zu den Alarmen finden Sie im Handbuch "Anschlüsse" (Funktion) der jeweiligen CNC. (a) Für die Seri
  • Page 25B-65280GE/02 FANUC AC-SPINDELMOTOREN Serie αi 1. INBETRIEBNAHME Alarmnr. Beschreibung SP0980 Der SIC-LSI auf der seriellen Spindel-Verstärkerseite ist fehlerhaft. SP0981 Beim Schreiben der Daten in den SIC-LSI auf der seriellen Spindel-Verstärkerseite ist ein Fehler aufgetreten. SP0982 Beim Lesen de
  • Page 261. INBETRIEBNAHME FANUC AC-SPINDELMOTOREN Serie αi B-65280GE/02 1.3 PARAMETER FÜR SENSOREN ANMERKUNG 1 Beachten Sie bitte, dass die Spezifikationen der Pa- rameter von Sensoren für Spindelverstärker der αi-Serie sich von denen der Parameter für Spindel- verstärker der α-Serie unterscheiden. 2 Die im
  • Page 27B-65280GE/02 FANUC AC-SPINDELMOTOREN Serie αi 1. INBETRIEBNAHME Parameternr. Beschreibung 15i 16i 3174 4174 (Diese Angabe wird über das Spindelsteuerungs-Eingangssignal CTH1A ausgewählt.) 3334 4334 Beliebige Motorsensor-Zähnezahl 3355 4355 Kompensation des Motorsensorsignal-Amplitudenverhältnisses 3
  • Page 281. INBETRIEBNAHME FANUC AC-SPINDELMOTOREN Serie αi B-65280GE/02 SSTYP3 bis 0 Spindelsensortyp Dieser Parameter stellt den Typ des separaten Sensors ein, der an der Spindel angebracht wird (an die Anschlussstellen JYA3 bzw. JYA4 anzuschließender Sensor). SSTYP3 SSTYP2 SSTYP1 SSTYP0 Spindelsensortyp 0
  • Page 29B-65280GE/02 FANUC AC-SPINDELMOTOREN Serie αi 1. INBETRIEBNAHME 15i 16i #7 #6 #5 #4 #3 #2 #1 #0 3006 4006 GRUNIT GRUNIT Stellt die Auflösung für das Übersetzungsverhältnis ein: 0: 1/100-Einheit 1: 1/1.000-Einheit Wählen Sie wie folgt eine Auflösungseinstellung für das Überset- zungsverhältnis aus: (
  • Page 301. INBETRIEBNAHME FANUC AC-SPINDELMOTOREN Serie αi B-65280GE/02 15i 16i #7 #6 #5 #4 #3 #2 #1 #0 3010 4010 MSTYP2 MSTYP1 MSTYP0 MSTYP2, MSTYP1, MSTYP0 Motorsensortyp Dieser Parameter stellt den Typ des in den Motor eingebauten Sensors ein (Sensor an JYA2 anzuschließen). MSTYP2 MSTYP1 MSTYP0 Motorsens
  • Page 31B-65280GE/02 FANUC AC-SPINDELMOTOREN Serie αi 1. INBETRIEBNAHME RFCHK3 Einstellung der Funktion zur erneuten Erkennung des Nullimpuls- Signals bei jedem Einstellen des Positionssteuerungs-Modus. 0: Das Nullimpuls-Signal wird nicht bei jeder Änderung des Betriebs- modus erkannt. Sobald das Nullimpuls
  • Page 321. INBETRIEBNAHME FANUC AC-SPINDELMOTOREN Serie αi B-65280GE/02 15i 16i Nenner des beliebigen Übersetzungsverhältnisses zwischen Motorsensor 3171 4171 und Spindel (HOCH) CTH1A = 0 Zähler des beliebigen Übersetzungsverhältnisses zwischen Motorsensor und 3172 4172 Spindel (HOCH) CTH1A = 0 Nenner des b
  • Page 33B-65280GE/02 FANUC AC-SPINDELMOTOREN Serie αi 1. INBETRIEBNAHME 15i 16i 3355 4355 Kompensation des Motorsensorsignal-Amplitudenverhältnisses 3357 4357 Kompensation des Spindelsensorsignal-Amplitudenverhältnisses Dateneinheit: 1% Zulässiger Datenbereich: -8 bis 8 Standardeinstellung: 0 Diese Paramete
  • Page 341. INBETRIEBNAHME FANUC AC-SPINDELMOTOREN Serie αi B-65280GE/02 1.3.3 Typische Sensorkonfigurationen Dieser Unterabschnitt beschreibt typische Sensorkonfigurationen so- wie die zugehörigen Parametereinstellverfahren. Bei Spindeln der αi-Serie wird die Sensorschaltungs-Hardware den Parametereinstellu
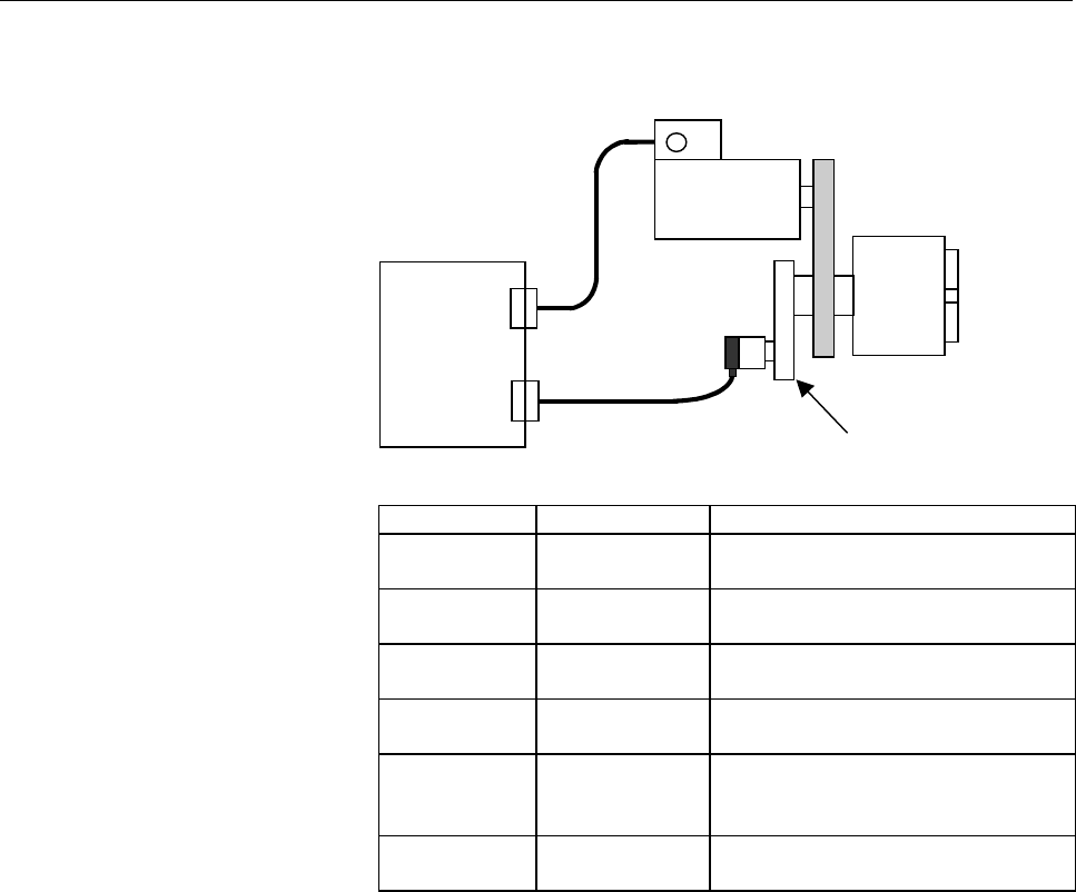
  • Page 35B-65280GE/02 FANUC AC-SPINDELMOTOREN Serie αi 1. INBETRIEBNAHME (2) Wenn ein α-Positionsgeber verwendet wird [Beispiel-Systemkonfiguration] Spindelmotor mit integriertem Mi-Sensor (bzw. MZi-Sensor) JYA2 Spindel α-Positionsgeber SPM TYP A JYA3 Direkt oder über Getriebe oder Zahnriemen im Verhältnis 1
  • Page 361. INBETRIEBNAHME FANUC AC-SPINDELMOTOREN Serie αi B-65280GE/02 (3) Wenn ein α-Positionsgeber S verwendet wird [Beispiel-Systemkonfiguration] Spindelmotor mit integriertem Mi-Sensor (bzw. MZi-Sensor) JYA2 Spindel α-Positionsgeber S SPM TYP B JYA4 Direkt oder über Getriebe oder Zahnriemen im Verhältn
  • Page 37B-65280GE/02 FANUC AC-SPINDELMOTOREN Serie αi 1. INBETRIEBNAHME (4) Wenn ein MZi- oder BZi-Sensor verwendet wird [Beispiel-Systemkonfiguration 1] Spindelmotor mit integriertem MZi-Sensor TYP A Spindel [Beispiel-Systemkonfiguration 2] BZi-Sensor Spindel + Einbaumotor Typ A [Beispiel-Systemkonfigurati
  • Page 381. INBETRIEBNAHME FANUC AC-SPINDELMOTOREN Serie αi B-65280GE/02 (5) Wenn ein separater BZi-Sensor verwendet wird [Beispiel-Systemkonfiguration] Spindelmotor mit integriertem Mi-Sensor (bzw. MZi-Sensor) Spindel TYP B BZi-Sensor Parameter Einstellungen Beschreibung Konfigurations- Spindel- und Spindel
  • Page 39B-65280GE/02 FANUC AC-SPINDELMOTOREN Serie αi 1. INBETRIEBNAHME (6) Wenn ein externes Nullimpuls-Signal (Näherungsschalter) verwendet wird [Beispiel-Systemkonfiguration] Spindelmotor mit integriertem Mi-Senso (bzw. MZi-Sensor) Spindel Externer 1-Drehung- TYP A Signal-Schalter (Näherungsschalter) Get
  • Page 402. ERLÄUTERUNG DER BETRIEBSMODI FANUC AC-SPINDELMOTOREN Serie αi B-65280GE/02 2 ERLÄUTERUNG DER BETRIEBSMODI - 24 -
  • Page 41B-65280GE/02 FANUC AC-SPINDELMOTOREN Serie αi 2. ERLÄUTERUNG DER BETRIEBSMODI 2.1 GESCHWINDIGKEITSREGELUNGS-MODUS 2.1.1 Vorgehensweise für die Inbetriebnahme A. Prüfen Sie, ob die serielle Spindel normal startet und betriebsbereit ist. B. Erstellen und prüfen Sie den PMC-Kontaktplan. C. Stellen Sie
  • Page 422. ERLÄUTERUNG DER BETRIEBSMODI FANUC AC-SPINDELMOTOREN Serie αi B-65280GE/02 2.1.4 Liste der E/A-Signale (CNC ↔ PMC) Dieser Unterabschnitt enthält eine Liste der E/A-Signale, die aus- schließlich den Geschwindigkeitsregelungs-Modus betreffen. Einzel- heiten zu den Signalen finden Sie im Handbuch "A
  • Page 43B-65280GE/02 FANUC AC-SPINDELMOTOREN Serie αi 2. ERLÄUTERUNG DER BETRIEBSMODI (b) Serie 15i #7 #6 #5 #4 #3 #2 #1 #0 Alle Achsen G005 FIN 1. G024 RI7A RI6A RI5A RI4A RI3A RI2A RI1A RI0A 2. G232 RI7B RI6B RI5B RI4B RI3B RI2B RI1B RI0B 1. G025 RISGNA RI12A RI11A RI10A RI9A RI8A 2. G233 RISGNB RI12B RI1
  • Page 442. ERLÄUTERUNG DER BETRIEBSMODI FANUC AC-SPINDELMOTOREN Serie αi B-65280GE/02 (b) Serie 15i #7 #6 #5 #4 #3 #2 #1 #0 Alle Achsen F008 SF Alle Achsen F020 S7 S6 S5 S4 S3 S2 S1 S0 Alle Achsen F021 S15 S14 S13 S12 S11 S10 S09 S08 Alle Achsen F022 S23 S22 S21 S20 S19 S18 S17 S16 Alle Achsen F023 S31 S30
  • Page 45B-65280GE/02 FANUC AC-SPINDELMOTOREN Serie αi 2. ERLÄUTERUNG DER BETRIEBSMODI 2.1.5 Zugehörige Parameter Parameternr. Beschreibung 15i 16i  3705#0 Stellt SF-Signalausgabe und S-Code für einen S-Befehl ein.  3705#2 Getriebeschaltverfahren (nur Serie M)  3705#4 Stellt SF-Signalausgabe und S-Code fü
  • Page 462. ERLÄUTERUNG DER BETRIEBSMODI FANUC AC-SPINDELMOTOREN Serie αi B-65280GE/02 Parameternr. Beschreibung 15i 16i 3352#1 4352#1 Einstellen der Spitzenwert-Speicherfunktion für Lastmesser-Ausgabe 3020 4020 Maximale Motordrehzahl 3022 4022 Erkennungsschwelle für "Drehzahl erreicht" 3023 4023 Drehzahl-Er
  • Page 47B-65280GE/02 FANUC AC-SPINDELMOTOREN Serie αi 2. ERLÄUTERUNG DER BETRIEBSMODI 2.1.6 Einzelheiten zu den zugehörigen Parametern Dieser Unterabschnitt enthält Einzelheiten zu den seriellen Spin- del-Parametern (für die 16i im Viertausender-, für die 15i im Dreitau- sender-Bereich), die zu den Paramete
  • Page 482. ERLÄUTERUNG DER BETRIEBSMODI FANUC AC-SPINDELMOTOREN Serie αi B-65280GE/02 16i #7 #6 #5 #4 #3 #2 #1 #0 4019 PRLOAD PRLOAD Automatische Parameter-Einstellfunktion 0: Automatische Parametereinstellung erfolgt nicht. (Standardeinstellwert) 1: Automatische Parametereinstellung erfolgt. Nachdem Sie im
  • Page 49B-65280GE/02 FANUC AC-SPINDELMOTOREN Serie αi 2. ERLÄUTERUNG DER BETRIEBSMODI 15i 16i 3022 4022 Erkennungsschwelle für "Drehzahl erreicht" Dateneinheit: 0,1 % Zulässiger Datenbereich: 0 bis 1.000 Standardeinstellwert: 150 Dieser Parameter stellt den Erkennungbereich für das Signal "Drehzahl erreicht
  • Page 502. ERLÄUTERUNG DER BETRIEBSMODI FANUC AC-SPINDELMOTOREN Serie αi B-65280GE/02 15i 16i 3026 4026 Lasterkennungschwelle 1 Dateneinheit: 1% Zulässiger Datenbereich: 0 bis 100 Standardeinstellwert: 83 Dieser Parameter stellt den Erkennungbereich für das Lasterfassungs- signal 1 (LDT1A) ein. Wenn die Lei
  • Page 51B-65280GE/02 FANUC AC-SPINDELMOTOREN Serie αi 2. ERLÄUTERUNG DER BETRIEBSMODI [Ausgangsleistungs-Begrenzungsmuster 1]--- Einstellwerte = 1, 2, 3 --- Leistungsabgabe Katalogwert Einstellung in Parameter Nr. 4029 Pout = × Pm Drehzahl 100 [Ausgangsleistungs-Begrenzungsmuster 2]--- Einstellwerte = 4, 5,
  • Page 522. ERLÄUTERUNG DER BETRIEBSMODI FANUC AC-SPINDELMOTOREN Serie αi B-65280GE/02 15i 16i 3030 4030 Sanftanlauf/-halt-Einstellzeit Dateneinheit: 1 min-1/s (10 min-1/s, wenn Bit 2 (SPDUNT) von Parameter Nr. 4006 = 1 ist) Zulässiger Datenbereich: 0 bis 32.767 Standardeinstellwert: 0 Dieser Parameter stell
  • Page 53B-65280GE/02 FANUC AC-SPINDELMOTOREN Serie αi 2. ERLÄUTERUNG DER BETRIEBSMODI 15i 16i 3056 4056 Übersetzungsverhältnis (STUFE 4) CTH1A = 0, CTH2A = 0 3057 4057 Übersetzungsverhältnis (STUFE 3) CTH1A = 0, CTH2A = 1 3058 4058 Übersetzungsverhältnis (STUFE 2) CTH1A = 1, CTH2A = 0 3059 4059 Übersetzungs
  • Page 542. ERLÄUTERUNG DER BETRIEBSMODI FANUC AC-SPINDELMOTOREN Serie αi B-65280GE/02 15i 16i 3082 4082 Einstellung des Geschwindigkeitsregelungs-Modus Dateneinheit: 1s Zulässiger Datenbereich: 0 bis 255 Standardeinstellwert: 10 Dieser Parameter legt den Zeitraum fest, in dem die Alarmerkennung deaktiviert
  • Page 55B-65280GE/02 FANUC AC-SPINDELMOTOREN Serie αi 2. ERLÄUTERUNG DER BETRIEBSMODI 15i 16i Nenner des beliebigen Übersetzungsverhältnisses zwischen Motorsensor und 3171 4171 Spindel (HOCH) CTH1A = 0 Zähler des beliebigen Übersetzungsverhältnisses zwischen Motorsensor und 3172 4172 Spindel (HOCH) CTH1A =
  • Page 562. ERLÄUTERUNG DER BETRIEBSMODI FANUC AC-SPINDELMOTOREN Serie αi B-65280GE/02 2.1.7 Störungsbehebung Funktioniert der Spindelmotor nicht wie gewohnt, ergreifen Sie je nach Art der Störung die nachstehend aufgeführten Maßnahmen. Die nach Ausgabe eines Alarmes zu ergreifenden Maßnahmen können Sie dem
  • Page 57B-65280GE/02 FANUC AC-SPINDELMOTOREN Serie αi 2. ERLÄUTERUNG DER BETRIEBSMODI (i) Der Motor dreht sich nicht (1) Prüfen Sie die Anschlüsse. (Siehe Handbuch "Beschreibungen".) (a) Phasenanordnung der Motor-Stromleitungen (b) Anschluss des Rückführsignalkabels (c) Anschluss des Gleichstrom-Zwischenkre
  • Page 582. ERLÄUTERUNG DER BETRIEBSMODI FANUC AC-SPINDELMOTOREN Serie αi B-65280GE/02 (ii) Der Motor dreht sich nicht mit der vorgegebenen Drehzahl (1) Prüfen Sie die Anschlüsse. (Siehe Handbuch "Beschreibungen".) (a) Anschluss der Motor-Stromleitungen (b) Anschlussstelle des Rückführsignalkabels (2) Prüfen
  • Page 59B-65280GE/02 FANUC AC-SPINDELMOTOREN Serie αi 2. ERLÄUTERUNG DER BETRIEBSMODI (iii) Der Motor vibriert und erzeugt beim Drehen ungewöhnliche Geräusche (1) Prüfen Sie das Rückführsignal. (a) Rückführsignalpegel (Siehe Wartungshandbuch.) (b) Abschirmung und Erdung (Siehe Handbuch "Beschreibun- gen".)
  • Page 602. ERLÄUTERUNG DER BETRIEBSMODI FANUC AC-SPINDELMOTOREN Serie αi B-65280GE/02 (v) Die Bearbeitungsfähigkeit verschlechtert sich. (1) Prüfen Sie die Parametereinstellungen. (a) Parameterdaten des jeweiligen Motormodells (b) Ausgangsleistungs-Begrenzungsmuster und Ausgangslei- stungs-Grenzwert 15i 16i
  • Page 61B-65280GE/02 FANUC AC-SPINDELMOTOREN Serie αi 2. ERLÄUTERUNG DER BETRIEBSMODI 2.2 SPINDELORIENTIERUNG IM POSITIONSGE- BER-VERFAHREN Optionale Funktion 2.2.1 Vorgehensweise für die Inbetriebnahme A. Prüfen Sie, ob der Betrieb im Geschwindigkeitsregelungs-Modus aktiviert ist. B. Erstellen und prüfen S
  • Page 622. ERLÄUTERUNG DER BETRIEBSMODI FANUC AC-SPINDELMOTOREN Serie αi B-65280GE/02 2.2.2 Übersicht Anders als beim mechanischen Anhalten der Spindel an der vorgese- henen Position beispielsweise mithilfe eines Anschlags nutzt die Spindelorientierungs-Funktion dazu direkt das Positionsrückmel- dungs-Signa
  • Page 63B-65280GE/02 FANUC AC-SPINDELMOTOREN Serie αi 2. ERLÄUTERUNG DER BETRIEBSMODI 2.2.4 Systemkonfiguration Nachstehend sind die Systemkonfigurationen dargestellt, mit denen die Verwendung des Positionsgeber-Verfahrens zur Orientierung möglich ist. (1) Wenn ein α-Positionsgeber verwendet wird Spindelmot
  • Page 642. ERLÄUTERUNG DER BETRIEBSMODI FANUC AC-SPINDELMOTOREN Serie αi B-65280GE/02 (4) Wenn ein Spindelmotor mit integriertem MZi-Sensor verwendet wird Spindelmotor mit integriertem MZi-Sensor JYA2 Spindel SPM TYP A Direkt oder über Getriebe oder Zahnriemen im Verhältnis 1 : 1 verbunden (5) Wenn ein sepa
  • Page 65B-65280GE/02 FANUC AC-SPINDELMOTOREN Serie αi 2. ERLÄUTERUNG DER BETRIEBSMODI ANMERKUNG 1 Zur stabilen Erkennung des Nullimpuls-Signals fixie- ren Sie die Drehrichtung (Bits 3 und 2 von Nr. 4003) für die Orientierung auf eine Richtung. 2 Stellen Sie die Art (Bits 3 und 2 von Nr. 4004) des externen N
  • Page 662. ERLÄUTERUNG DER BETRIEBSMODI FANUC AC-SPINDELMOTOREN Serie αi B-65280GE/02 2.2.6 E/A-Signale (CNC ↔ PMC) (1) Adressenliste der Eingangssignale (PMC → CNC) 15i 16i #7 #6 #5 #4 #3 #2 #1 #0 1. G227 G070 ORCMA CTH1A CTH2A 2. G235 G074 ORCMB CTH1B CTH2B 1. G229 G072 NRROA ROTAA INDXA 2. G237 G076 NRRO
  • Page 67B-65280GE/02 FANUC AC-SPINDELMOTOREN Serie αi 2. ERLÄUTERUNG DER BETRIEBSMODI und Geschwindigkeitsregelverstärkung), wenn zwischen Spindel und Spindelmotor mehr als eine Getriebestufe zur Verfügung steht. (ii) Nehmen Sie die in der nachstehenden Tabelle angegebenen, dem Kupplungs- bzw. Getriebestatu
  • Page 682. ERLÄUTERUNG DER BETRIEBSMODI FANUC AC-SPINDELMOTOREN Serie αi B-65280GE/02 (ii) Dieses Signal ist gültig, wenn der Abkürzungsbefehl für die Än- derung des Spindelorientierungs-Haltepunktes (NRROA) auf 0 gesetzt ist. (f) Externer Haltepunktbefehl für die Spindelorientierung (SHA11 bis 00) (i) Mit
  • Page 69B-65280GE/02 FANUC AC-SPINDELMOTOREN Serie αi 2. ERLÄUTERUNG DER BETRIEBSMODI zum Greifen des Werkzeugs an der Spindel nur wenig Zeit. Fügen Sie in solchen Fällen vor der Betätigung des Armes für den au- tomatischen Werkzeugwechsel (WZW) eine Wartezeit von 0,1 bis 0,5 Sekunden ein, damit der Arm das
  • Page 702. ERLÄUTERUNG DER BETRIEBSMODI FANUC AC-SPINDELMOTOREN Serie αi B-65280GE/02 2.2.7 Beispiele für Sequenzen (1) Orientierungsbefehl zur Anhaltezeit Orientierungsbefehl Halt Im Halt Motordrehzahl Uhrzeigersinn Entgegen dem Anm. Uhrzeigersinn Signal "Orientierung beendet" ATC- Vorgang WZW-Vorgang Star
  • Page 71B-65280GE/02 FANUC AC-SPINDELMOTOREN Serie αi 2. ERLÄUTERUNG DER BETRIEBSMODI (3) Spindelorientierung mit externer Einstellung des Haltepunktes Spindelorientierungsbefehl ORCMA Spindelorientierungs-Haltepunktbefehl SHA00-11 Befehl zum Ändern des Spindel- orientierungs-Haltepunktes INDXA Drehrichtung
  • Page 722. ERLÄUTERUNG DER BETRIEBSMODI FANUC AC-SPINDELMOTOREN Serie αi B-65280GE/02 ANMERKUNG Der Befehl zum Ändern des Spindelorientie- rungs-Haltepunktes INDXA ist nur gültig, wenn der Spindelorientierungsbefehl ORCMA auf 1 gesetzt ist. - 56 -
  • Page 73B-65280GE/02 FANUC AC-SPINDELMOTOREN Serie αi 2. ERLÄUTERUNG DER BETRIEBSMODI 2.2.8 Zugehörige Parameter Parameternr. Beschreibung 15i 16i Legt fest, ob die Spindelorientierungs-Funktion verwendet wird. (Setzen Sie dieses Bit auf 3015#0 4015#0 1.) (Die CNC-Softwareoption wird benötigt.) Legt fest, o
  • Page 742. ERLÄUTERUNG DER BETRIEBSMODI FANUC AC-SPINDELMOTOREN Serie αi B-65280GE/02 2.2.9 Einzelheiten zu den zugehörigen Parametern 15i 16i #7 #6 #5 #4 #3 #2 #1 #0 3003 4003 DIRCT2 DIRCT1 PCMGSL DIRCT2-DIRCT1 Einstellen der Drehrichtung bei Spindelorientierung DIRCT2 DIRCT1 Drehrichtung bei Spindelorient
  • Page 75B-65280GE/02 FANUC AC-SPINDELMOTOREN Serie αi 2. ERLÄUTERUNG DER BETRIEBSMODI 15i 16i #7 #6 #5 #4 #3 #2 #1 #0 3017 4017 NRROEN NRROEN Legt fest, ob bei Vorgabe der Orientierung im Haltstatus die Abkür- zungsfunktion verwendet wird. 0: Die Funktion wird nicht verwendet. 1: Die Funktion wird verwendet
  • Page 762. ERLÄUTERUNG DER BETRIEBSMODI FANUC AC-SPINDELMOTOREN Serie αi B-65280GE/02 15i 16i 3042 4042 Proportionalverst. d. Geschw.-regelkreises bei Orientierung (HOCH) CTH1A=0 3043 4043 Proportionalverst. d. Geschw.-regelkreises b. Orientierung (NIEDRIG)CTH1A=1 Dateneinheit: Zulässiger Datenbereich: 0 bi
  • Page 77B-65280GE/02 FANUC AC-SPINDELMOTOREN Serie αi 2. ERLÄUTERUNG DER BETRIEBSMODI 15i 16i 3060 4060 Positionsverstärkung bei Orientierung (STUFE 4) CTH1A = 0, CTH2A = 0 3061 4061 Positionsverstärkung bei Orientierung (STUFE 3) CTH1A = 0, CTH2A = 1 3062 4062 Positionsverstärkung bei Orientierung (STUFE 2
  • Page 782. ERLÄUTERUNG DER BETRIEBSMODI FANUC AC-SPINDELMOTOREN Serie αi B-65280GE/02 15i 16i 3077 4077 Wert der Orientierungs-Haltepunktverschiebung Dateneinheit: ±1 Impulseinheit (360 Grad / 4.096) Zulässiger Datenbereich: -4.095 bis 4.095 Standardeinstellung: 0 Diese Angabe dient zur Verschiebung des Hal
  • Page 79B-65280GE/02 FANUC AC-SPINDELMOTOREN Serie αi 2. ERLÄUTERUNG DER BETRIEBSMODI 2.2.10 Berechnen der Positionsverstärkung für die Orientierung (1) Wenn die Spindelorientierungs-Drehzahl (Parameter Nr. 4038) auf 0 gesetzt ist, wird die Orientierungsdrehzahl anhand des fol- genden Ausdrucks bestimmt: No
  • Page 802. ERLÄUTERUNG DER BETRIEBSMODI FANUC AC-SPINDELMOTOREN Serie αi B-65280GE/02 2.2.11 Justieren des Parameters für die Haltepunktverschiebung bei Orientierung Justieren Sie den Parameter für die Haltepunktverschiebung bei Orien- tierung gemäß nachstehendem Verfahren. (1) Geben Sie folgende Parameter
  • Page 81B-65280GE/02 FANUC AC-SPINDELMOTOREN Serie αi 2. ERLÄUTERUNG DER BETRIEBSMODI 2.2.12 Berechnen der Orientierungszeit Der Zeitbedarf für die Orientierung unterscheidet sich zwischen der ersten Orientierung (bevor das Nullimpuls-Signal das erste Mal erkannt wurde) und der zweiten und späteren Orientie
  • Page 822. ERLÄUTERUNG DER BETRIEBSMODI FANUC AC-SPINDELMOTOREN Serie αi B-65280GE/02 (d) t4 ist die Zeit vom Beginn der Verzögerung bis zum Ab- schluss der Orientierung. Die Breite für den Abschluss der Orientierung liege inner- halb von ±10 Impulsen. Dann errechnet sich t4 wie folgt: 1 4096 × Rori t4 = ×
  • Page 83B-65280GE/02 FANUC AC-SPINDELMOTOREN Serie αi 2. ERLÄUTERUNG DER BETRIEBSMODI 2.3 GEWINDEBOHREN OHNE AUSGLEICHSFUTTER Optionale Funktion 2.3.1 Vorgehensweise für die Inbetriebnahme A. Prüfen Sie, ob der Betrieb im Geschwindigkeitsregelungs-Modus aktiviert ist. B. Erstellen und prüfen Sie das Kontakt
  • Page 842. ERLÄUTERUNG DER BETRIEBSMODI FANUC AC-SPINDELMOTOREN Serie αi B-65280GE/02 2.3.3 Systemkonfiguration Nachstehend sind die Systemkonfigurationen dargestellt, mit denen das Gewindebohren ohne Ausgleichsfutter möglich ist. (1) Wenn ein α-Positionsgeber verwendet wird Spindelmotor mit integriertem Mi
  • Page 85B-65280GE/02 FANUC AC-SPINDELMOTOREN Serie αi 2. ERLÄUTERUNG DER BETRIEBSMODI (4) Wenn ein Spindelmotor mit integriertem Mi- (oder MZi-) -Sensor verwendet wird Spindelmotor mit integriertem Mi-Sensor (bzw. MZi-Sensor) JYA2 Spindel SPM TYP A Direkt im Verhältnis 1 : 1 verbunden oder über Getriebe ode
  • Page 862. ERLÄUTERUNG DER BETRIEBSMODI FANUC AC-SPINDELMOTOREN Serie αi B-65280GE/02 (5) Wenn ein separater BZi-Sensor verwendet wird Spindelmotor mit integriertem Mi-Sensor (bzw. MZi-Sensor) Spindel TYP B BZi-Sensor (6) Wenn ein externes Nullimpuls-Signal (Näherungsschalter) verwendet wird Spindelmotor mi
  • Page 87B-65280GE/02 FANUC AC-SPINDELMOTOREN Serie αi 2. ERLÄUTERUNG DER BETRIEBSMODI 2.3.4 Liste der E/A-Signale (CNC ↔ PMC) Dieser Unterabschnitt enthält eine Liste der E/A-Signale, die aus- schließlich das Gewindebohren ohne Ausgleichsfutter betreffen. Ein- zelheiten zu den Signalen finden Sie im Handbuc
  • Page 882. ERLÄUTERUNG DER BETRIEBSMODI FANUC AC-SPINDELMOTOREN Serie αi B-65280GE/02 (b) Serie 15i #7 #6 #5 #4 #3 #2 #1 #0 1. G026 SPSTPA 2. G272 SPSTPB (c) Für alle CNC-Systeme 15i 16i #7 #6 #5 #4 #3 #2 #1 #0 1. G227 G070 SFRA SRVA CTH1A CTH2A 2. G235 G074 SFRB SRVB CTH1B CTH2B (2) Ausgangssignale (CNC →
  • Page 89B-65280GE/02 FANUC AC-SPINDELMOTOREN Serie αi 2. ERLÄUTERUNG DER BETRIEBSMODI 2.3.6 Zugehörige Parameter Parameternr. Beschreibung 15i 16i - 5210 M-Code des Befehls "Gewindebohren ohne Ausgleichsfutter" 5202#0 Orientierung (Referenzpunktfahren) zu Beginn des Gewindebohrens ohne Ausgleichs- 5606#6 (n
  • Page 902. ERLÄUTERUNG DER BETRIEBSMODI FANUC AC-SPINDELMOTOREN Serie αi B-65280GE/02 Parameternr. Beschreibung 15i 16i 5877 5313 Zulässiger Positionsfehler der Spindel bei Halt 5853 5856 5321 bis 5324 Spiel der Spindel (16i: Nrn. 5322 und 5324 werden nur für die Serie T verwendet.) 5859 5862 3000#4 4000#4
  • Page 91B-65280GE/02 FANUC AC-SPINDELMOTOREN Serie αi 2. ERLÄUTERUNG DER BETRIEBSMODI 2.3.7 Einzelheiten zu den zugehörigen Parametern Dieser Unterabschnitt enthält Einzelheiten zu den seriellen Spin- del-Parametern (für die 16i im Viertausender-, für die 15i im Dreitau- sender-Bereich) unter den Parametern
  • Page 922. ERLÄUTERUNG DER BETRIEBSMODI FANUC AC-SPINDELMOTOREN Serie αi B-65280GE/02 15i 16i #7 #6 #5 #4 #3 #2 #1 #0 3006 4006 RGTCMR RGTCMR Einstellen der Funktion für die Vorgabe eines beliebigen Überset- zungsverhältnisses (CMR) beim Gewindebohren ohne Ausgleichsfutter 0: Deaktiviert die Funktion für di
  • Page 93B-65280GE/02 FANUC AC-SPINDELMOTOREN Serie αi 2. ERLÄUTERUNG DER BETRIEBSMODI 15i 16i 3052 4052 Integrationsverstärkung des Geschwindigkeitsregelkreises im Servo-Modus / bei Spindelsynchronisation (HOCH) CTH1A = 0 3053 4053 Integrationsverstärkung des Geschwindigkeitsregelkreises im Servo-Modus / be
  • Page 942. ERLÄUTERUNG DER BETRIEBSMODI FANUC AC-SPINDELMOTOREN Serie αi B-65280GE/02 15i 16i Spindel-Positionsverstärkung im Servo-Modus / bei Spindelsynchronisation 3065 4065 (STUFE 4) CTH1A = 0, CTH2A = 0 Spindel-Positionsverstärkung im Servo-Modus / bei Spindelsynchronisation 3066 4066 (STUFE 3) CTH1A =
  • Page 95B-65280GE/02 FANUC AC-SPINDELMOTOREN Serie αi 2. ERLÄUTERUNG DER BETRIEBSMODI 15i 16i 3074 4074 Drehzahl des Referenzpunktfahrens bei Cs-Bahnachsensteuerung / im Ser- vo-Modus Dateneinheit: 1 min-1 Zulässiger Datenbereich: 0 bis 32.767 Standardeinstellwert: 0 - Wenn 0 eingestellt ist, wird der wie n
  • Page 962. ERLÄUTERUNG DER BETRIEBSMODI FANUC AC-SPINDELMOTOREN Serie αi B-65280GE/02 15i 16i 3091 4091 Änderungsrate der Positionsverstärkung beim Referenzpunktfahren im Ser- vo-Modus Dateneinheit: 1% Zulässiger Datenbereich: 0 bis 100 Standardeinstellwert: 100 Dieser Parameter stellt das Änderungsverhältn
  • Page 97B-65280GE/02 FANUC AC-SPINDELMOTOREN Serie αi 2. ERLÄUTERUNG DER BETRIEBSMODI 15i 16i 3171 4171 Nenner des beliebigen Übersetzungsverhältnisses zwischen Motorsensor und Spindel (HOCH) CTH1A = 0 3172 4172 Zähler des beliebigen Übersetzungsverhältnisses zwischen Motorsensor und Spindel (HOCH) CTH1A =
  • Page 982. ERLÄUTERUNG DER BETRIEBSMODI FANUC AC-SPINDELMOTOREN Serie αi B-65280GE/02 2.3.8 Parametereinstellverfahren (1) Vorgegebenes beliebiges Übersetzungsverhältnis (CMR) (a) Für Konfigurationen, in denen der in den Motor integrierte Sensor zur Positions- erkennung benutzt wird und das Übersetzungsverh
  • Page 99B-65280GE/02 FANUC AC-SPINDELMOTOREN Serie αi 2. ERLÄUTERUNG DER BETRIEBSMODI [Beispiel-Systemkonfiguration 3] Wenn die Orientierung durch das externe Nullimpuls-Signal in einer Konfiguration benutzt wird, in der das Übersetzungsverhältnis zwi- schen Spindel und Motor nicht gleich 1 : 1 ist, wird di
  • Page 1002. ERLÄUTERUNG DER BETRIEBSMODI FANUC AC-SPINDELMOTOREN Serie αi B-65280GE/02 (2) Stellen Sie die positionsgeberseitige Zähnezahl ein. Der jeweilige Parameter wird entsprechend dem Getriebestu- fen-Auswahlsignal ausgewählt. Standardbearbeitung: GR3O, GR2O, GR1O Drehen [Serie T] und Bearbeitung [Seri
  • Page 101B-65280GE/02 FANUC AC-SPINDELMOTOREN Serie αi 2. ERLÄUTERUNG DER BETRIEBSMODI (3) Positionsverstärkung Beim Gewindebohren ohne Ausgleichsfutter werden Gewindebohr- achse und Spindel über die Steuerung synchronisiert. Daher müssen die Positionsverstärkungen von Gewindebohrachse und Spindel auf den- s
  • Page 1022. ERLÄUTERUNG DER BETRIEBSMODI FANUC AC-SPINDELMOTOREN Serie αi B-65280GE/02 [Serie 15i] Beim Gewindebohren ohne Ausgleichsfutter werden für die Positi- onsverstärkungen von Gewindebohrachse und Spindel dieselben Pa- rameter-Adressdaten verwendet. Die jeweilige Positionsverstärkung wird wie folgt e
  • Page 103B-65280GE/02 FANUC AC-SPINDELMOTOREN Serie αi 2. ERLÄUTERUNG DER BETRIEBSMODI Drehen [Serie T] und Bearbeitung [Serie M] mit Kon- stantschnittgeschwindigkeit Getriebestufensignal Spindel-Höchstdreh- Zeitkonstante Zeitkonstante zahl für Gewindeboh- (Einwärts- (Auswärts- 1. Sp. 2. Sp. ren ohne Ausglei
  • Page 1042. ERLÄUTERUNG DER BETRIEBSMODI FANUC AC-SPINDELMOTOREN Serie αi B-65280GE/02 2.3.9 Justierverfahren (1) Parameter für die Justierung Die Tabelle unten enthält und beschreibt die für die Justierung des Gewindebohrens ohne Ausgleichsfutter verwendeten Parameter. Parameternr.(FS16i) Beschreibung Maxim
  • Page 105B-65280GE/02 FANUC AC-SPINDELMOTOREN Serie αi 2. ERLÄUTERUNG DER BETRIEBSMODI (2) Spindeldaten für die Justierung Beobachten Sie während des Justierens der Parameter die Verläufe von Motordrehzahl, Drehmomentbefehl, Geschwindigkeitsabweichung, Synchronisationsfehler und die sonstigen Verläufe. Verwe
  • Page 1062. ERLÄUTERUNG DER BETRIEBSMODI FANUC AC-SPINDELMOTOREN Serie αi B-65280GE/02 (3) Justierverfahren (3)-1 Vorgeben einer Beschleunigungs-Verzögerungs-Zeitkonstante (1): Vorgeben eines provisorischen Wertes Vor dem Optimieren der Beschleuni- gungs-Verzögerungs-Zeitkonstante justieren Sie die Verstärku
  • Page 107B-65280GE/02 FANUC AC-SPINDELMOTOREN Serie αi 2. ERLÄUTERUNG DER BETRIEBSMODI (b) Vorgeben eines aus der Beziehung zwischen maximalem Drehmoment und Spindelträgheit berechneten Wertes Geben Sie eine Beschleunigungs-Verzögerungs-Zeitkonstante vor, die anhand des folgenden Ausdrucks berechnet wurde: J
  • Page 1082. ERLÄUTERUNG DER BETRIEBSMODI FANUC AC-SPINDELMOTOREN Serie αi B-65280GE/02 (3)-3 Vorgeben einer Geschwindigkeitsregelverstärkung Einzelheiten zur Proportional- und Integrationsverstärkung des Ge- schwindigkeitsregelkreises finden Sie im Abschnitt 4.1 "JUSTIE- RUNG DER GESCHWINDIGKEITSREGELVERSTÄR
  • Page 109B-65280GE/02 FANUC AC-SPINDELMOTOREN Serie αi 2. ERLÄUTERUNG DER BETRIEBSMODI (3)-5 Prüfen des Synchronisationsfehlers Wenn die oben beschriebenen Justierungen abgeschlossen sind, ist die Spindeljustierung beendet. Prüfen Sie nach der Spindeljustierung den Synchronisationsfehler zwischen Spindel und
  • Page 1102. ERLÄUTERUNG DER BETRIEBSMODI FANUC AC-SPINDELMOTOREN Serie αi B-65280GE/02 2.3.10 Diagnose (Diagnosebildschirm) Dieser Unterabschnitt enthält eine Liste der Diagnose- (Diagnosebild- schirm-) -Angaben, die ausschließlich das Gewindebohren ohne Aus- gleichsfutter betreffen. Einzelheiten hierzu find
  • Page 111B-65280GE/02 FANUC AC-SPINDELMOTOREN Serie αi 2. ERLÄUTERUNG DER BETRIEBSMODI 2.3.11 Alarme Dieser Unterabschnitt enthält eine Liste der Alarme, die ausschließlich das Gewindebohren ohne Ausgleichsfutter betreffen. Einzelheiten hierzu finden Sie im Handbuch "Anschlüsse" (Funktion) der jeweiligen CNC
  • Page 1122. ERLÄUTERUNG DER BETRIEBSMODI FANUC AC-SPINDELMOTOREN Serie αi B-65280GE/02 (2) Serie 15i (a) Programmfehler (P/S-Alarme) Alarmnr. Beschreibung Es wurde eine Anweisung auszuführen versucht, die eine Spindel verwendet, obwohl die zu steu- PS0223 ernde Spindel nicht korrekt eingerichtet wurde. Wenn
  • Page 113B-65280GE/02 FANUC AC-SPINDELMOTOREN Serie αi 2. ERLÄUTERUNG DER BETRIEBSMODI 2.4 Cs-BAHNACHSENSTEUERUNG Optionale Funktion 2.4.1 Vorgehensweise für die Inbetriebnahme A. Prüfen Sie, ob der Betrieb im Geschwindigkeitsregelungs-Modus aktiviert ist. B. Erstellen und prüfen Sie das Kontaktplanprogramm
  • Page 1142. ERLÄUTERUNG DER BETRIEBSMODI FANUC AC-SPINDELMOTOREN Serie αi B-65280GE/02 2.4.2 Übersicht Die Cs-Bahnachsensteuerung ist eine Funktion zur Positionssteuerung, bei der die Spindel als eine CNC-gesteuerte Achse mit MZi-Sensor, BZi-Sensor oder α-Positionsgeber S angesehen wird. Diese Funktion gesta
  • Page 115B-65280GE/02 FANUC AC-SPINDELMOTOREN Serie αi 2. ERLÄUTERUNG DER BETRIEBSMODI (3) Wenn ein Spindelmotor mit integriertem MZi-Sensor verwendet wird Spindelmotor mit integriertem MZi-Sensor JYA2 Spindel SPM TYP A Direkt oder über Getriebe oder Zahnriemen im Verhältnis 1 : 1 verbunden (4) Wenn ein sepa
  • Page 1162. ERLÄUTERUNG DER BETRIEBSMODI FANUC AC-SPINDELMOTOREN Serie αi B-65280GE/02 2.4.4 Liste der E/A-Signale (CNC ↔ PMC) Dieser Unterabschnitt enthält eine Liste der E/A-Signale, die aus- schließlich die Cs-Bahnachsensteuerung betreffen. Einzelheiten zu den Signalen finden Sie im Handbuch "Anschlüsse"
  • Page 117B-65280GE/02 FANUC AC-SPINDELMOTOREN Serie αi 2. ERLÄUTERUNG DER BETRIEBSMODI (2) Ausgangssignale (CNC → PMC) (a) Serie 16i #7 #6 #5 #4 #3 #2 #1 #0 F034 GR3O GR2O GR1O (*1) (*1) (*1) F044 FSCSL F094 ZP8 ZP7 ZP6 ZP5 ZP4 ZP3 ZP2 ZP1 ANMERKUNG *1 Diese Signale gelten nur für die Serie M. (b) Serie 15i
  • Page 1182. ERLÄUTERUNG DER BETRIEBSMODI FANUC AC-SPINDELMOTOREN Serie αi B-65280GE/02 2.4.5 Beispiele für Sequenzen ( 3) Geschwindigkeitsregelungs- Modus "Cs-Bahnachsensteuerung" * Geschwindigkeitsregelungs- Modus Modus Befehl im Modus "Cs- EIN (1) Bahnachsensteuerung " FS16i: CON AUS (0) AUS (0) FS15i SCNT
  • Page 119B-65280GE/02 FANUC AC-SPINDELMOTOREN Serie αi 2. ERLÄUTERUNG DER BETRIEBSMODI 2.4.6 Zugehörige Parameter Parameternr. Beschreibung 15i 16i 1005#0 1005#0 Verwendung der Funktion "Referenzpunktfahren" 1005#2 - Einstellen des automatischen Referenzpunktfahrens (G28). (Stellen Sie "0" ein.) Einstellen d
  • Page 1202. ERLÄUTERUNG DER BETRIEBSMODI FANUC AC-SPINDELMOTOREN Serie αi B-65280GE/02 Parameternr. Beschreibung 15i 16i 3046 4046 Proportionalverstärkung des Geschw.-regelkreises im Modus "Cs-Bahnachsensteuerung" 3047 4047 (Parameter wird über das von der PMC gesendete Eingangssignal CTH1A ausgewählt.) 3054
  • Page 121B-65280GE/02 FANUC AC-SPINDELMOTOREN Serie αi 2. ERLÄUTERUNG DER BETRIEBSMODI 2.4.7 Einzelheiten zu den zugehörigen Parametern Dieser Unterabschnitt enthält Einzelheiten zu den seriellen Spin- del-Parametern (für die 16i im Viertausender-, für die 15i im Dreitau- sender-Bereich), die zu den Paramete
  • Page 1222. ERLÄUTERUNG DER BETRIEBSMODI FANUC AC-SPINDELMOTOREN Serie αi B-65280GE/02 1: Drehrichtungsfunktion deaktiviert Die Drehrichtungsfunktion des SFR-/SRV-Signals ist deaktiviert. Lediglich die Funktion zum Aktivieren des Spindelmotors ist verfügbar. (a) Wenn Bit 1 (ROTA2) von Parameter Nr. 4000 auf
  • Page 123B-65280GE/02 FANUC AC-SPINDELMOTOREN Serie αi 2. ERLÄUTERUNG DER BETRIEBSMODI 15i 16i 3036 4036 Vorsteuerungs-Koeffizient Dateneinheit: 1% Zulässiger Datenbereich: 0 bis 100 Standardeinstellung: 0 Stellen Sie den Vorsteuerungs-Koeffizienten ein, wenn im Ser- vo-Modus und bei Cs-Bahnachsensteuerung d
  • Page 1242. ERLÄUTERUNG DER BETRIEBSMODI FANUC AC-SPINDELMOTOREN Serie αi B-65280GE/02 15i 16i 3056 4056 Übersetzungsverhältnis (STUFE 4) CTH1A = 0, CTH2A = 0 3057 4057 Übersetzungsverhältnis (STUFE 3) CTH1A = 0, CTH2A = 1 3058 4058 Übersetzungsverhältnis (STUFE 2) CTH1A = 1, CTH2A = 0 3059 4059 Übersetzungs
  • Page 125B-65280GE/02 FANUC AC-SPINDELMOTOREN Serie αi 2. ERLÄUTERUNG DER BETRIEBSMODI 15i 16i 3074 4074 Drehzahl für das Referenzpunktfahren im Modus "Cs-Bahnachsensteuerung" / Servo-Modus Dateneinheit: 1 min-1 Zulässiger Datenbereich: 0 bis 32.767 Standardeinstellung: 0 - Wenn 0 eingestellt ist, wird der i
  • Page 1262. ERLÄUTERUNG DER BETRIEBSMODI FANUC AC-SPINDELMOTOREN Serie αi B-65280GE/02 15i 16i 3091 4091 Verminderungsrate der Positionsregelverstärkung beim Referenzpunktfahren im Modus "Cs-Bahnachsensteuerung" Dateneinheit: 1% Zulässiger Datenbereich: 0 bis 100 Standardeinstellung: 100 Dieser Parameter leg
  • Page 127B-65280GE/02 FANUC AC-SPINDELMOTOREN Serie αi 2. ERLÄUTERUNG DER BETRIEBSMODI 15i 16i 3099 4099 Zeitverzögerung für Motorerregung Dateneinheit: 1 ms Zulässiger Datenbereich: 0 bis 32.767 Standardeinstellung: 0 Dieser Parameter legt den Zeitbedarf zum Erreichen einer stabilen Motorerregung in den Mod
  • Page 1282. ERLÄUTERUNG DER BETRIEBSMODI FANUC AC-SPINDELMOTOREN Serie αi B-65280GE/02 15i 16i 3162 4162 Integrationsverstärkung des Geschwindigkeitsregelkreises für Schnittvorschub bei Cs-Bahnachsensteuerung (HOCH) CTH1A = 0 3163 4163 Integrationsverstärkung des Geschwindigkeitsregelkreises für Schnittvorsc
  • Page 129B-65280GE/02 FANUC AC-SPINDELMOTOREN Serie αi 2. ERLÄUTERUNG DER BETRIEBSMODI 2.4.9 Alarme Dieser Unterabschnitt enthält eine Liste der Alarme, die ausschließlich die Cs-Bahnachsensteuerung betreffen. Einzelheiten zu den Alarmen finden Sie im Handbuch "Anschlüsse" (Funktion) der jeweiligen CNC. (a)
  • Page 1302. ERLÄUTERUNG DER BETRIEBSMODI FANUC AC-SPINDELMOTOREN Serie αi B-65280GE/02 2.5 SPINDEL-SYNCHRONSTEUERUNG Optionale Funktion 2.5.1 Vorgehensweise für die Inbetriebnahme A. Prüfen Sie, ob der Betrieb im Geschwindigkeitsregelungs-Modus aktiviert ist. B. Erstellen und prüfen Sie die Kontaktplanprogra
  • Page 131B-65280GE/02 FANUC AC-SPINDELMOTOREN Serie αi 2. ERLÄUTERUNG DER BETRIEBSMODI 2.5.2 Übersicht Wenn auf einer Maschine (beispielsweise einer Drehmaschine) mit zwei einander gegenüber angeordneten Spindeln während der Spin- deldrehung das Halten des Werkstücks von der ersten an die zweite Spindel über
  • Page 1322. ERLÄUTERUNG DER BETRIEBSMODI FANUC AC-SPINDELMOTOREN Serie αi B-65280GE/02 2.5.3 Systemkonfiguration Nachstehend sind die Systemkonfigurationen dargestellt, mit denen die Verwendung der Spindelsynchronisations-Funktion möglich ist. ANMERKUNG 1 Spindelsynchronisation ist auch zwischen Spindeln mit
  • Page 133B-65280GE/02 FANUC AC-SPINDELMOTOREN Serie αi 2. ERLÄUTERUNG DER BETRIEBSMODI (2) Wenn ein α-Positionsgeber S verwendet wird Erste Spindel Spindelmotor mit integriertem Mi-Sensor CNC (bzw. MZi-Sensor) JA7B Spindel JYA2 α-Positionsgeber S SPM TYP B JYA4 JA7A Direkt oder über Getriebe oder Zahnriemen
  • Page 1342. ERLÄUTERUNG DER BETRIEBSMODI FANUC AC-SPINDELMOTOREN Serie αi B-65280GE/02 (3) Wenn ein Einbaumotor verwendet wird Erste Spindel BZi-Sensor CNC Spindel + Einbaumotor JA7B JYA2 SPM TYP A JA7A Zweite Spindel BZi-Sensor Spindel + Einbaumotor JA7B JYA2 SPM TYP A - 118 -
  • Page 135B-65280GE/02 FANUC AC-SPINDELMOTOREN Serie αi 2. ERLÄUTERUNG DER BETRIEBSMODI (4) Wenn ein Spindelmotor mit integriertem MZi-Sensor verwendet wird Erste Spindel Spindelmotor mit integriertem MZi-Sensor CNC JA7B Spindel JYA2 SPM TYP A JA7A Direkt oder über Getriebe oder Zahnriemen im Verhältnis 1 : 1
  • Page 1362. ERLÄUTERUNG DER BETRIEBSMODI FANUC AC-SPINDELMOTOREN Serie αi B-65280GE/02 (5) Wenn ein separater BZi-Sensor verwendet wird Erste Spindel Spindelmotor mit integriertem Mi-Sensor (bzw. MZi-Sensor) CNC JA7B Spindel JYA2 SPM TYP B JYA4 JA7A BZi-Sensor Zweite Spindel Spindelmotor mit integriertem Mi-
  • Page 137B-65280GE/02 FANUC AC-SPINDELMOTOREN Serie αi 2. ERLÄUTERUNG DER BETRIEBSMODI (6) Wenn ein externes Nullimpuls-Signal (Näherungsschalter) verwendet wird Erste Spindel Spindelmotor mit integriertem Mi-Sensor (bzw. MZi-Sensor) CNC Spindel JA7B JYA2 Externer 1-Drehung- SPM Signal-Schalter TYP A (Näheru
  • Page 1382. ERLÄUTERUNG DER BETRIEBSMODI FANUC AC-SPINDELMOTOREN Serie αi B-65280GE/02 2.5.4 Erläuterungen zum Betrieb (i) Wird die Spindelsynchronisation vorgegeben, wenn die beiden Spindeln mit unterschiedlichen Drehzahlen rotieren (einschließ- lich des Haltstatus), werden sie auf die Soll-Drehzahl beschle
  • Page 139B-65280GE/02 FANUC AC-SPINDELMOTOREN Serie αi 2. ERLÄUTERUNG DER BETRIEBSMODI (vi) Auch wenn beide Spindeln ein Werkstück im Synchronsteue- rungs-Status halten, kann eine Konstantschnittgeschwindig- keits-Steuerung erfolgen. Allerdings erfolgt auch dann, wenn eine Drehzahländerung vor- gegeben wurde
  • Page 1402. ERLÄUTERUNG DER BETRIEBSMODI FANUC AC-SPINDELMOTOREN Serie αi B-65280GE/02 2.5.5 E/A-Signale (CNC ↔ PMC) (1) Adressenliste der Eingangssignale (PMC → CNC) 16i #7 #6 #5 #4 #3 #2 #1 #0 Alle Achsen G038 SPPHS SPSYC Alle Achsen G032 R08I R07I R06I R05I R04I R03I R02I R01I Alle Achsen G033 SSGN R12I R
  • Page 141B-65280GE/02 FANUC AC-SPINDELMOTOREN Serie αi 2. ERLÄUTERUNG DER BETRIEBSMODI (c) Geschwindigkeits-Integralsteuerungs-Signal INTGA [Funktion] Aktivieren und Deaktivieren der Geschwindigkeits-Integralsteuerung. [Funktionsweise] Bei auf 1 gesetztem Signal ⇒ ist die Integrationsfunktion des Geschwindig
  • Page 1422. ERLÄUTERUNG DER BETRIEBSMODI FANUC AC-SPINDELMOTOREN Serie αi B-65280GE/02 (3) Adressenliste der Ausgangssignale (CNC → PMC) 16i #7 #6 #5 #4 #3 #2 #1 #0 Alle Achsen F044 SYCAL FSPPH FSPSY 1. F045 SARA 2. F049 SARB (4) Einzelheiten zu den Ausgangssignalen (CNC → PMC) (a) Signal "Spindel-Synchrondr
  • Page 143B-65280GE/02 FANUC AC-SPINDELMOTOREN Serie αi 2. ERLÄUTERUNG DER BETRIEBSMODI Das Signal wird auf 0 gesetzt, wenn eine der folgenden Bedingungen erfüllt ist: (i) Im Spindelsynchronisations-Modus wurde die Phasenanpassung zwischen den beiden Spindeln nicht abgeschlossen. Die Fehler- impulsdifferenz z
  • Page 1442. ERLÄUTERUNG DER BETRIEBSMODI FANUC AC-SPINDELMOTOREN Serie αi B-65280GE/02 2.5.6 Beispiele für Sequenzen (1) Während Spindel 1 rotiert, wird Spindel 2 zur Synchronisation mit Spindel 1 be- schleunigt und die Phasenanpassung wird vorgenommen. Anschließend wird außerdem die Synchrondrehzahl geänder
  • Page 145B-65280GE/02 FANUC AC-SPINDELMOTOREN Serie αi 2. ERLÄUTERUNG DER BETRIEBSMODI (2) Die Phasenanpassung der Spindeln 1 und 2 erfolgt im Haltstatus. Anschließend werden sie synchron beschleunigt. Drehzahl Synchron- Spindel 1, 2 drehzahl Beschleunigung/Verzögerung Synchronpaar Phasenanpassung (Anm. 1) Z
  • Page 1462. ERLÄUTERUNG DER BETRIEBSMODI FANUC AC-SPINDELMOTOREN Serie αi B-65280GE/02 (3) Das Geschwindigkeits-Integralsteuerungs-Signal wird verwendet Drehzahl Spindel 1 Phasenanpassung Synchron- drehzahl Spindel 2 Spindel-Synchron- steuerungs-Signal SPSYC Spindel-Synchrondrehzahl- Befehlssignal R12I-R01I,
  • Page 147B-65280GE/02 FANUC AC-SPINDELMOTOREN Serie αi 2. ERLÄUTERUNG DER BETRIEBSMODI 2.5.7 Zugehörige Parameter Parameternr. Beschreibung 16i 4800#0 Drehrichtung des 1. Spindelmotors bei Anwendung der Synchronsteuerung 4800#1 Drehrichtung des 2. Spindelmotors bei Anwendung der Synchronsteuerung Fehlerimpul
  • Page 1482. ERLÄUTERUNG DER BETRIEBSMODI FANUC AC-SPINDELMOTOREN Serie αi B-65280GE/02 2.5.8 Einzelheiten zu den zugehörigen Parametern Dieser Unterabschnitt enthält Einzelheiten zu den seriellen Spin- del-Parametern (für die 16i im Viertausender-, für die 15i im Dreitau- sender-Bereich) unter den Parametern
  • Page 149B-65280GE/02 FANUC AC-SPINDELMOTOREN Serie αi 2. ERLÄUTERUNG DER BETRIEBSMODI ANMERKUNG 1 Verwenden Sie im Normalfall 1/100 Einheit (Ein- stellung "0"). 2 Wenn als Auflösungseinstellung des Überset- zungsverhältnisses 1/100 Einheit gewählt wird (das Bit auf 0 gesetzt wird), kann wegen des Überset- z
  • Page 1502. ERLÄUTERUNG DER BETRIEBSMODI FANUC AC-SPINDELMOTOREN Serie αi B-65280GE/02 16i 4033 Erreicht-Schwelle für Spindel-Synchrondrehzahl Dateneinheit: 1 min-1/s (10 min-1/s, wenn Parameter Nr. 4006#2 (SPDUNT) auf 1 gesetzt ist) Zulässiger Datenbereich: 0 bis 32.767 Standardeinstellung: 10 Wenn sich für
  • Page 151B-65280GE/02 FANUC AC-SPINDELMOTOREN Serie αi 2. ERLÄUTERUNG DER BETRIEBSMODI 16i 4052 Integrationsverstärkung des Geschwindigkeitsregelkreises bei Spindel-Syn- chronsteuerung (HOCH) CTH1A = 0 4053 Integrationsverstärkung des Geschwindigkeitsregelkreises bei Spindel-Syn- chronsteuerung (NIEDRIG) CTH
  • Page 1522. ERLÄUTERUNG DER BETRIEBSMODI FANUC AC-SPINDELMOTOREN Serie αi B-65280GE/02 16i 4065 Positionsverstärkung im Servo-Modus / bei Synchronsteuerung (STUFE 4) CTH1A = 0, CTH2A = 0 4066 Positionsverstärkung im Servo-Modus / bei Synchronsteuerung (STUFE 3) CTH1A = 0, CTH2A = 1 4067 Positionsverstärkung
  • Page 153B-65280GE/02 FANUC AC-SPINDELMOTOREN Serie αi 2. ERLÄUTERUNG DER BETRIEBSMODI Wenn sich die Spindel Q-mal und die Motorwelle gleichzeitig P-mal dreht (und P und Q als einzigen gemeinsamen Teiler 1 haben), lauten die Einstellungen: Nr. 4171 (Nr. 4173 für CTH1A = 1) = P Nr. 4172 (Nr. 4174 für CTH1A =
  • Page 1542. ERLÄUTERUNG DER BETRIEBSMODI FANUC AC-SPINDELMOTOREN Serie αi B-65280GE/02 Wenn dieser Parameter gesetzt wurde, wird das Signal "Spin- del-Synchrondrehzahl-Steuerung abgeschlossen" (FSPSY), das aus- gegeben wird, wenn nach dem Übergang in den Spindelsynchronisa- tions-Modus die Synchrondrehzahl e
  • Page 155B-65280GE/02 FANUC AC-SPINDELMOTOREN Serie αi 2. ERLÄUTERUNG DER BETRIEBSMODI 2.5.9 Anzahl der Fehlerimpulse bei Spindelsynchronisation Dieser Unterabschnitt beschreibt das Verfahren zur Berechnung der Anzahl der Fehlerimpulse (Positionsfehler) der einzelnen Spindeln im Spindelsynchronisations-Modus
  • Page 1562. ERLÄUTERUNG DER BETRIEBSMODI FANUC AC-SPINDELMOTOREN Serie αi B-65280GE/02 2.5.10 Vorgeben eines Verschiebebetrages für die Spindelpha- sen-Synchronsteuerung Nachstehend wird ein Beispiel zur Bestimmung des Verschiebebetra- ges für die Phasensynchronisation bei Synchronsteuerung der Spin- delphas
  • Page 157B-65280GE/02 FANUC AC-SPINDELMOTOREN Serie αi 2. ERLÄUTERUNG DER BETRIEBSMODI 2.5.12 Alarme Dieser Unterabschnitt enthält eine Liste der Alarme, die ausschließlich die Spindelsynchronisation betreffen. Einzelheiten zu den Alarmen finden Sie im Handbuch "Anschlüsse" (Funktion) der jeweiligen CNC. (a)
  • Page 1582. ERLÄUTERUNG DER BETRIEBSMODI FANUC AC-SPINDELMOTOREN Serie αi B-65280GE/02 2.6 SPEZIFIKATIONEN FÜR ALLE BETRIEBSMODI 2.6.1 Übersicht Dieser Abschnitt beschreibt die allen Betriebsmodi gemeinsamen E/A-Signale (CNC ↔ PMC), Parameter, Diagnosesignale und Alarme. 2.6.2 Liste der E/A-Signale (CNC ↔ PM
  • Page 159B-65280GE/02 FANUC AC-SPINDELMOTOREN Serie αi 2. ERLÄUTERUNG DER BETRIEBSMODI (b) Serie 15i #7 #6 #5 #4 #3 #2 #1 #0 Alle Achsen G005 FIN 1. G024 RI7A RI6A RI5A RI4A RI3A RI2A RI1A RI0A 2. G232 RI7B RI6B RI5B RI4B RI3B RI2B RI1B RI0B 1. G025 RISGNA RI12A RI11A RI10A RI9A RI8A 2. G233 RISGNB RI12B RI1
  • Page 1602. ERLÄUTERUNG DER BETRIEBSMODI FANUC AC-SPINDELMOTOREN Serie αi B-65280GE/02 (b) Serie 15i #7 #6 #5 #4 #3 #2 #1 #0 Alle Achsen F008 SF Alle Achsen F020 S7 S6 S5 S4 S3 S2 S1 S0 Alle Achsen F021 S15 S14 S13 S12 S11 S10 S09 S08 Alle Achsen F022 S23 S22 S21 S20 S19 S18 S17 S16 Alle Achsen F023 S31 S30
  • Page 161B-65280GE/02 FANUC AC-SPINDELMOTOREN Serie αi 2. ERLÄUTERUNG DER BETRIEBSMODI 2.6.3 Parameter Dieser Unterabschnitt beschreibt die allen Betriebsmodi gemeinsamen Parameter nach Typen unterteilt. ANMERKUNG Zu den sensorbezogenen Parametern siehe Abschnitt 1.3 "PARAMETER FÜR SENSOREN" im Teil I. (1) L
  • Page 1622. ERLÄUTERUNG DER BETRIEBSMODI FANUC AC-SPINDELMOTOREN Serie αi B-65280GE/02 Parameternr. Beschreibung 15i 16i Entscheidungsschwelle für Spannungsbefehl-Sättigung / 3112 4112 PWM-Befehl-Begrenzungswert 3113 4113 Schlupfkonstante Schlupf-Kompensationskoeffizient für Hochgeschwindigkeitsbereich / 311
  • Page 163B-65280GE/02 FANUC AC-SPINDELMOTOREN Serie αi 2. ERLÄUTERUNG DER BETRIEBSMODI (3) Sonstige Parameter Dieser Punkt enthält eine Liste der allen Betriebsmodi gemeinsamen Parameter. Hiervon ausgenommen sind die Parameter, die bereits unter (1) oder (2) aufgeführt wurden. Parameternr. Beschreibung 15i 1
  • Page 1642. ERLÄUTERUNG DER BETRIEBSMODI FANUC AC-SPINDELMOTOREN Serie αi B-65280GE/02 2.6.4 Einzelheiten zu den Parametern Dieser Unterabschnitt enthält Einzelheiten zu den seriellen Spin- del-Parametern (für die 16i im Viertausender-, für die 15i im Dreitau- sender-Bereich) unter den Parametern, die allen
  • Page 165B-65280GE/02 FANUC AC-SPINDELMOTOREN Serie αi 2. ERLÄUTERUNG DER BETRIEBSMODI 15i 16i 3087 4087 Zu hohes Drehzahlniveau Dateneinheit: 1% Zulässiger Datenbereich: 0 bis 200 Standardeinstellwert: 115 Dieser Parameter legt fest, welches Drehzahlniveau zu hoch ist. Wenn die Drehzahl den Wert [maximale M
  • Page 1662. ERLÄUTERUNG DER BETRIEBSMODI FANUC AC-SPINDELMOTOREN Serie αi B-65280GE/02 15i 16i 3123 4123 Erkennungszeitraum für Kurzzeit-Überlastung Dateneinheit: 1s Zulässiger Datenbereich: 0 bis 500 Standardeinstellwert: 30 Dieser Parameter legt den Zeitrahmen für die Erkennung des Kurz- zeit-Überlastungs-
  • Page 167B-65280GE/02 FANUC AC-SPINDELMOTOREN Serie αi 2. ERLÄUTERUNG DER BETRIEBSMODI SPDUNT Einstellen der Drehzahleinheit 0: Stellt 1 min-1 als Einheit ein. 1: Stellt 10 min-1 als Einheit ein. Wenn Sie einen Motortyp verwenden, dessen Höchstdrehzahl oberhalb von 32.767 min-1 liegt, setzen Sie diesen Param
  • Page 1682. ERLÄUTERUNG DER BETRIEBSMODI FANUC AC-SPINDELMOTOREN Serie αi B-65280GE/02 LDTOUT Ausgeben der Lasterfassungssignale (LDT1, LDT2) während der Be- schleunigung/Verzögerung 0: Die Lasterfassungssignale werden während der Beschleunigung/ Verzögerung nicht ausgegeben (Standardeinstellwert). 1: Die La
  • Page 169B-65280GE/02 FANUC AC-SPINDELMOTOREN Serie αi 2. ERLÄUTERUNG DER BETRIEBSMODI 15i 16i #7 #6 #5 #4 #3 #2 #1 #0 3352 4352 PKHALW PKHALW Stellt die Spitzenwert-Speicherfunktion für die Lastmesser-Ausgabe ein. 0: Die Spitzenwert-Speicherfunktion wird nicht verwendet. (Stan- dardeinstellwert) 1: Die Spit
  • Page 1702. ERLÄUTERUNG DER BETRIEBSMODI FANUC AC-SPINDELMOTOREN Serie αi B-65280GE/02 15i 16i 3025 4025 Drehmomentgrenzwert Dateneinheit: 1% Zulässiger Datenbereich: 0 bis 100 Standardeinstellwert: 50 Dieser Parameter stellt den Drehmomentgrenzwert ein, der anzuwen- den ist, wenn der Befehl Drehmomentbegren
  • Page 171B-65280GE/02 FANUC AC-SPINDELMOTOREN Serie αi 2. ERLÄUTERUNG DER BETRIEBSMODI 15i 16i 3056 4056 Übersetzungsverhältnis (STUFE 4) CTH1A = 0, CTH2A = 0 3057 4057 Übersetzungsverhältnis (STUFE 3) CTH1A = 0, CTH2A = 1 3058 4058 Übersetzungsverhältnis (STUFE 2) CTH1A = 1, CTH2A = 0 3059 4059 Übersetzungs
  • Page 1722. ERLÄUTERUNG DER BETRIEBSMODI FANUC AC-SPINDELMOTOREN Serie αi B-65280GE/02 15i 16i 3096 4096 Justierwert für Lastmesser-Ausgangsspannung Dateneinheit: 0,1 % Zulässiger Datenbereich: -1.000 bis +100 (-100 % bis +10 %) Standardeinstellwert: 0 Stellen Sie diesen Parameter bei der Feinjustierung der
  • Page 173B-65280GE/02 FANUC AC-SPINDELMOTOREN Serie αi 2. ERLÄUTERUNG DER BETRIEBSMODI 15i 16i 3351 4351 Stromerkennungsoffset-Kompensation Dateneinheit: Zulässiger Datenbereich: 0 bis ±32.767 Standardeinstellwert: 0 ANMERKUNG Dieser Parameter muss normalerweise nicht justiert werden. - 157 -
  • Page 1742. ERLÄUTERUNG DER BETRIEBSMODI FANUC AC-SPINDELMOTOREN Serie αi B-65280GE/02 2.6.5 Diagnose (Diagnosebildschirm) Dieser Unterabschnitt enthält eine Liste der Diagnose- (Diagnosebild- schirm-) -Angaben, die ausschließlich alle Betriebsmodi gemeinsam betreffen. Einzelheiten hierzu finden Sie im Handb
  • Page 175B-65280GE/02 FANUC AC-SPINDELMOTOREN Serie αi 2. ERLÄUTERUNG DER BETRIEBSMODI (2) Serie 15i Adresse Beschreibung 1500 Angaben zu Kommunikationsfehlern der seriellen Spindelaus- gangs-Schnittstelle 1504 Spindelmotor-Drehmomentdaten 1505 Spindelmotor-Drehzahldaten 1 1561 Spindelstatusfehler-Nummer * 1
  • Page 1762. ERLÄUTERUNG DER BETRIEBSMODI FANUC AC-SPINDELMOTOREN Serie αi B-65280GE/02 2.6.6 Alarme Dieser Unterabschnitt enthält eine Liste der Alarme, die ausschließlich den seriellen Spindelausgang betreffen. Einzelheiten zu den Alarmen finden Sie im Handbuch "Anschlüsse" (Funktion) der jeweiligen CNC. (a
  • Page 177B-65280GE/02 FANUC AC-SPINDELMOTOREN Serie αi 3. E/A-SIGNALE (CNC ↔ PMC) 3 E/A-SIGNALE (CNC ↔ PMC) Dieses Kapitel erläutert die Funktionsweise der direkt von der PMC über die CNC in das SPM eingegebenen und der direkt vom SPM an die PMC ausgegebenen Signale. Angaben zu den sonstigen spindelbezo- gen
  • Page 1783. E/A-SIGNALE (CNC ↔ PMC) FANUC AC-SPINDELMOTOREN Serie αi B-65280GE/02 3.1 EINGANGSSIGNALE (PMC → CNC → SPM) Dieser Abschnitt erläutert die Funktionsweise der direkt von der PMC über die CNC in das SPM eingegebenen Signale. Angaben zu den sonstigen spindelbezogenen Eingangssignalen enthält das Han
  • Page 179B-65280GE/02 FANUC AC-SPINDELMOTOREN Serie αi 3. E/A-SIGNALE (CNC ↔ PMC) Symbol Bezeichnung Beschreibung Diese Signale stellen entsprechend dem Kupplungs- bzw. Getriebestatus die unten aufgeführten Bedingungen ein. Außerdem können diese Signale zum Auswählen von Spindelsteue- rungs-Parametern verwen
  • Page 1803. E/A-SIGNALE (CNC ↔ PMC) FANUC AC-SPINDELMOTOREN Serie αi B-65280GE/02 Symbol Bezeichnung Beschreibung Dieses Signal wird bei der Drehzahlbereichs-Umschaltsteuerung verwendet. Magnetschützsta- 0: Der MCC auf der Niedergeschwindigkeits-Charakteristik-Seite ist AUSgeschaltet tus-Signal für die Nie-
  • Page 181B-65280GE/02 FANUC AC-SPINDELMOTOREN Serie αi 3. E/A-SIGNALE (CNC ↔ PMC) 3.1.3 Einzelheiten zu den Eingangssignalen (a) Drehmomentbegrenzungs-Befehlssignale (TLMLA, TLMHA) (1) Drehmomentbegrenzungen werden verwendet, damit der Spindelmotor während der mechanischen Spindelorientierung usw. vorübergeh
  • Page 1823. E/A-SIGNALE (CNC ↔ PMC) FANUC AC-SPINDELMOTOREN Serie αi B-65280GE/02 * Wenn die obigen Bedingungen schwer zu erfüllen sind, setzen Sie die rein elektrische Spindelorientierung ein, die ohne den An- schlag auskommt. Hierzu wird die CNC-Softwareoption benötigt. (b) Kupplungs-/Getriebestufensignale
  • Page 183B-65280GE/02 FANUC AC-SPINDELMOTOREN Serie αi 3. E/A-SIGNALE (CNC ↔ PMC) ANMERKUNG Wenn die Befehlssignale für Vorwärtsdrehung (SFRA) und Rückwärtsdrehung (SRVA) gleichzeitig vorgegeben werden, tritt der Spindelstatus-Fehler (Fehler 14) auf und der Spindelmotor wird angehalten. (d) Spindelorientieru
  • Page 1843. E/A-SIGNALE (CNC ↔ PMC) FANUC AC-SPINDELMOTOREN Serie αi B-65280GE/02 Zeitlicher Verlauf (Modus B) 1 Orientierungsbefehl 0 ORCMA 1 Signal "Orientierung 0 beendet" ORARA Lösen Neues Wegfah- Werkzeugwech- Werkzeug Werkzeug ren AUS Werkzeug sel-Vorgang bewegen anbringen halten AUS Spindel freigeben
  • Page 185B-65280GE/02 FANUC AC-SPINDELMOTOREN Serie αi 3. E/A-SIGNALE (CNC ↔ PMC) (i) Sanftanlauf/-halt-Signal (SOCNA) (1) Bei auf 1 gesetztem Sanftanlauf/-halt-Signal ist die Sanftan- lauf/-halt-Funktion aktiviert. Dies gestattet die Einstellung der Drehzahlbefehl-Änderungsrate bei Beschleunigung/Verzögerun
  • Page 1863. E/A-SIGNALE (CNC ↔ PMC) FANUC AC-SPINDELMOTOREN Serie αi B-65280GE/02 (2) Auch wenn bei Spindelsynchronisation zum Halten eines Werk- stücks zwei Spindeln verwendet werden, kann ein während des Haltevorgangs auftretender minimaler Synchronisationsfehler bewirken, dass die Geschwindigkeits-Integra
  • Page 187B-65280GE/02 FANUC AC-SPINDELMOTOREN Serie αi 3. E/A-SIGNALE (CNC ↔ PMC) Der obere Grenzwert der Analog-Override-Eingangsspannung beträgt +4,5 V. Wenn der durch Multiplikation mit dem Overri- de-Wert erhaltene Wert des Drehzahlbefehls die über Parameter eingestellte Höchstdrehzahl überschreitet, wir
  • Page 1883. E/A-SIGNALE (CNC ↔ PMC) FANUC AC-SPINDELMOTOREN Serie αi B-65280GE/02 (6) Der Analog-Override-Eingang wird wie in der nachstehenden Abbildung gezeigt angeschlossen. Die dem oberen Overri- de-Grenzwert (100 % oder 120 %) zu OVR2 entsprechende Ein- gangsspannung beträgt 4,5 V. Die Override-Werte we
  • Page 189B-65280GE/02 FANUC AC-SPINDELMOTOREN Serie αi 3. E/A-SIGNALE (CNC ↔ PMC) (n) Motorspannungs-Ausschaltsignal (MPOFA) (1) Wenn während der Spindelsynchronisation oder der Bearbeitung beispielsweise mit einer Maschine zur Zahnradherstellung etwas Ungewöhnliches auftritt, wird dieses Signal zum unverzüg
  • Page 1903. E/A-SIGNALE (CNC ↔ PMC) FANUC AC-SPINDELMOTOREN Serie αi B-65280GE/02 (o) Synchronorientierungs-Anforderungsbefehl (SORSLA) Einzelheiten zu diesem Signal finden Sie im Abschnitt 5.5, "ORIEN- TIERUNG WÄHREND DER SPINDELSYNCHRONISATION" im Teil I. (p) Unterbrechungserkennungs-Deaktivierungssignal (
  • Page 191B-65280GE/02 FANUC AC-SPINDELMOTOREN Serie αi 3. E/A-SIGNALE (CNC ↔ PMC) 3.2 AUSGANGSSIGNALE (SPM → CNC → PMC) Dieser Abschnitt erläutert die Funktionsweise der direkt vom SPM über die CNC in die PMC ausgegebenen Signale. Angaben zu den sonstigen spindelbezogenen Ausgangssignalen enthält das Handbuc
  • Page 1923. E/A-SIGNALE (CNC ↔ PMC) FANUC AC-SPINDELMOTOREN Serie αi B-65280GE/02 Symbol Bezeichnung Beschreibung Diese Signale werden ausgegeben, wenn eine Last erkannt wird, die mindestens LDT1A, B Lasterkennungssignal 1 der eingestellten Lasterkennungschwelle entspricht. Für LDT1A und LDT2A können untersc
  • Page 193B-65280GE/02 FANUC AC-SPINDELMOTOREN Serie αi 3. E/A-SIGNALE (CNC ↔ PMC) 3.2.3 Einzelheiten zu den Ausgangssignalen (a) Spindelalarm-Signal (ALMA) (1) Wenn eine Fortsetzung des Spindelmotor-Betriebs nicht mehr möglich ist, wird die Spannung des Spindelmotors ausgeschaltet und der Motor hält an. (2)
  • Page 1943. E/A-SIGNALE (CNC ↔ PMC) FANUC AC-SPINDELMOTOREN Serie αi B-65280GE/02 (b) Signal "Drehzahl null" (SSTA) (1) Wenn die tatsächliche Drehzahl des Spindelmotors infolge eines Halt-Befehls mindestens bis auf die Erkennungsschwelle für die Nulldrehzahl abgenommen hat, wird SSTA auf 1 gesetzt. Motor- dr
  • Page 195B-65280GE/02 FANUC AC-SPINDELMOTOREN Serie αi 3. E/A-SIGNALE (CNC ↔ PMC) (Sequenz) (Bestätigungssignal) Getriebeschaltbefehl Spindelmo- tor-Niedergeschwindigkeits-Drehbefehl Drehzahlerfassungssignal Drehzahl bestätigen SDTA = 1 (oder Null- drehzahl-Signal SSTA = 1) Umschalter betätigen Ende des Getr
  • Page 1963. E/A-SIGNALE (CNC ↔ PMC) FANUC AC-SPINDELMOTOREN Serie αi B-65280GE/02 (d) Signal "Drehzahl erreicht" (SARA) (1) Wenn die tatsächliche Drehzahl des Spindelmotors einen vorde- finierten Bereich für den Drehzahlbefehl erreicht hat, wird SARA auf 1 gesetzt. Erkennungbereich (siehe (2) und (3)) Vorgeg
  • Page 197B-65280GE/02 FANUC AC-SPINDELMOTOREN Serie αi 3. E/A-SIGNALE (CNC ↔ PMC) (5) Dieses Signal kann in folgender Weise zur Steuerung der Rück- wärtsdrehung bei Gewindebohrzyklen verwendet werden: SFRA (Vorwärtsbefehl) FIN 1 0 SRVA (Rückwärtsbefehl) 0 1 40 ms 1 SSTA (Nulldrehzahl-Erkennung) Ca. Mindest-
  • Page 1983. E/A-SIGNALE (CNC ↔ PMC) FANUC AC-SPINDELMOTOREN Serie αi B-65280GE/02 (e) Lasterkennungssignale (LDT1A, LDT2A) (1) Wird der Maximalausgangswert (10 V) des Lastmessers (LM) zu 100 % angenommen, wird das Lasterkennungssignal auf 1 gesetzt, wenn der Lastmesserausgang mindestens den über Parameter ei
  • Page 199B-65280GE/02 FANUC AC-SPINDELMOTOREN Serie αi 3. E/A-SIGNALE (CNC ↔ PMC) (h) Stromversorgungsschaltsignal (CHPA) und Signal "Spindelschaltung be- endet" (CFINA) Einzelheiten zu diesen Signalen finden Sie im Abschnitt 5.2 "SPIN- DEL-UMSCHALTSTEUERUNG" im Teil I. (i) Stromversorgungsschaltsignal (RCHP
  • Page 2004. JUSTIERUNG FANUC AC-SPINDELMOTOREN Serie αi B-65280GE/02 4 JUSTIERUNG - 184 -
  • Page 201B-65280GE/02 FANUC AC-SPINDELMOTOREN Serie αi 4. JUSTIERUNG 4.1 JUSTIEREN DER GESCHWINDIGKEITSREGELVER- STÄRKUNG 4.1.1 Übersicht Eine optimale Justierung der Geschwindigkeitsregelverstärkung erhöht die Positionsregelverstärkung und bewirkt dadurch eine deutliche Verbesserung von Störunterdrückungsei
  • Page 2024. JUSTIERUNG FANUC AC-SPINDELMOTOREN Serie αi B-65280GE/02 (2) Orientierung 15i 16i 3042 4042 Proportionalverstärkung des Geschwindigkeitsregelkreises bei Orientierung (HOCH) CTH1A = 0 3043 4043 Proportionalverstärkung des Geschwindigkeitsregelkreises bei Orientierung (NIEDRIG) CTH1A = 1 Dateneinhe
  • Page 203B-65280GE/02 FANUC AC-SPINDELMOTOREN Serie αi 4. JUSTIERUNG (4) Spindel-Synchronsteuerung 15i 16i Proportionalverstärkung des Geschwindigkeitsregelkreises bei Spindelsyn- 3044 4044 chronisation (HOCH) CTH1A = 0 Proportionalverstärkung des Geschwindigkeitsregelkreises bei Spindelsyn- 3045 4045 chroni
  • Page 2044. JUSTIERUNG FANUC AC-SPINDELMOTOREN Serie αi B-65280GE/02 4.1.3 Justierverfahren (1) Start des jeweiligen Betriebsmodus Zur Vorbereitung der Justierung müssen die Einstellungen so gewählt werden, dass der Betrieb im jeweiligen Modus stabil und ohne Nach- lauf- oder Schwingungserscheinungen vonstat
  • Page 205B-65280GE/02 FANUC AC-SPINDELMOTOREN Serie αi 4. JUSTIERUNG <2> Endgültige Einstellungen Stellen Sie eine Proportionalverstärkung von ungefähr 70 % des Schwingungsgrenzwertes ein. Als Integrationsverstärkung wird grundsätzlich derselbe Wert wie für die Proportionalverstärkung eingestellt. Bei Erhöhu
  • Page 2064. JUSTIERUNG FANUC AC-SPINDELMOTOREN Serie αi B-65280GE/02 4.2 UNTERDRÜCKUNG DER MASCHINENRESONANZ 4.2.1 TCMD-Filter (1) Übersicht Der Drehmomentbefehlfilter leitet den Drehmomentbefehl durch einen primären Tiefpass. Wenn das Machinensystem mit Frequenzen von meh- reren hundert Hz oder darüber schw
  • Page 207B-65280GE/02 FANUC AC-SPINDELMOTOREN Serie αi 4. JUSTIERUNG 4.2.2 HRV-Filter (1) Übersicht Der HRV-Filter kann Signale eines bestimmten Frequenzbereiches dämpfen. Wenn in einem Bereich oberhalb von 100 Hz ein Reso- nanzpunkt vorhanden und eine Erhöhung der Geschwindigkeitsregel- verstärkung zunächst
  • Page 2084. JUSTIERUNG FANUC AC-SPINDELMOTOREN Serie αi B-65280GE/02 (4) Einrichten der Parameter 15i 16i 3391 4391 HRV-Filter 1 - Dämpfungs-Mittenfrequenz 3392 4392 HRV-Filter 1 - Dämpfungsbandbreite 3393 4393 HRV-Filter 1 - Dämpfung 15i 16i 3416 4416 HRV-Filter 2 - Dämpfungs-Mittenfrequenz 3417 4417 HRV-Fi
  • Page 209B-65280GE/02 FANUC AC-SPINDELMOTOREN Serie αi 4. JUSTIERUNG (5) Justierung Die Justierung erfolgt mithilfe der Störungseingabefunktion (siehe Un- terabschnitt 4.2.3). Nach Verringerung der Geschwindigkeitsregelver- stärkung bis zum Verschwinden der Schwingungen beobachten Sie unter Verwendung der St
  • Page 2104. JUSTIERUNG FANUC AC-SPINDELMOTOREN Serie αi B-65280GE/02 4.2.3 Störungseingabefunktion (1) Übersicht Diese Funktion dient zur Messung der Verstärkung der Frequenzant- wort eines Drehmomentbefehls auf einen Störmomentbefehl durch Anwendung eines Störmomentbefehls in Form einer Sinusschwingung auf
  • Page 211B-65280GE/02 FANUC AC-SPINDELMOTOREN Serie αi 4. JUSTIERUNG (4) Einrichten der Parameter 15i 16i #7 #6 #5 #4 #3 #2 #1 #0 3395 4395 DTQFNC DTQTRG DTQFNC Bit der Störungseingabefunktion 0: Deaktiviert die Störungseingabefunktion. 1: Aktiviert die Störungseingabefunktion. Dieses Bit ist nur gültig, wen
  • Page 2124. JUSTIERUNG FANUC AC-SPINDELMOTOREN Serie αi B-65280GE/02 15i 16i 3413 4413 Anzahl der Messungen pro Frequenz Dateneinheit: 1mal Zulässiger Datenbereich: 0 bis 1.000 Standardeinstellwert: 0 Stellen Sie die Anzahl der Messungen pro Frequenz ein. Bei der Einstellung 0 wird 5 mal angenommen. Stellen
  • Page 213B-65280GE/02 FANUC AC-SPINDELMOTOREN Serie αi 4. JUSTIERUNG (5) Messverfahren Gehen Sie zur Durchführung von Messungen in folgenden Schritten vor: Stellen Sie als Betriebsmodus den Geschwindigkeitsregelungs-Modus ein. <1> Parametereinstellung (Vorbereitung der Messungen) Grundsätzlich muss lediglich
  • Page 2144. JUSTIERUNG FANUC AC-SPINDELMOTOREN Serie αi B-65280GE/02 (6) Beobachtungsdaten Die Tabelle unten veranschaulicht das Einstellverfahren zur Beobach- tung der Messdaten auf der Spindelprüfkarte und enthält Beschrei- bungen zu den Beobachtungsdaten. Beobachten Sie zum Zeitpunkt der Messung (Justieru
  • Page 215B-65280GE/02 FANUC AC-SPINDELMOTOREN Serie αi 4. JUSTIERUNG 4.3 AMPLITUDENVERHÄLT- NIS-/PHASENDIFFERENZ-KOMPENSATIONSFUNKTION (1) Übersicht Diese Funktion kompensiert durch das Amplitudenverhältnis und die Phasendifferenz der A-/B-Phasen von Drehzahl- und Positionssensoren bedingte Fehler der Drehza
  • Page 2164. JUSTIERUNG FANUC AC-SPINDELMOTOREN Serie αi B-65280GE/02 (4) Einrichten der Parameter 15i 16i 3355 4355 Kompensation des Motorsensorsignal-Amplitudenverhältnisses Dateneinheit: 1% Zulässiger Datenbereich: -8 bis +8 Standardeinstellwert: 0 15i 16i 3356 4356 Kompensation der Motorsensorsignal-Phase
  • Page 217B-65280GE/02 FANUC AC-SPINDELMOTOREN Serie αi 4. JUSTIERUNG (5) Vorbereitungen für die Justierung Mit dieser Funktion werden die Parameter durch Drehen der Spindel mit einer bestimmten Drehzahl im Geschwindigkeitsregelungs-Modus und Beobachtung der Rückführungsdaten justiert. Die zur Justierung benö
  • Page 2184. JUSTIERUNG FANUC AC-SPINDELMOTOREN Serie αi B-65280GE/02 Kanal 2 wird an den Pin CH2 der Prüfkarte angeschlossen (5 V/Skalenteil) Messzeitbereich: 5 bis 10 ms/Skalenteil Auslösesignaleinstellung: Abfallflanke des Kanals 2 Anzahl der Mittelungen: Etwa 16- bis 64mal (6) Justierverfahren Nach Abschl
  • Page 219B-65280GE/02 FANUC AC-SPINDELMOTOREN Serie αi 4. JUSTIERUNG Abb. Zeitbereich: 5 ms / Skalenteil 32-fache Mittelung CH1: (313.4.0.1) Rückführungsinkrement 0,5 V / Skalenteil 1,05 V CH2: (231.8.0.0) Rückführungsdaten 5 V / Skalenteil 4.3.2 Bei 32-facher Mittelung * Sensor: 256 λ/Umd., Drehzahl 18 min-
  • Page 2204. JUSTIERUNG FANUC AC-SPINDELMOTOREN Serie αi B-65280GE/02 Zeitbereich: 5 ms / Skalenteil 32-fache Mittelung CH1: (313.4.0.1) 0,42 V Rückführungsinkrement 0,5 V / Skalenteil CH2: (231.8.0.0) Rückführungsdaten 5 V / Skalenteil Abb. 4.3.4 Nach Amplitudenverhältnis- (und Phasendifferenz-) -Kompensatio
  • Page 221B-65280GE/02 FANUC AC-SPINDELMOTOREN Serie αi 5. FUNKTIONSBESCHREIBUNGEN 5 FUNKTIONSBESCHREIBUNGEN - 205 -
  • Page 2225. FUNKTIONSBESCHREIBUNGEN FANUC AC-SPINDELMOTOREN Serie αi B-65280GE/02 5.1 DREHZAHLBEREICHS-UMSCHALTSTEUERUNG Optionale Funktion 5.1.1 Übersicht Die Drehzahlbereichs-Umschaltsteuerung schaltet die Leistungsabga- be-Charakteristik (die Wicklung) eines (speziell für die Drehzahlbe- reichs-Umschaltst
  • Page 223B-65280GE/02 FANUC AC-SPINDELMOTOREN Serie αi 5. FUNKTIONSBESCHREIBUNGEN 5.1.4 E/A-Signale (CNC ↔ PMC) (1) Adressenliste der Eingangssignale (PMC → CNC) 15i 16i #7 #6 #5 #4 #3 #2 #1 #0 1. G227 G070 CTH1A CTH2A 2. G235 G074 CTH1B CTH2B 1. G226 G071 RCHA RSLA 2. G234 G075 RCHB RSLB 1. G229 G072 RCHHGA
  • Page 2245. FUNKTIONSBESCHREIBUNGEN FANUC AC-SPINDELMOTOREN Serie αi B-65280GE/02 keits-Steuerung auf die Umschaltdrehzahl (mithilfe der Be- fehle G50 und G92) die Drehzahlbereichs-Umschaltung. - Wenn die Motordrehzahl die Drehzahl-Erkennungsschwelle bei Änderung der Drehzahl unter Spindel-Override über- sch
  • Page 225B-65280GE/02 FANUC AC-SPINDELMOTOREN Serie αi 5. FUNKTIONSBESCHREIBUNGEN (c) Magnetschützstatus-Signal für die Hochgeschwindigkeits-Charakteristik (RCHHGA) (1) Geben Sie das Statussignal (geöffnet/geschlossen) des für die Hochgeschwindigkeits-Charakteristik des Spindelmotors ver- wendeten Magnetschü
  • Page 2265. FUNKTIONSBESCHREIBUNGEN FANUC AC-SPINDELMOTOREN Serie αi B-65280GE/02 (4) Bei Umschaltung des Drehzahlbereiches von Hoch- auf Nieder- geschwindigkeit wechselt das RCHPA-Signal als Antwort auf ein eingehendes Drehzahlbereichsumschaltungs-Anforderungssignal (RSLA) von 0 auf 1. Wird das Drehzahlbere
  • Page 227B-65280GE/02 FANUC AC-SPINDELMOTOREN Serie αi 5. FUNKTIONSBESCHREIBUNGEN 5.1.5 Sequenz (1) Drehzahlbereichs-Umschaltung mit Statusprüfung beider Kontakte der Magnetschützstatus-Signale für die Niedergeschwindigkeits- (RCHA) und die Hochgeschwindigkeits-Charakteristik (RCHHGA) (Bit 3 von Parameter Nr
  • Page 2285. FUNKTIONSBESCHREIBUNGEN FANUC AC-SPINDELMOTOREN Serie αi B-65280GE/02 (2) Drehzahlbereichs-Umschaltung mit Prüfung nur des Stromversorgungs- status-Bestätigungssignals (RCHA) (Bit 3 von Parameter Nr. 4014 = 0) (a) Umschaltung von der Nieder- zur Hochgeschwindigkeits-Charakteristik Drehzahlbereich
  • Page 229B-65280GE/02 FANUC AC-SPINDELMOTOREN Serie αi 5. FUNKTIONSBESCHREIBUNGEN ANMERKUNG 1 Über einen Parameter kann festgelegt werden, dass ein Umschalten von der Hoch- zur Niedergeschwin- digkeits-Leistungsabgabe-Charakteristik bei Dreh- zahlen größer oder gleich der Umschaltdrehzahl (Drehzahlerfassungs
  • Page 2305. FUNKTIONSBESCHREIBUNGEN FANUC AC-SPINDELMOTOREN Serie αi B-65280GE/02 5.1.7 Einzelheiten zu den zugehörigen Parametern 15i 16i #7 #6 #5 #4 #3 #2 #1 #0 3015 4015 SPDSW SPDSW Vorhandensein der Drehzahlbereichs-Umschaltfunktion (Zur Ver- wendung dieser Funktion wird die CNC-Softwareoption benötigt.)
  • Page 231B-65280GE/02 FANUC AC-SPINDELMOTOREN Serie αi 5. FUNKTIONSBESCHREIBUNGEN 15i 16i 3023 4023 Drehzahl-Erkennungsschwelle Dateneinheit: 0,1 % Zulässiger Datenbereich: 0 bis 1.000 Standardeinstellwert: 0 Diese Angabe wird zur Einstellung der Erkennungsschwelle des Drehzahlerfassungssignals (SDTA) verwen
  • Page 2325. FUNKTIONSBESCHREIBUNGEN FANUC AC-SPINDELMOTOREN Serie αi B-65280GE/02 5.1.8 Über Parameter vorgegebene Umschaltung zwischen Hoch- und Niedergeschwindigkeits-Charakteristik (1) Kupplungs-/Getriebestufensignale (CTH1A und CTH2A) Bei der Drehzahlbereichs-Umschaltsteuerung werden die Kupp- lungs-/Get
  • Page 233B-65280GE/02 FANUC AC-SPINDELMOTOREN Serie αi 5. FUNKTIONSBESCHREIBUNGEN 3052 4052 Geschwindigkeits-Integrationsverstärkung im Servo-Modus (HOCH) 3054 4054 Geschwindigkeits-Integrationsverstärkung bei Cs-Bahnachsensteuerung (HOCH) 3060 4060 Positionsverstärkung bei Orientierung (HOCH) 3065 4065 Posi
  • Page 2345. FUNKTIONSBESCHREIBUNGEN FANUC AC-SPINDELMOTOREN Serie αi B-65280GE/02 5.2 SPINDEL-UMSCHALTSTEUERUNG 5.2.1 Übersicht Die Spindel-Umschaltsteuerung ist eine Funktion zum Betreiben je- weils eines von zwei Spindelmotoren über nur ein SPM durch Um- schalten. Diese Funktion ist für Maschinen geeignet,
  • Page 235B-65280GE/02 FANUC AC-SPINDELMOTOREN Serie αi 5. FUNKTIONSBESCHREIBUNGEN 5.2.4 Einzelheiten zu den Spezifikationen (1) SPM und SSW dienen zur Auswahl eines von zwei Spindelmotoren und zum Antreiben des ausgewählten Spindelmotors. Sie können nicht verwendet werden um zwei Spindelmotoren gleichzeitig
  • Page 2365. FUNKTIONSBESCHREIBUNGEN FANUC AC-SPINDELMOTOREN Serie αi B-65280GE/02 5.2.6 E/A-Signale (CNC ↔ PMC) (1) Adressenliste der Eingangssignale (PMC → CNC) 15i 16i/ #7 #6 #5 #4 #3 #2 #1 #0 1. G226 G071 MCFNA SPSLA 2. G234 G075 MCFNB SPSLB 1. G229 G072 MFNHGA 2. G237 G076 MFNHGB (2) Einzelheiten zu den
  • Page 237B-65280GE/02 FANUC AC-SPINDELMOTOREN Serie αi 5. FUNKTIONSBESCHREIBUNGEN (c) Magnetschützstatus-Signal für den Hauptspindelmotor(MFNHGA) (1) Eingabe des Status (geöffnet/geschlossen) des Hauptspindelmo- tor-Magnetschützes (MCC). 0: Das Hauptspindelmotor-Magnetschütz ist geöffnet (aus). 1: Das Haupts
  • Page 2385. FUNKTIONSBESCHREIBUNGEN FANUC AC-SPINDELMOTOREN Serie αi B-65280GE/02 (b) Signal "Spindelschaltung beendet" (CFINA) (1) Nach Abschluss der Spindelumschaltung wird angezeigt, welcher Spindelmotor gegenwärtig gesteuert wird. 0: Gegenwärtig wird der Hauptspindelmotor gesteuert. 1: Gegenwärtig wird d
  • Page 239B-65280GE/02 FANUC AC-SPINDELMOTOREN Serie αi 5. FUNKTIONSBESCHREIBUNGEN 5.2.7 Sequenz (1) Spindelumschaltung mit Statusprüfung der beiden Kontakte der Magnet- schützstatus-Signale für den Hilfs- (MCFNA) und den Hauptspindelmotor (RCHHGA) (Bit 2 von Parameter Nr. 4014 = 1) Hauptspindelmotor Hilfsspi
  • Page 2405. FUNKTIONSBESCHREIBUNGEN FANUC AC-SPINDELMOTOREN Serie αi B-65280GE/02 (2) Spindelumschaltung mit Prüfung nur anhand des Spannungsstatussignals (MCFNA) (Bit 2 von Parameter Nr. 4014 = 0) Hauptspindelmotor Hilfsspindelmotor Hauptspindelmotor Drehbefehle (SFRA und SRVA) Spindelorientierungsbefehl AU
  • Page 241B-65280GE/02 FANUC AC-SPINDELMOTOREN Serie αi 5. FUNKTIONSBESCHREIBUNGEN 5.2.8 Liste der zugehörigen Parameter Parameternr. Beschreibung 15i 16i 5607#0 4019#7 Automatische Parameter-Einstellfunktion (HAUPTSPINDEL) 3133 4133 Motormodellcode (HAUPTSPINDEL) 5607#0 4195#7 Automatische Parameter-Einstell
  • Page 2425. FUNKTIONSBESCHREIBUNGEN FANUC AC-SPINDELMOTOREN Serie αi B-65280GE/02 15i 16i #7 #6 #5 #4 #3 #2 #1 #0 HAUPTSPINDEL: 3013 4013 DS5 DS4 DS3 DS2 DS1 HILFSSPINDEL: 3189 4189 DS5 DS4 DS3 DS2 DS1 DS5 bis DS1 DS5 bis DS1 Strom-Totzonen-Daten Dieser Parameter wird durch das zu verwendende SPM-Modell be-
  • Page 243B-65280GE/02 FANUC AC-SPINDELMOTOREN Serie αi 5. FUNKTIONSBESCHREIBUNGEN 15i 16i 3110 4110 Stromumrechnungskonstante (HAUPTSPINDEL-Seite, Hochgeschwindig- keits-Charakteristik) 3146 4146 Stromumrechnungskonstante (HAUPTSPINDEL-Seite, Niedergeschwindig- keits-Charakteristik) 3264 4264 Stromumrechnung
  • Page 2445. FUNKTIONSBESCHREIBUNGEN FANUC AC-SPINDELMOTOREN Serie αi B-65280GE/02 5.2.10 Parametereinstellverfahren (1) Motorspezifische Parametereinstellungen <1> Einstellen des Motormodellcodes Geben Sie den Modellcode des Motors an, für den eine auto- matische Einstellung erfolgen soll. Existiert für den
  • Page 245B-65280GE/02 FANUC AC-SPINDELMOTOREN Serie αi 5. FUNKTIONSBESCHREIBUNGEN 5.2.11 Ergänzende Beschreibungen von Parametern (1) Die nachstehenden Parameter betreffen Haupt- und Hilfsspin- delmotoren gleichermaßen. Sie können nicht für diese Motoren getrennt vorgegeben werden. Parameternr. Beschreibung
  • Page 2465. FUNKTIONSBESCHREIBUNGEN FANUC AC-SPINDELMOTOREN Serie αi B-65280GE/02 5.3 SPINDELORIENTIERUNG MIT INKREMEN- TAL-SOLLWERTEN (SPINDELDREHZAHLSTEUERUNG) Optionale Funk 5.3.1 Übersicht Die Spindelorientierung mit Inkremental-Sollwerten ist eine Funktion zur Erweiterung der Spindelorientierung mit ext
  • Page 247B-65280GE/02 FANUC AC-SPINDELMOTOREN Serie αi 5. FUNKTIONSBESCHREIBUNGEN (2) Wenn ein α-Positionsgeber S verwendet wird Spindelmotor mit integriertem Mi-Sensor (bzw. MZi-Sensor) JYA2 Spindel α-Positionsgeber S SPM TYP B JYA4 Direkt oder über Getriebe oder Zahnriemen im Verhältnis 1 : 1 verbunden (3)
  • Page 2485. FUNKTIONSBESCHREIBUNGEN FANUC AC-SPINDELMOTOREN Serie αi B-65280GE/02 (5) Wenn ein separater BZi-Sensor verwendet wird Spindelmotor mit integriertem Mi-Sensor (bzw. MZi-Sensor) Spindel TYP B BZi-Sensor (6) Wenn ein externes Nullimpuls-Signal (Näherungsschalter) verwendet wird Spindelmotor mit int
  • Page 249B-65280GE/02 FANUC AC-SPINDELMOTOREN Serie αi 5. FUNKTIONSBESCHREIBUNGEN (7) System, in dem der Revolverkopf und der Motor mit eingebautem MZi-Sensor über Getriebe und Kupplung (zur Revolverkopf-Fortschaltung) verbunden sind Spindelmotor mit integriertem MZi-Sensor Spindel JYA2 Revolverkopf (Werkzeu
  • Page 2505. FUNKTIONSBESCHREIBUNGEN FANUC AC-SPINDELMOTOREN Serie αi B-65280GE/02 5.3.3 E/A-Signale (CNC ↔ PMC) (1) Adressenliste der Eingangssignale (PMC → CNC) 15i 16i #7 #6 #5 #4 #3 #2 #1 #0 1. G227 G070 ORCMA CTH1A CTH2A 2. G235 G074 ORCMB CTH1B CTH2B 1. G229 G072 INCMDA NRROA ROTAA INDXA 2. G237 G076 IN
  • Page 251B-65280GE/02 FANUC AC-SPINDELMOTOREN Serie αi 5. FUNKTIONSBESCHREIBUNGEN (3) Adressenliste der Ausgangssignale (CNC → PMC) 15i 16i #7 #6 #5 #4 #3 #2 #1 #0 1. F229 F045 ORARA 2. F245 F049 ORARB 1. F221 F047 INCSTA 2. F247 F051 INCSTB (4) Einzelheiten zu den Ausgangssignalen (CNC → PMC) (a) Statussign
  • Page 2525. FUNKTIONSBESCHREIBUNGEN FANUC AC-SPINDELMOTOREN Serie αi B-65280GE/02 5.3.4 Beispiele für Sequenzen (1) Inkremental-Sollwertbetrieb ORCMA (Spindelorientierungsbefehl) SHA00-11 (Spindelorientie- rungs-Haltepunktbefehl) <1> <2> <3> INDXA (Befehl zum Ändern des Spindelorien- tierungs-Haltepunktes) I
  • Page 253B-65280GE/02 FANUC AC-SPINDELMOTOREN Serie αi 5. FUNKTIONSBESCHREIBUNGEN Wenn der Befehlsmultiplikator-Parameter (Nr. 4328) vorgegeben ist, dreht die Spindel um [Befehlsmultiplikator-Parameter] × [In- kremental-Sollwertdaten] und hält danach an. Der Drehrich- tungs-Parameter NRROA (Bits 2 und 3 von
  • Page 2545. FUNKTIONSBESCHREIBUNGEN FANUC AC-SPINDELMOTOREN Serie αi B-65280GE/02 <1> Anhalten an einem Fixpunkt wie bei Anweisung durch einen ge- wöhnlichen Spindelorientierungsbefehl - Bei der erstmaligen Orientierung nach dem Einschalten der Spannung dreht die Spindel mit der Orientierungsdrehzahl. Nach d
  • Page 255B-65280GE/02 FANUC AC-SPINDELMOTOREN Serie αi 5. FUNKTIONSBESCHREIBUNGEN 5.3.5 Liste der zugehörigen Parameter Parameternr. Beschreibung 15i 16i 3015#0 4015#0 Verfügbarkeit der Spindelorientierungs-Funktion (auf "1" zu setzen) (Die CNC-Softwareoption wird benötigt.) 5609#2 3702#3,#2 Verfügbarkeit de
  • Page 2565. FUNKTIONSBESCHREIBUNGEN FANUC AC-SPINDELMOTOREN Serie αi B-65280GE/02 5.3.6 Einzelheiten zu den zugehörigen Parametern Dieser Unterabschnitt beschreibt lediglich die Parameter, die speziell die Spindelorientierung mit Inkremental-Sollwerten betreffen. Infor- mationen zu Parametern für andere Arte
  • Page 257B-65280GE/02 FANUC AC-SPINDELMOTOREN Serie αi 5. FUNKTIONSBESCHREIBUNGEN 5.4 HOCHGESCHWINDIGKEITS-SPINDELORIENTIERUNG Optionale Funktion 5.4.1 Übersicht Die hier beschriebene Hochgeschwindig- keits-Spindelorientierungs-Funktion verringert den Zeitbedarf für die Spindelorientierung durch <1> größtmög
  • Page 2585. FUNKTIONSBESCHREIBUNGEN FANUC AC-SPINDELMOTOREN Serie αi B-65280GE/02 (2) Wenn ein α-Positionsgeber S verwendet wird Spindelmotor mit integriertem Mi-Sensor (bzw. MZi-Sensor) JYA2 Spindel α-Positionsgeber S SPM TYP B JYA4 Direkt oder über Getriebe oder Zahnriemen im Verhältnis 1 : 1 verbunden (3)
  • Page 259B-65280GE/02 FANUC AC-SPINDELMOTOREN Serie αi 5. FUNKTIONSBESCHREIBUNGEN (5) Wenn ein separater BZi-Sensor verwendet wird Spindelmotor mit integriertem Mi-Sensor (bzw. MZi-Sensor) Spindel TYP B BZi-Sensor - 243 -
  • Page 2605. FUNKTIONSBESCHREIBUNGEN FANUC AC-SPINDELMOTOREN Serie αi B-65280GE/02 5.4.3 E/A-Signale (CNC ↔ PMC) (1) Adressenliste der Eingangssignale (PMC → CNC) 15i 16i #7 #6 #5 #4 #3 #2 #1 #0 1. G227 G070 ORCMA CTH1A CTH2A 2. G235 G074 ORCMB CTH1B CTH2B 1. G229 G072 INCMDA NRROA ROTAA INDXA 2. G237 G076 IN
  • Page 261B-65280GE/02 FANUC AC-SPINDELMOTOREN Serie αi 5. FUNKTIONSBESCHREIBUNGEN (3) Adressenliste der Eingangssignale (CNC → PMC) 15i 16i #7 #6 #5 #4 #3 #2 #1 #0 1. F229 F045 ORARA 2. F245 F049 ORARB 1. F221 F047 INCSTA 2. F247 F051 INCSTB (4) Einzelheiten zu den Eingangssignalen (CNC → PMC) (a) Statussign
  • Page 2625. FUNKTIONSBESCHREIBUNGEN FANUC AC-SPINDELMOTOREN Serie αi B-65280GE/02 5.4.4 Sequenz Dieser Unterabschnitt beschreibt die Vorgänge bei der Hoch- geschwindigkeits-Spindelorientierung. Konkrete Beispielsequenzen enthalten die Abschnitte 2.2 "SPINDELORIENTIERUNG IM POSI- TIONSGEBERVERFAHREN" und 5.3
  • Page 263B-65280GE/02 FANUC AC-SPINDELMOTOREN Serie αi 5. FUNKTIONSBESCHREIBUNGEN (2) Beginn der Spindelorientierung, wenn die Spindel mit einer Drehzahl zwi- schen dem unteren und dem oberen Orientierungsdrehzahl-Grenzwert ro- tiert ORCMA (Spindelorientierungsbefehl) ORARA (Signal "Spindelorientierung beend
  • Page 2645. FUNKTIONSBESCHREIBUNGEN FANUC AC-SPINDELMOTOREN Serie αi B-65280GE/02 (3) Beginn der Spindelorientierung, wenn die Spindel höchstens mit dem un- ten Orientierungsdrehzahl-Grenzwert rotiert ORCMA (Spindelorientierungsbefehl) ORARA (Signal "Spindelorientierung beendet") <2> <1> Motordrehzahl <3> <4
  • Page 265B-65280GE/02 FANUC AC-SPINDELMOTOREN Serie αi 5. FUNKTIONSBESCHREIBUNGEN 5.4.5 Liste der zugehörigen Parameter Parameternr. Beschreibung 15i 16i Verfügbarkeit der Spindelorientierungs-Funktion (auf "1" zu setzen) 3015#0 4015#0 (Die CNC-Softwareoption wird benötigt.) 3018#6 4018#6 Hochgeschwindigkeit
  • Page 2665. FUNKTIONSBESCHREIBUNGEN FANUC AC-SPINDELMOTOREN Serie αi B-65280GE/02 5.4.6 Einzelheiten zu den zugehörigen Parametern FS15i FS16i #7 #6 #5 #4 #3 #2 #1 #0 3018 4018 HSORI HSVCM HSVCM: Die Geschwindigkeitsbefehl-Kompensationsfunktion für die Hoch- geschwindigkeits-Orientierung wird 0: deaktiviert.
  • Page 267B-65280GE/02 FANUC AC-SPINDELMOTOREN Serie αi 5. FUNKTIONSBESCHREIBUNGEN FS15i FS16i #7 #6 #5 #4 #3 #2 #1 #0 3017 4017 NRROEN NRROEN Die Abkürzungsfunktion bei Vorgabe der Spindelorientierung aus dem Haltstatus ist 0: nicht verfügbar. 1: verfügbar. Wenn "1" eingestellt ist, erfolgt die Abkürzung, we
  • Page 2685. FUNKTIONSBESCHREIBUNGEN FANUC AC-SPINDELMOTOREN Serie αi B-65280GE/02 15i 16i 3050 4050 Geschwindigkeits-Integrationsverstärkung bei Orientierung (HOCH) CTH1A = 0 3051 4051 Geschwindigkeits-Integrationsverstärkung bei Orientierung (NIEDRIG)CTH1A = 1 Dateneinheit: Zulässiger Datenbereich: 0 bis 32
  • Page 269B-65280GE/02 FANUC AC-SPINDELMOTOREN Serie αi 5. FUNKTIONSBESCHREIBUNGEN FS15i FS16i 3064 4064 Prozentualer Grenzwert der Bremsverzögerung Dateneinheit: 1% Zulässiger Datenbereich: 0 bis 100 Standardeinstellwert: 100 Diese Angabe dient zur Vorgabe des prozentualen Grenzwertes der Bremsverzögerung, w
  • Page 2705. FUNKTIONSBESCHREIBUNGEN FANUC AC-SPINDELMOTOREN Serie αi B-65280GE/02 FS15i FS16i 3320 4320 Motorbremsverzögerung (STUFE 4) CTH1A = 0, CTH2A = 0 3321 4321 Motorbremsverzögerung (STUFE 3) CTH1A = 0, CTH2A = 1 3322 4322 Motorbremsverzögerung (STUFE 2) CTH1A = 1, CTH2A = 0 3323 4323 Motorbremsverzög
  • Page 271B-65280GE/02 FANUC AC-SPINDELMOTOREN Serie αi 5. FUNKTIONSBESCHREIBUNGEN 5.4.7 Für die Abstimmung verwendete Spindeldaten Dieser Unterabschnitt beschreibt die Daten in Bezug auf die Hoch- geschwindigkeits-Spindelorientierung, die mithilfe der Spindelprüf- karte (A06B-6078-H001) beobachtet werden kön
  • Page 2725. FUNKTIONSBESCHREIBUNGEN FANUC AC-SPINDELMOTOREN Serie αi B-65280GE/02 (4) Positionsfehler (Daten-Nr. 136) Dies sind die Positionsfehler-Daten (4.096 Impulse/Umd.) für die Spindelorientierung. Die nachstehende Tabelle enthält die Zusam- menhänge zwischen dem Versatzbetrag und dem Prüfkar- ten-Ausg
  • Page 273B-65280GE/02 FANUC AC-SPINDELMOTOREN Serie αi 5. FUNKTIONSBESCHREIBUNGEN 5.4.8 Abstimmverfahren Stimmen Sie die Parameter gemäß der nachstehenden Vorgehensweise ab. Das Verzögerungsvermögen eines Motors variiert mit der ihn be- aufschlagenden Lastträgheit. Bringen Sie daher zur Abstimmung ein Werkze
  • Page 2745. FUNKTIONSBESCHREIBUNGEN FANUC AC-SPINDELMOTOREN Serie αi B-65280GE/02 ANMERKUNG 1 Wenn der Zusammenhang (Bit 0 von Parameter Nr. 4000) zwischen Spindel- und Motor-Drehrichtung bzw. der Einstellung der Spindelsensor-Anbringungsrichtung (Bit 4 von Parameter Nr. 4001) unrichtig ist wird der SPM-Alar
  • Page 275B-65280GE/02 FANUC AC-SPINDELMOTOREN Serie αi 5. FUNKTIONSBESCHREIBUNGEN (2) Grundeinstellung der Bremsverzögerung (Parameter Nr. 4320 bis 4323) Betreiben Sie die real existierende Maschine im Geschwindigkeitsre- gelungs-Modus (regulärer Betriebsmodus) und bremsen Sie sie aus der Nenndrehzahl ωB her
  • Page 2765. FUNKTIONSBESCHREIBUNGEN FANUC AC-SPINDELMOTOREN Serie αi B-65280GE/02 (5) Abstimmen der Bremsverzögerung (Parameter Nr. 4320 bis 4323) Beginnen Sie mit der Spindelorientierung, wenn die Spindel mit Höchstdrehzahl läuft, und stimmen Sie die Bremsverzögerung so ab, dass der Drehmomentbefehl nicht g
  • Page 277B-65280GE/02 FANUC AC-SPINDELMOTOREN Serie αi 5. FUNKTIONSBESCHREIBUNGEN (6) Abstimmen des prozentualen Grenzwertes der Bremsverzögerung (Para- meter Nr. 4064) (a) Entscheidung über die Abstimmung des prozentualen Grenzwertes der Brems- verzögerung Beginnen Sie die Spindelorientierung, wenn die Spin
  • Page 2785. FUNKTIONSBESCHREIBUNGEN FANUC AC-SPINDELMOTOREN Serie αi B-65280GE/02 Abstimmen des prozentualen Grenzwertes der Bremsverzögerung Geben Sie die Anfangsdrehzahl der Verzögerungsbegrenzung beim Abbremsen ωLS (Parameter Nr. 4226 und 4330) wie folgt vor: Anfangsdrehzahl der Verzögerungsbegrenzung bei
  • Page 279B-65280GE/02 FANUC AC-SPINDELMOTOREN Serie αi 5. FUNKTIONSBESCHREIBUNGEN (7) Abstimmen der Anfangsdrehzahl der Verzögerungsbegrenzung beim Ab- bremsen (Parameter Nr. 4326 und 4330) Wenn Sie den prozentualen Grenzwert der Bremsverzögerung wie unter (6) abgestimmt haben, stimmen Sie außerdem die An- f
  • Page 2805. FUNKTIONSBESCHREIBUNGEN FANUC AC-SPINDELMOTOREN Serie αi B-65280GE/02 5.5 SPINDELORIENTIERUNG UNTER SPINDEL-SYNCHRON- STEUERUNG Optionale Funktion 5.5.1 Übersicht Die Funktion "Spindelorientierung unter Spindel-Synchronsteuerung" beendet die Spindelorientierung an einer extern vorgegebenen Spin-
  • Page 281B-65280GE/02 FANUC AC-SPINDELMOTOREN Serie αi 5. FUNKTIONSBESCHREIBUNGEN 5.5.2 Spezifikationen Synchronorientierung Unter Spindel-Synchronsteuerung kann die Eingabe des Synchronorien- tierungs-Befehls (SPPHS-Anstiegsflanke bei SORENA = 1) die Spindel- orientierung beenden, wobei die beiden Spindeln
  • Page 2825. FUNKTIONSBESCHREIBUNGEN FANUC AC-SPINDELMOTOREN Serie αi B-65280GE/02 5.5.3 E/A-Signale (CNC ↔ PMC) (1) Adressenliste der Eingangssignale (PMC → CNC) (a) Für Bahn 1 16i #7 #6 #5 #4 #3 #2 #1 #0 G038 SPPHS SPSYC 1. G072 ROTAA 2. G076 ROTAB 1. G073 SORSLA 2. G077 SORSLB 1. G078 SHA07 SHA06 SHA05 SHA
  • Page 283B-65280GE/02 FANUC AC-SPINDELMOTOREN Serie αi 5. FUNKTIONSBESCHREIBUNGEN (2) Einzelheiten zu den Eingangssignalen (PMC → CNC) (a) Spindel-Synchronsteuerungs-Befehl (SPSYC) Das Einstellen des SPSYC-Signals auf "1" weist die Spindel an in den Spindel-Synchronsteuerungs-Modus überzugehen. Geben Sie vor
  • Page 2845. FUNKTIONSBESCHREIBUNGEN FANUC AC-SPINDELMOTOREN Serie αi B-65280GE/02 (d) Externer Haltepunktbefehl für die Synchronorientierung (SHA11 bis SHA00) Dieser Befehl dient zur Vorgabe des Haltepunktes für die Synchron- orientierung. Wenn die Signale SHA11 bis SHA00 sämtlich gleich "0" sind und der Spi
  • Page 285B-65280GE/02 FANUC AC-SPINDELMOTOREN Serie αi 5. FUNKTIONSBESCHREIBUNGEN (3) Adressenliste der Ausgangssignale (CNC → PMC) (a) Für Bahn 1 16i #7 #6 #5 #4 #3 #2 #1 #0 F044 SYCAL FSPPH FSPSY 1. F047 SORENA 2. F051 SORENB (b) Für Bahn 2 16i #7 #6 #5 #4 #3 #2 #1 #0 F1044 SYCAL FSPPH FSPSY 1. F1047 SOREN
  • Page 2865. FUNKTIONSBESCHREIBUNGEN FANUC AC-SPINDELMOTOREN Serie αi B-65280GE/02 (c) Signal "Spindelphasen-Synchronsteuerung abgeschlossen" bzw. "Synchron- orientierung abgeschlossen" (FSPPH) Wenn der Spindelphasen-Synchronsteuerungs-Befehl ausgegeben und die Phasensynchronisation abgeschlossen wurde, wird
  • Page 287B-65280GE/02 FANUC AC-SPINDELMOTOREN Serie αi 5. FUNKTIONSBESCHREIBUNGEN Drehzahl erste Spindel -1 0 min Drehzahl zweite Spindel (5) Drehzahlbefehl erste Spindel (2) -1 0 min (1) (9) Spindelsynchronisations- Befehl (SPSYC) t (3) (6) (8) Spindelphasensynchronisations- Befehl (SPPHS) Signal "Spindelsy
  • Page 2885. FUNKTIONSBESCHREIBUNGEN FANUC AC-SPINDELMOTOREN Serie αi B-65280GE/02 5.5.5 Liste der zugehörigen Parameter Parameternr. Beschreibung (16i) Richtung, in der die einzelne Spindel unter Spindel-Synchronsteuerung rotiert 4800#1,#0 (Bit 0: erste Spindel, Bit 1: zweite Spindel) Die Fehlerimpulsdiffere
  • Page 289B-65280GE/02 FANUC AC-SPINDELMOTOREN Serie αi 5. FUNKTIONSBESCHREIBUNGEN 5.5.6 Einzelheiten zu den zugehörigen Parametern FS16i #7 #6 #5 #4 #3 #2 #1 #0 3702 OR2 OR1 OR1 Die Spindelorientierungs-Funktion mit externer Einstellung des Hal- tepunktes (für die erste Spindel) ist 0: deaktiviert. 1: aktivi
  • Page 2905. FUNKTIONSBESCHREIBUNGEN FANUC AC-SPINDELMOTOREN Serie αi B-65280GE/02 FS16i 4369 Synchronorientierungs-Verzögerungskoeffizient Dateneinheit: 1% Zulässiger Datenbereich: 0 bis 100 Standardeinstellwert: 0 Dieser Parameter dient zur Festlegung der Änderung, die in der Spin- deldrehzahl während der S
  • Page 291B-65280GE/02 FANUC AC-SPINDELMOTOREN Serie αi 5. FUNKTIONSBESCHREIBUNGEN 5.6 SPIN- DEL-FEINBESCHLEUNIGUNGS-/-VERZÖGERUNGS-FUNK TION (SPINDEL-FAD-FUNKTION) 5.6.1 Übersicht Die Spindel-Feinbeschleunigungs-/-verzögerungs-Funktion (Spin- del-FAD-Funktion) sorgt für sanfte Beschleunigungs- und Verzöge- r
  • Page 2925. FUNKTIONSBESCHREIBUNGEN FANUC AC-SPINDELMOTOREN Serie αi B-65280GE/02 5.6.3 Blockdiagramm Nachstehend ist ein Blockdiagramm einer Systemkonfiguration dar- gestellt, in der die Spindel-Feinbeschl./-verz. verwendet wird. Reali- siert wird die sanfte Beschleunigung/Verzögerung durch Anwendung einer
  • Page 293B-65280GE/02 FANUC AC-SPINDELMOTOREN Serie αi 5. FUNKTIONSBESCHREIBUNGEN 5.6.4 Parameter (1) Liste der zugehörigen Parameter Parameternr. Beschreibung 16i 5205#7 Einstellung der Feinbeschl./-verz. während des Gewindebohrens ohne Aus- gleichsfutter 4394#3 Funktionsbit der Spindel-Feinbeschl./-verz. 4
  • Page 2945. FUNKTIONSBESCHREIBUNGEN FANUC AC-SPINDELMOTOREN Serie αi B-65280GE/02 16i 4344 Vorsteuerungs-Koeffizient während der Feinbeschl./-verz. Dateneinheit: 0,01 % Zulässiger Datenbereich: 0 bis 10.000 Standardeinstellwert: 0 Dieser Parameter dient zum Festlegen des Vorsteue- rungs-Koeffizienten der Spi
  • Page 295B-65280GE/02 FANUC AC-SPINDELMOTOREN Serie αi 5. FUNKTIONSBESCHREIBUNGEN 5.6.5 Diagnose (Diagnosebildschirm) Adresse Beschreibung 16i 418 (Reguläre) Positionsdifferenz der ersten Spindel 420 (Reguläre) Positionsdifferenz der zweiten Spindel 422 (Reguläre) Positionsdifferenz der dritten Spindel 424 (
  • Page 2965. FUNKTIONSBESCHREIBUNGEN FANUC AC-SPINDELMOTOREN Serie αi B-65280GE/02 5.6.7 Vorsichtshinweise (1) Vorsichtshinweise für die gleichzeitige Verwendung von Synchronisation und Feinbeschl./-verz. (FAD) zwischen Servo- und Spindelachse Die gleichzeitige Verwendung der Synchronisations- und der Fein- b
  • Page 297B-65280GE/02 FANUC AC-SPINDELMOTOREN Serie αi 5. FUNKTIONSBESCHREIBUNGEN handbuch (B-63270GE)". - 281 -
  • Page 2985. FUNKTIONSBESCHREIBUNGEN FANUC AC-SPINDELMOTOREN Serie αi B-65280GE/02 (2) Vorsichtshinweise zu Positionsdifferenzen Bei Verwendung der Spindel-Feinbeschl.-/-verz.- (FAD-) -Funktion können, weil die Spindelsoftware die Glättung auf einen von der CNC kommenden Verfahrbefehl anwendet, folgende zwei
  • Page 299B-65280GE/02 FANUC AC-SPINDELMOTOREN Serie αi 5. FUNKTIONSBESCHREIBUNGEN 5.7 FUNKTION ZUR STÖRMOMENTERKENNUNG Optionale Funktion 5.7.1 Übersicht Die Funktion zur Störmoment-Erkennung dient zur Überwachung der Reibmoment-Anteile und wird bei der Bearbeitung insofern ange- wendet, als diese aus dem Au
  • Page 3005. FUNKTIONSBESCHREIBUNGEN FANUC AC-SPINDELMOTOREN Serie αi B-65280GE/02 5.7.3 E/A-Signale (CNC ↔ PMC) (1) Adressenliste der Ausgangssignale (CNC → PMC) 16i #7 #6 #5 #4 #3 #2 #1 #0 F090 ABTSP3 ABTSP2 ABTSP1 F091 ABTSP4 15i F155 AQSP2 AQSP1 F154 AQSP4 AQSP3 (2) Einzelheiten zu den Ausgangssignalen (C
  • Page 301B-65280GE/02 FANUC AC-SPINDELMOTOREN Serie αi 5. FUNKTIONSBESCHREIBUNGEN 5.7.4 Liste der zugehörigen Parameter Parameternr. Beschreibung 15i 16i Verfügbarkeit der Funktion zur Störmoment-Erkennung 3015#1 4015#1 (Die CNC-Softwareoption wird benötigt.) 3248 4248 Drehmomentkonstante für Spindellastmome
  • Page 3025. FUNKTIONSBESCHREIBUNGEN FANUC AC-SPINDELMOTOREN Serie αi B-65280GE/02 FS15i FS16i 3249 4249 Beobachterverstärkung 1 für Spindellastmoment-Überwachung 3250 4250 Beobachterverstärkung 2 für Spindellastmoment-Überwachung Dateneinheit: Zulässiger Datenbereich: 0 bis 32767 Standardeinstellwert: 500 Ge
  • Page 303B-65280GE/02 FANUC AC-SPINDELMOTOREN Serie αi 5. FUNKTIONSBESCHREIBUNGEN 5.7.6 Parameterabstimmverfahren (1) Parameter-Initialisierung Initialisieren Sie die Parameter für die Funktion zur Störmo- ment-Erkennung wie unten aufgeführt. Nr. Beschreibung Grundeinstellung Verfügbarkeit der Funktion zur S
  • Page 3045. FUNKTIONSBESCHREIBUNGEN FANUC AC-SPINDELMOTOREN Serie αi B-65280GE/02 (3) Abstimmen der Drehmomentkonstante (Parameter Nr. 4248) Nachstehend ist beschrieben, wie die Drehmomentkonstante unter Beobachtung der Spindelmomentdaten mithilfe der Spindelprüfkarte (A06B-6078-H001) abzustimmen ist. Ausfüh
  • Page 305B-65280GE/02 FANUC AC-SPINDELMOTOREN Serie αi 5. FUNKTIONSBESCHREIBUNGEN 5.8 SPINDEL-EGB-FUNKTION (ELEKTRONISCHES SPINDELGETRIEBE) Optional function 5.8.1 Übersicht Die Spindel-EGB-Funktion dient zur Verwendung der einen zu einem Paar gehörenden Spindel als Werkzeugachse (Hauptachse) und der anderen
  • Page 3065. FUNKTIONSBESCHREIBUNGEN FANUC AC-SPINDELMOTOREN Serie αi B-65280GE/02 5.8.3 Systemkonfiguration Die Spindel-EGB-Funktion kann in den folgenden Systemkonfigura- tionen verwendet werden. ANMERKUNG Die Spindel-EGB-Funktion ist auch zwischen Spin- deln mit unterschiedlichen Sensorkonfigurationen benu
  • Page 307B-65280GE/02 FANUC AC-SPINDELMOTOREN Serie αi 5. FUNKTIONSBESCHREIBUNGEN (2) Systemkonfiguration mit separaten BZi-Sensoren Drehzahlsensor Spindel- motor CNC Erste Spindel (Hauptachse) Serien 16i/160i/160is JA7B JYA2 Spindel 18i/180i/180is MODELL B SPM Separater TYP B Positionssensor JA7A JYA4 JX4 D
  • Page 3085. FUNKTIONSBESCHREIBUNGEN FANUC AC-SPINDELMOTOREN Serie αi B-65280GE/02 (3) Systemkonfiguration mit Verwendung eines externen Nullimpuls-Signals (Näherungsschalters) Drehzahl-/ Positionssensor Spindel- motor CNC Erste Achse (Hauptachse) Serien 16i/160i/160is 18i/180i/180is JA7B JYA2 Spindel MODELL
  • Page 309B-65280GE/02 FANUC AC-SPINDELMOTOREN Serie αi 5. FUNKTIONSBESCHREIBUNGEN 5.8.4 Blockdiagramm Nachstehend ist ein Blockdiagramm einer Systemkonfiguration dar- gestellt, in der das elektronische Spindelgetriebe verwendet wird. In dieser Systemkonfiguration ist es möglich, eine zu einem Paar ge- hörend
  • Page 3105. FUNKTIONSBESCHREIBUNGEN FANUC AC-SPINDELMOTOREN Serie αi B-65280GE/02 5.8.5 E/A-Signale (CNC ↔ PMC) Dieser Unterabschnitt führt lediglich die Ein- und Ausgangssignale auf, die sich auf das elektronische Spindelgetriebe beziehen. Einzelheiten zu den jeweiligen Signalen finden Sie im entsprechenden
  • Page 311B-65280GE/02 FANUC AC-SPINDELMOTOREN Serie αi 5. FUNKTIONSBESCHREIBUNGEN 5.8.7 Liste der zugehörigen Parameter Parameternr. Beschreibung 16i 7700#0 Richtung der Schrägverzahnungs-Kompensation 7700#2 Einstellung zum Aufheben des Synchronisationsmodus beim Zurücksetzen 7709 Achsennummer für Schrägverz
  • Page 3125. FUNKTIONSBESCHREIBUNGEN FANUC AC-SPINDELMOTOREN Serie αi B-65280GE/02 5.8.8 Einzelheiten zu den zugehörigen Parametern Dieser Unterabschnitt beschreibt im Einzelnen die seriellen Spin- del-Parameter bezüglich des EGB (für die Serie 16i, Parameter Nr. 4000 bis 4999). Er beschreibt außerdem kurz di
  • Page 313B-65280GE/02 FANUC AC-SPINDELMOTOREN Serie αi 5. FUNKTIONSBESCHREIBUNGEN 16i 8040 Anzahl der vom Positionssensor bei jeder Umdrehung der Spindel einer PMC-gesteuerten Achse erzeugten Impulse Dateneinheit: Mindest-Sensorauflösung Zulässiger Datenbereich: 1 bis 999.999.999 Standardeinstellwert: 0 Gebe
  • Page 3145. FUNKTIONSBESCHREIBUNGEN FANUC AC-SPINDELMOTOREN Serie αi B-65280GE/02 16i 4036 Vorsteuerungs-Koeffizient Dateneinheit: 1% Zulässiger Datenbereich: 0 bis 100 Standardeinstellwert: 0 Stellen Sie den Vorsteuerungs-Koeffizienten ein, wenn bei Cs-Bahnachsensteuerung Vorsteuerungs-Regelung erfolgt. 16i
  • Page 315B-65280GE/02 FANUC AC-SPINDELMOTOREN Serie αi 5. FUNKTIONSBESCHREIBUNGEN 16i 4388 Nenner des Synchronisationsverhältnisses Zulässiger Datenbereich: 1 bis 65.535 Standardeinstellwert: 0 Geben Sie den Nenner des Synchronisationsverhältnisses vor. ANMERKUNG Dieser Parameter gilt lediglich für die Neben
  • Page 3165. FUNKTIONSBESCHREIBUNGEN FANUC AC-SPINDELMOTOREN Serie αi B-65280GE/02 5.8.9 Diagnosesignal für das elektronische Spindelgetriebe Adresse Einheit Beschreibung 16i 0716 Wenn Haupt- und Nebenachse sich bei Verwendung des Spindel-EGB nicht in Synchro- Impuls nisation befinden, wird ein Fehler erkannt
  • Page 317II. FANUC AC-SPINDELMOTOREN Serie αCi
  • Page 318
  • Page 319B-65280GE/02 FANUC AC-SPINDELMOTOREN Serie αCi 1. INBETRIEBNAHME 1 INBETRIEBNAHME - 303 -
  • Page 3201. INBETRIEBNAHME FANUC AC-SPINDELMOTOREN Serie αCi B-65280GE/02 1.1 VORGEHENSWEISE FÜR DIE INBETRIEBNAHME A. Prüfen Sie die spindelbezogenen Spezifikationen: - CNC-Modell - Spindelmotor - Netzteilmodul - Spindelverstärkermodul - Sensorsystem B. Prüfen Sie alle Verbindungen. (Siehe BESCHREIBUNGEN (B
  • Page 321B-65280GE/02 FANUC AC-SPINDELMOTOREN Serie αCi 1. INBETRIEBNAHME 1.2 SERIELLE SPINDELSCHNITTSTELLE Optionale Funktion 1.2.1 Parameter für den seriellen Spindelausgang Zu diesem Unterabschnitt siehe den Unterabschnitt 1.2.1 "Parameter für den seriellen Spindelausgang" im Teil I. - 305 -
  • Page 3221. INBETRIEBNAHME FANUC AC-SPINDELMOTOREN Serie αCi B-65280GE/02 1.2.2 Automatische Spindelparameter-Initialisierung (1) Parameterliste Parameternr. Beschreibung 15i 16i Funktion zur automatischen Initialisierung der Spindel- 5607#0 4019#7 parameter 3133 4133 Spindelmotormodell-Code (2) Vorgehenswei
  • Page 323B-65280GE/02 FANUC AC-SPINDELMOTOREN Serie αCi 1. INBETRIEBNAHME 1.2.3 Diagnose (Diagnosebildschirm) Zu diesem Unterabschnitt siehe den Unterabschnitt 1.2.3 "Diagnose (Diagnosebildschirm)" im Teil I. 1.2.4 Alarme Zu diesem Unterabschnitt siehe den Unterabschnitt 1.2.4 "Alarme" im Teil I. - 307 -
  • Page 3241. INBETRIEBNAHME FANUC AC-SPINDELMOTOREN Serie αCi B-65280GE/02 1.3 PARAMETER FÜR SENSOREN ANMERKUNG 1 Beachten Sie bitte, dass die Spezifikationen der Parameter von Sensoren für Spindelverstärker der αCi-Serie sich von denen der Parameter für Spin- delverstärker der αC-Serie unterscheiden. 2 Als S
  • Page 325B-65280GE/02 FANUC AC-SPINDELMOTOREN Serie αCi 1. INBETRIEBNAHME 1.3.2 Einzelheiten zu den Parametern für Sensoren 15i 16i #7 #6 #5 #4 #3 #2 #1 #0 3000 4000 ROTA1 ROTA1 Gibt die Beziehung zwischen den Drehrichtungen von Spindel und Spindelmotor an. 0: Spindel und Spindelmotor drehen in dieselbe Rich
  • Page 3261. INBETRIEBNAHME FANUC AC-SPINDELMOTOREN Serie αCi B-65280GE/02 15i 16i #7 #6 #5 #4 #3 #2 #1 #0 3003 4003 PCPL2 PCPL1 PCPL0 PCTYPE PCPL2, PCPL1, PCPL0, PCTYPE Einstellung der Zähnezahl des Spindelsensors (Positionsgebers) Stellen Sie 0,0,0,0 ein. 15i 16i #7 #6 #5 #4 #3 #2 #1 #0 3005 4005 VCTLPC VCT
  • Page 327B-65280GE/02 FANUC AC-SPINDELMOTOREN Serie αCi 1. INBETRIEBNAHME 15i 16i #7 #6 #5 #4 #3 #2 #1 #0 3006 4006 GRUNIT GRUNIT Stellt die Auflösung für das Übersetzungsverhältnis ein: 0: 1/100 Einheit 1: 1/1.000 Einheit Wählen Sie wie folgt eine Auflösungseinstellung für das Überset- zungsverhältnis aus:
  • Page 3281. INBETRIEBNAHME FANUC AC-SPINDELMOTOREN Serie αCi B-65280GE/02 RFCHK3 Einstellung der Funktion zur erneuten Erkennung des 1-Drehung-Signals bei jedem Einstellen des Positionssteue- rungs-Modus 0: Das 1-Drehung-Signal wird nicht bei jeder Änderung des Be- triebsmodus erkannt. Sobald das 1-Drehung-S
  • Page 329B-65280GE/02 FANUC AC-SPINDELMOTOREN Serie αCi 1. INBETRIEBNAHME 15i 16i 3098 4098 Höchstdrehzahl für Positionsrückmeldungs-Signalerkennung Dateneinheit: 1 min-1 Zulässiger Datenbereich: 0 bis 32.767 Standardeinstellung: 0 Dieser Parameter legt die maximale Spindeldrehzahl fest, bei der die Erkennun
  • Page 3301. INBETRIEBNAHME FANUC AC-SPINDELMOTOREN Serie αCi B-65280GE/02 1.3.3 Typische Sensorkonfigurationen Dieser Unterabschnitt beschreibt typische Sensorkonfigurationen samt der zugehörigen Parametereinstellverfahren. Bei Spindeln der αCi-Serie wird die Sensorschaltungs-Hardware ent- sprechend der Para
  • Page 331B-65280GE/02 FANUC AC-SPINDELMOTOREN Serie αCi 1. INBETRIEBNAHME (2) Wenn ein α-Positionsgeber verwendet wird [Beispiel-Systemkonfiguration] Temperatursensor αCi- Spindel- motor JYA2 Spindel α-Positionsgeber SPMC JYA3 Direkt oder über Getriebe oder Zahnriemen im Verhältnis 1 : 1 verbunden Parameter
  • Page 3322. ERLÄUTERUNG DES BETRIEBSMODI FANUC AC-SPINDELMOTOREN Serie αCi B-65280GE/02 2 ERLÄUTERUNG DER BETRIEBSMODI - 316 -
  • Page 333B-65280GE/02 FANUC AC-SPINDELMOTOREN Serie αCi 2. ERLÄUTERUNG DES BETRIEBSMODI 2.1 GESCHWINDIGKEITSREGELUNGS-MODUS 2.1.1 Vorgehensweise für die Inbetriebnahme A. Prüfen Sie, ob die serielle Spindel normal startet und betriebsbereit ist. B. Erstellen und prüfen Sie den PMC-Kontaktplan. C. Stellen Sie
  • Page 3342. ERLÄUTERUNG DES BETRIEBSMODI FANUC AC-SPINDELMOTOREN Serie αCi B-65280GE/02 2.1.4 Liste der E/A-Signale (CNC ↔ PMC) Dieser Unterabschnitt enthält eine Liste der E/A-Signale, die aus- schließlich den Geschwindigkeitsregelungs-Modus betreffen. Einzel- heiten zu den Signalen finden Sie im Handbuch "
  • Page 335B-65280GE/02 FANUC AC-SPINDELMOTOREN Serie αCi 2. ERLÄUTERUNG DES BETRIEBSMODI (b) Serie 15i #7 #6 #5 #4 #3 #2 #1 #0 Alle Ach- G005 FIN sen 1. G024 RI7A RI6A RI5A RI4A RI3A RI2A RI1A RI0A 2. G232 RI7B RI6B RI5B RI4B RI3B RI2B RI1B RI0B 1. G025 RISGNA RI12A RI11A RI10A RI9A RI8A 2. G233 RISGNB RI12B
  • Page 3362. ERLÄUTERUNG DES BETRIEBSMODI FANUC AC-SPINDELMOTOREN Serie αCi B-65280GE/02 (b) Serie 15i #7 #6 #5 #4 #3 #2 #1 #0 Alle Ach- F008 SF sen Alle Ach- F020 S7 S6 S5 S4 S3 S2 S1 S0 sen Alle Ach- F021 S15 S14 S13 S12 S11 S10 S09 S08 sen Alle Ach- F022 S23 S22 S21 S20 S19 S18 S17 S16 sen Alle Ach- F023 S
  • Page 337B-65280GE/02 FANUC AC-SPINDELMOTOREN Serie αCi 2. ERLÄUTERUNG DES BETRIEBSMODI 2.1.5 Zugehörige Parameter Parameternr. Beschreibung 15i 16i  3705#0 Stellt SF-Signalausgabe und S-Code für einen S-Befehl ein.  3705#2 Getriebeschaltverfahren  3705#4 Stellt SF-Signalausgabe und S-Code für einen S-Bef
  • Page 3382. ERLÄUTERUNG DES BETRIEBSMODI FANUC AC-SPINDELMOTOREN Serie αCi B-65280GE/02 Parameternr. Beschreibung 15i 16i Proportionalverstärkung des Geschwindigkeitsregelkreises im Geschwindigkeitsrege- 3040 4040 lungs-Modus 3041 4041 (Parameter wird über das PMC-Eingangssignal CTH1A ausgewählt.) Integratio
  • Page 339B-65280GE/02 FANUC AC-SPINDELMOTOREN Serie αCi 2. ERLÄUTERUNG DES BETRIEBSMODI 2.1.6 Einzelheiten zu den zugehörigen Parametern Dieser Unterabschnitt enthält Einzelheiten zu den seriellen Spin- del-Parametern (für die 16i im Viertausender-, für die 15i im Dreitausen- der-Bereich), die zu den Paramet
  • Page 3402. ERLÄUTERUNG DES BETRIEBSMODI FANUC AC-SPINDELMOTOREN Serie αCi B-65280GE/02 15i 16i 3020 4020 Maximale Motordrehzahl Dateneinheit: 1 min-1 Zulässiger Datenbereich: 0 bis 32.767 Standardeinstellwert: Vom Motormodell abhängig. Dieser Parameter stellt die maximale Spindelmotordrehzahl ein. 15i 16i 3
  • Page 341B-65280GE/02 FANUC AC-SPINDELMOTOREN Serie αCi 2. ERLÄUTERUNG DES BETRIEBSMODI 15i 16i 3056 4056 Übersetzungsverhältnis (STUFE 4) CTH1A = 0, CTH2A = 0 3057 4057 Übersetzungsverhältnis (STUFE 3) CTH1A = 0, CTH2A = 1 3058 4058 Übersetzungsverhältnis (STUFE 2) CTH1A = 1, CTH2A = 0 3059 4059 Übersetzung
  • Page 3422. ERLÄUTERUNG DES BETRIEBSMODI FANUC AC-SPINDELMOTOREN Serie αCi B-65280GE/02 15i 16i 3069 4069 Beschleunigungs-/Verzögerungskonstante (STUFE 4) CTH1A = 0, CTH2A = 0 3070 4070 Beschleunigungs-/Verzögerungskonstante (STUFE 3) CTH1A = 0, CTH2A = 1 3071 4071 Beschleunigungs-/Verzögerungskonstante (STU
  • Page 343B-65280GE/02 FANUC AC-SPINDELMOTOREN Serie αCi 2. ERLÄUTERUNG DES BETRIEBSMODI 15i 16i 3081 4081 Zeitverzögerung bis zum Ausschalten der Motorspannung Dateneinheit: 10 ms Zulässiger Datenbereich: 0 bis 1.000 Standardeinstellwert: 20 (200 ms) Bei Vorgabe von SFRA = 0 oder SRVA = 0 stellt dieser Param
  • Page 3442. ERLÄUTERUNG DES BETRIEBSMODI FANUC AC-SPINDELMOTOREN Serie αCi B-65280GE/02 Dieser Parameter dient zum Einstellen einer Motorspannung im Geschwindigkeitsregelungs-Modus. Dieser Parameter muss normaler- weise nicht justiert werden. Verwenden Sie die Standardeinstellung. 2.1.7 Störungsbehebung Funk
  • Page 345B-65280GE/02 FANUC AC-SPINDELMOTOREN Serie αCi 2. ERLÄUTERUNG DES BETRIEBSMODI (i) Der Motor dreht sich nicht (1) Prüfen Sie die Anschlüsse. (Siehe Handbuch "Beschreibungen".) (a) Phasenanordnung der Motor-Stromleitungen (b) Anschluss des Positionsgeber-Signalkabels (Abschirmung, Masse) (c) Anschlus
  • Page 3462. ERLÄUTERUNG DES BETRIEBSMODI FANUC AC-SPINDELMOTOREN Serie αCi B-65280GE/02 (ii) Der Motor dreht sich nicht mit der vorgegebenen Drehzahl (1) Prüfen Sie die Anschlüsse. (Siehe Handbuch "Beschreibungen".) (a) Anschluss der Motor-Stromleitungen (b) Anschluss des Positionsgeber-Signalkabels (Abschir
  • Page 347B-65280GE/02 FANUC AC-SPINDELMOTOREN Serie αCi 2. ERLÄUTERUNG DES BETRIEBSMODI (iii) Der Motor vibriert und erzeugt beim Drehen ungewöhnliche Geräusche (1) Prüfen Sie die Anschlüsse. (Siehe Handbuch "Beschreibungen".) (a) Anschluss des Positionsgeber-Signalkabels (Abschirmung, Masse) (2) Prüfen Sie
  • Page 3482. ERLÄUTERUNG DES BETRIEBSMODI FANUC AC-SPINDELMOTOREN Serie αCi B-65280GE/02 (iv) Überschwingungen oder Nachschwingungen treten auf. (1) Prüfen Sie die Parametereinstellungen. (a) Möglicherweise ist die Geschwindigkeitsregelverstärkung zu groß. Justieren Sie die folgenden Parameter: 15i 16i Beschr
  • Page 349B-65280GE/02 FANUC AC-SPINDELMOTOREN Serie αCi 2. ERLÄUTERUNG DES BETRIEBSMODI (vi) Die Beschleunigungs-/Verzögerungszeit ist zu lang. (1) Prüfen Sie die Parametereinstellungen. (a) Parameterdaten des jeweiligen Motormodells (b) Möglicherweise ist die Beschleunigungs-/Verzögerungs- konstante zu klei
  • Page 3502. ERLÄUTERUNG DES BETRIEBSMODI FANUC AC-SPINDELMOTOREN Serie αCi B-65280GE/02 2.2 SPINDELORIENTIERUNG IM POSITIONSGE- BER-VERFAHREN Optionale Funktion 2.2.1 Vorgehensweise für die Inbetriebnahme A. Prüfen Sie, ob der Betrieb im Geschwindigkeitsregelungs-Modus aktiviert ist. B. Erstellen und prüfen
  • Page 351B-65280GE/02 FANUC AC-SPINDELMOTOREN Serie αCi 2. ERLÄUTERUNG DES BETRIEBSMODI 2.2.2 Übersicht Siehe zu diesem Unterabschnitt den Unterabschnitt 2.2.2 "Übersicht" im Teil I. 2.2.3 Merkmale Siehe zu diesem Unterabschnitt den Unterabschnitt 2.2.3 "Merkmale" im Teil I. 2.2.4 Systemkonfiguration Nachste
  • Page 3522. ERLÄUTERUNG DES BETRIEBSMODI FANUC AC-SPINDELMOTOREN Serie αCi B-65280GE/02 2.2.6 E/A-Signale (CNC ↔ PMC) (1) Adressenliste der Eingangssignale (PMC → CNC) 15i 16i #7 #6 #5 #4 #3 #2 #1 #0 1. G227 G070 ORCMA CTH1A CTH2A 2. G235 G074 ORCMB CTH1B CTH2B 1. G229 G072 NRROA ROTAA INDXA 2. G237 G076 NRR
  • Page 353B-65280GE/02 FANUC AC-SPINDELMOTOREN Serie αCi 2. ERLÄUTERUNG DES BETRIEBSMODI 2.2.7 Beispiele für Sequenzen Siehe zu diesem Unterabschnitt den Unterabschnitt 2.2.7 "Beispiele für Sequenzen" im Teil I. - 337 -
  • Page 3542. ERLÄUTERUNG DES BETRIEBSMODI FANUC AC-SPINDELMOTOREN Serie αCi B-65280GE/02 2.2.8 Zugehörige Parameter Parameternr. Beschreibung 15i 16i Legt fest, ob die Spindelorientierungs-Funktion verwendet wird. (Setzen Sie dieses Bit auf 3015#0 4015#0 1.) (Die CNC-Softwareoption wird benötigt.) Legt fest,
  • Page 355B-65280GE/02 FANUC AC-SPINDELMOTOREN Serie αCi 2. ERLÄUTERUNG DES BETRIEBSMODI 2.2.9 Einzelheiten zu den zugehörigen Parametern 15i 16i #7 #6 #5 #4 #3 #2 #1 #0 3003 4003 DIRCT2 DIRCT1 PCMGSL DIRCT2-DIRCT1 Einstellen der Drehrichtung bei Spindelorientierung DIRCT2 DIRCT1 Drehrichtung bei Spindelorien
  • Page 3562. ERLÄUTERUNG DES BETRIEBSMODI FANUC AC-SPINDELMOTOREN Serie αCi B-65280GE/02 15i 16i 3031 4031 Haltepunkt für Orientierung im Positionsgeber-Verfahren Dateneinheit: 1 Impuls (360° / 4.096) Zulässiger Datenbereich: 0 bis 4.096 Standardeinstellung: 0 Diese Angabe wird zur Einstellung des Haltepunkte
  • Page 357B-65280GE/02 FANUC AC-SPINDELMOTOREN Serie αCi 2. ERLÄUTERUNG DES BETRIEBSMODI Wenn das Eingangssignal CTH1A auf 0 gesetzt ist, wird die Integra- tionsverstärkung für die HOHE Übersetzung ausgewählt. Wenn das Eingangssignal CTH1A auf 1 gesetzt ist, wird die Integrationsver- stärkung für die NIEDRIGE
  • Page 3582. ERLÄUTERUNG DES BETRIEBSMODI FANUC AC-SPINDELMOTOREN Serie αCi B-65280GE/02 15i 16i 3060 4060 Positionsverstärkung bei Orientierung (STUFE 4) CTH1A = 0, CTH2A = 0 3061 4061 Positionsverstärkung bei Orientierung (STUFE 3) CTH1A = 0, CTH2A = 1 3062 4062 Positionsverstärkung bei Orientierung (STUFE
  • Page 359B-65280GE/02 FANUC AC-SPINDELMOTOREN Serie αCi 2. ERLÄUTERUNG DES BETRIEBSMODI 15i 16i 3084 4084 Motorspannungs-Einstellung bei Orientierung Dateneinheit: 1% Zulässiger Datenbereich: 0 bis 100 Standardeinstellung: 60 Dieser Parameter stellt die Motorspannung für die Orientierung ein. Stellen Sie im
  • Page 3602. ERLÄUTERUNG DES BETRIEBSMODI FANUC AC-SPINDELMOTOREN Serie αCi B-65280GE/02 2.3 GEWINDEBOHREN OHNE AUSGLEICHSFUTTER Optionale Funktion 2.3.1 Vorgehensweise für die Inbetriebnahme A. Prüfen Sie, ob der Betrieb im Geschwindigkeitsregelungs-Modus aktiviert ist. B. Erstellen und prüfen Sie das Kontak
  • Page 361B-65280GE/02 FANUC AC-SPINDELMOTOREN Serie αCi 2. ERLÄUTERUNG DES BETRIEBSMODI 2.3.2 Übersicht Siehe zu diesem Unterabschnitt den Unterabschnitt 2.3.2 "Übersicht" im Teil I. 2.3.3 Systemkonfiguration Nachstehend sind die Systemkonfigurationen dargestellt, mit denen das Gewindebohren ohne Ausgleichsf
  • Page 3622. ERLÄUTERUNG DES BETRIEBSMODI FANUC AC-SPINDELMOTOREN Serie αCi B-65280GE/02 2.3.4 Liste der E/A-Signale (CNC ↔ PMC) Dieser Unterabschnitt enthält eine Liste der E/A-Signale, die aus- schließlich das Gewindebohren ohne Ausgleichsfutter betreffen. Ein- zelheiten zu den Signalen finden Sie im Handbu
  • Page 363B-65280GE/02 FANUC AC-SPINDELMOTOREN Serie αCi 2. ERLÄUTERUNG DES BETRIEBSMODI (b) Serie 15i #7 #6 #5 #4 #3 #2 #1 #0 1. G026 SPSTPA 2. G272 SPSTPB (c) Für alle CNC-Systeme 15i 16i #7 #6 #5 #4 #3 #2 #1 #0 1. G227 G070 SFRA SRVA CTH1A CTH2A 2. G235 G074 SFRB SRVB CTH1B CTH2B (2) Ausgangssignale (CNC →
  • Page 3642. ERLÄUTERUNG DES BETRIEBSMODI FANUC AC-SPINDELMOTOREN Serie αCi B-65280GE/02 2.3.6 Zugehörige Parameter Parameternr. Beschreibung 15i 16i - 5210 M-Code des Befehls "Gewindebohren ohne Ausgleichsfutter" 5202#0 5606#6 Orientierung (Referenzpunktfahren) zu Beginn des Gewindebohrens ohne Ausgleichsfut
  • Page 365B-65280GE/02 FANUC AC-SPINDELMOTOREN Serie αCi 2. ERLÄUTERUNG DES BETRIEBSMODI Parameternr. Beschreibung 15i 16i 3005#0 4005#0 Einstellung des Geschwindigkeitsrückmeldungs-Verfahrens (auf 1 zu setzen) Proportionalverstärkung des Geschwindigkeitsregelkreises im Servo-Modus / bei Spin- 3044 4044 delsy
  • Page 3662. ERLÄUTERUNG DES BETRIEBSMODI FANUC AC-SPINDELMOTOREN Serie αCi B-65280GE/02 2.3.7 Einzelheiten zu den zugehörigen Parametern Dieser Unterabschnitt enthält Einzelheiten zu den seriellen Spin- del-Parametern (für die 16i im Viertausender-, für die 15i im Dreitau- sender-Bereich) unter den Parameter
  • Page 367B-65280GE/02 FANUC AC-SPINDELMOTOREN Serie αCi 2. ERLÄUTERUNG DES BETRIEBSMODI 15i 16i 3044 4044 Proportionalverstärkung des Geschwindigkeitsregelkreises im Servo-Modus / bei Spindelsynchronisation (HOCH) CTH1A = 0 3045 4045 Proportionalverstärkung des Geschwindigkeitsregelkreises im Servo-Modus / b
  • Page 3682. ERLÄUTERUNG DES BETRIEBSMODI FANUC AC-SPINDELMOTOREN Serie αCi B-65280GE/02 15i 16i 3056 4056 Übersetzungsverhältnis (STUFE 4) CTH1A = 0, CTH2A = 0 3057 4057 Übersetzungsverhältnis (STUFE 3) CTH1A = 0, CTH2A = 1 3058 4058 Übersetzungsverhältnis (STUFE 2) CTH1A = 1, CTH2A = 0 3059 4059 Übersetzung
  • Page 369B-65280GE/02 FANUC AC-SPINDELMOTOREN Serie αCi 2. ERLÄUTERUNG DES BETRIEBSMODI 15i 16i 3065 4065 Spindel-Positionsverstärkung im Servomodus / bei Spindelsynchronisation (STUFE 4) CTH1A = 0, CTH2A = 0 3066 4066 Spindel-Positionsverstärkung im Servo-Modus / bei Spindelsynchronisation (STUFE 3) CTH1A =
  • Page 3702. ERLÄUTERUNG DES BETRIEBSMODI FANUC AC-SPINDELMOTOREN Serie αCi B-65280GE/02 15i 16i 3074 4074 Drehzahl beim Referenzpunktfahren im Servo-Modus Dateneinheit: 1 min-1 Zulässiger Datenbereich: 0 bis 32.767 Standardeinstellwert: 0 Stellen Sie in diesem Parameter die für das Referenzpunktfahren zu Ver
  • Page 371B-65280GE/02 FANUC AC-SPINDELMOTOREN Serie αCi 2. ERLÄUTERUNG DES BETRIEBSMODI 15i 16i 3099 4099 Zeitverzögerung für stabile Motorerregung Dateneinheit: 1 ms Zulässiger Datenbereich: 0 bis 32.767 Standardeinstellwert: 0 Dieser Parameter stellt die zum Stabilisieren der Motorerregung beim Gewindebohr
  • Page 3722. ERLÄUTERUNG DES BETRIEBSMODI FANUC AC-SPINDELMOTOREN Serie αCi B-65280GE/02 2.3.8 Parametereinstellverfahren (1) Übersetzungsverhältnis zwischen Spindel und Motor Der Parameter für die Regelverstärkungs-Konstante wird im (seriellen) Spindelsystem der αCi-Serie nicht verwendet. Stattdessen muss de
  • Page 373B-65280GE/02 FANUC AC-SPINDELMOTOREN Serie αCi 2. ERLÄUTERUNG DES BETRIEBSMODI (2) Positionsverstärkung Beim Gewindebohren ohne Ausgleichsfutter werden Gewindebohrachse und Spindel über die Steuerung synchronisiert. Daher müssen die Positi- onsverstärkungen von Gewindebohrachse und Spindel auf dense
  • Page 3742. ERLÄUTERUNG DES BETRIEBSMODI FANUC AC-SPINDELMOTOREN Serie αCi B-65280GE/02 [Serie 15i] Beim Gewindebohren ohne Ausgleichsfutter werden für die Positions- verstärkungen von Gewindebohrachse und Spindel dieselben Para- meter-Adressdaten verwendet. Die jeweilige Positionsverstärkung wird wie folgt
  • Page 375B-65280GE/02 FANUC AC-SPINDELMOTOREN Serie αCi 2. ERLÄUTERUNG DES BETRIEBSMODI Drehen [Serie T] und Bearbeitung [Serie M] mit Kon- stantschnittgeschwindigkeit Getriebestufensignal Spin- Zeitkonstante Zeitkonstante del-Höchstdrehzahl für (Einwärts- (Auswärts- Gewindebohren ohne 1. Sp. 2. Sp. bearbeit
  • Page 3762. ERLÄUTERUNG DES BETRIEBSMODI FANUC AC-SPINDELMOTOREN Serie αCi B-65280GE/02 2.3.9 Justierverfahren Siehe zu diesem Unterabschnitt auch Unterabschnitt 2.3.10 "Diagnose (Diagnosebildschirm)" im Teil I. (1) Parameter für die Justierung Die Tabelle unten enthält und beschreibt die für die Justierung
  • Page 377B-65280GE/02 FANUC AC-SPINDELMOTOREN Serie αCi 2. ERLÄUTERUNG DES BETRIEBSMODI 2.4 SPINDEL-SYNCHRONSTEUERUNG Optionale Funktion 2.4.1 Vorgehensweise für die Inbetriebnahme A. Prüfen Sie, ob der Betrieb im Geschwindigkeitsregelungs-Modus aktiviert ist. B. Erstellen und prüfen Sie die Kontaktplanprogr
  • Page 3782. ERLÄUTERUNG DES BETRIEBSMODI FANUC AC-SPINDELMOTOREN Serie αCi B-65280GE/02 2.4.2 Übersicht Siehe zu diesem Unterabschnitt den Unterabschnitt 2.5.2 "Übersicht" im Teil I. 2.4.3 Systemkonfiguration Nachstehend sind die Systemkonfigurationen dargestellt, mit denen die Verwendung der Spindelsynchron
  • Page 379B-65280GE/02 FANUC AC-SPINDELMOTOREN Serie αCi 2. ERLÄUTERUNG DES BETRIEBSMODI 2.4.5 E/A-Signale (CNC ↔ PMC) (1) Adressenliste der Eingangssignale (PMC → CNC) 16i #7 #6 #5 #4 #3 #2 #1 #0 Alle Achsen G038 SPPHS SPSYC Alle Achsen G032 R08I R07I R06I R05I R04I R03I R02I R01I Alle Achsen G033 SSGN R12I
  • Page 3802. ERLÄUTERUNG DES BETRIEBSMODI FANUC AC-SPINDELMOTOREN Serie αCi B-65280GE/02 2.4.7 Zugehörige Parameter Parameternr. Beschreibung 16i 4800#0 Drehrichtung des 1. Spindelmotors bei Anwendung der Synchronsteuerung 4800#1 Drehrichtung des 2. Spindelmotors bei Anwendung der Synchronsteuerung Fehlerimpu
  • Page 381B-65280GE/02 FANUC AC-SPINDELMOTOREN Serie αCi 2. ERLÄUTERUNG DES BETRIEBSMODI 2.4.8 Einzelheiten zu den zugehörigen Parametern Dieser Unterabschnitt enthält Einzelheiten zu den seriellen Spin- del-Parametern (für die 16i im Viertausender-Bereich) unter den Pa- rametern, die die Spindelsynchronisati
  • Page 3822. ERLÄUTERUNG DES BETRIEBSMODI FANUC AC-SPINDELMOTOREN Serie αCi B-65280GE/02 ANMERKUNG 1 Verwenden Sie im Normalfall 1/100 Einheit (Einstellung "0"). 2 Wenn als Auflösungseinstellung des Übersetzungs- verhältnisses 1/100 Einheit gewählt wird (das Bit auf 0 gesetzt wird), kann wegen des Übersetzung
  • Page 383B-65280GE/02 FANUC AC-SPINDELMOTOREN Serie αCi 2. ERLÄUTERUNG DES BETRIEBSMODI 16i 4033 Erreicht-Schwelle für Spindel-Synchrondrehzahl Dateneinheit: 1 min-1/s Zulässiger Datenbereich: 0 bis 32.767 Standardeinstellung: 10 Wenn sich für den Synchrondrehzahl-Befehl bei Spin- del-Synchronsteuerung die A
  • Page 3842. ERLÄUTERUNG DES BETRIEBSMODI FANUC AC-SPINDELMOTOREN Serie αCi B-65280GE/02 16i 4052 Geschwindigkeits-Integrationsverstärkung im Servo-Modus / bei Spin- del-Synchronsteuerung (HOCH) CTH1A = 0 4053 Geschwindigkeits-Integrationsverstärkung im Servo-Modus / bei Spin- del-Synchronsteuerung (NIEDRIG)
  • Page 385B-65280GE/02 FANUC AC-SPINDELMOTOREN Serie αCi 2. ERLÄUTERUNG DES BETRIEBSMODI 16i 4065 Positionsverstärkung im Servo-Modus / bei Synchronsteuerung (STUFE 4) CTH1A = 0, CTH2A = 0 4066 Positionsverstärkung im Servo-Modus / bei Synchronsteuerung (STUFE 3) CTH1A = 0, CTH2A = 1 4067 Positionsverstärkung
  • Page 3862. ERLÄUTERUNG DES BETRIEBSMODI FANUC AC-SPINDELMOTOREN Serie αCi B-65280GE/02 ANMERKUNG 1 Stellen Sie für beide Spindeln denselben Wert ein. Bei unterschiedlichen Werten kann die Synchronisa- tion der beiden Spindeln nicht garantiert werden. 2 Wenn dieser Parameter auf 0 gesetzt wird, erfolgt die B
  • Page 387B-65280GE/02 FANUC AC-SPINDELMOTOREN Serie αCi 2. ERLÄUTERUNG DES BETRIEBSMODI 2.4.9 Anzahl der Fehlerimpulse bei Spindelsynchronisation Zu diesem Unterabschnitt siehe den Unterabschnitt 2.5.9 "Anzahl der Fehlerimpulse bei Spindelsynchronisation" im Teil I. 2.4.10 Vorgeben eines Verschiebebetrages f
  • Page 3882. ERLÄUTERUNG DES BETRIEBSMODI FANUC AC-SPINDELMOTOREN Serie αCi B-65280GE/02 2.5 SPEZIFIKATIONEN FÜR ALLE BETRIEBSMODI 2.5.1 Übersicht Dieser Abschnitt beschreibt die allen Betriebsmodi gemeinsamen E/A-Signale (CNC ↔ PMC), Parameter, Diagnosesignale und Alarme. 2.5.2 Liste der E/A-Signale (CNC ↔ P
  • Page 389B-65280GE/02 FANUC AC-SPINDELMOTOREN Serie αCi 2. ERLÄUTERUNG DES BETRIEBSMODI (b) Serie 15i #7 #6 #5 #4 #3 #2 #1 #0 Alle Achsen G005 FIN 1. G024 RI7A RI6A RI5A RI4A RI3A RI2A RI1A RI0A 2. G232 RI7B RI6B RI5B RI4B RI3B RI2B RI1B RI0B 1. G025 RISGNA RI12A RI11A RI10A RI9A RI8A 2. G233 RISGNB RI12B RI
  • Page 3902. ERLÄUTERUNG DES BETRIEBSMODI FANUC AC-SPINDELMOTOREN Serie αCi B-65280GE/02 (2) Ausgangssignale (CNC → PMC) (a) Serie 16i #7 #6 #5 #4 #3 #2 #1 #0 F001 ENB F007 SF F022 S07 S06 S05 S04 S03 S02 S01 S00 F023 S15 S14 S13 S12 S11 S10 S09 S08 F024 S23 S22 S21 S20 S19 S18 S17 S16 F025 S31 S30 S29 S28 S2
  • Page 391B-65280GE/02 FANUC AC-SPINDELMOTOREN Serie αCi 2. ERLÄUTERUNG DES BETRIEBSMODI (b) Serie 15i #7 #6 #5 #4 #3 #2 #1 #0 Alle Achsen F008 SF Alle Achsen F020 S7 S6 S5 S4 S3 S2 S1 S0 Alle Achsen F021 S15 S14 S13 S12 S11 S10 S09 S08 Alle Achsen F022 S23 S22 S21 S20 S19 S18 S17 S16 Alle Achsen F023 S31 S30
  • Page 3922. ERLÄUTERUNG DES BETRIEBSMODI FANUC AC-SPINDELMOTOREN Serie αCi B-65280GE/02 2.5.3 Parameter Dieser Unterabschnitt beschreibt die allen Betriebsmodi gemeinsamen Parameter unterteilt nach Typen. ANMERKUNG Zu den sensorbezogenen Parametern siehe Abschnitt 1.3 "PARAMETER FÜR SENSOREN" im Teil I. (1)
  • Page 393B-65280GE/02 FANUC AC-SPINDELMOTOREN Serie αCi 2. ERLÄUTERUNG DES BETRIEBSMODI Parameternr. Beschreibung 15i 16i Spannungs-Kompensationskoeffizient für den Hochgeschwindig- 3117 4117 keitsbereich im stationären Zustand / Motorspannungs-Koeffizient im stationären Zustand Spannungs-Kompensationskoeffi
  • Page 3942. ERLÄUTERUNG DES BETRIEBSMODI FANUC AC-SPINDELMOTOREN Serie αCi B-65280GE/02 (3) Sonstige Parameter Dieser Punkt enthält eine Liste der allen Betriebsmodi gemeinsamen Parameter. Hiervon ausgenommen sind die Parameter, die bereits unter (1) oder (2) aufgeführt wurden. Parameternr. 15i 16i Beschreib
  • Page 395B-65280GE/02 FANUC AC-SPINDELMOTOREN Serie αCi 2. ERLÄUTERUNG DES BETRIEBSMODI 2.5.4 Einzelheiten zu den Parametern Dieser Unterabschnitt enthält Einzelheiten zu den seriellen Spin- del-Parametern (für die 16i im Viertausender-, für die 15i im Dreitau- sender-Bereich) unter den Parametern, die allen
  • Page 3962. ERLÄUTERUNG DES BETRIEBSMODI FANUC AC-SPINDELMOTOREN Serie αCi B-65280GE/02 15i 16i 3088 4088 Erkennungsschwelle für Drehzahlabweichungs-Überschreitung bei gefangenem Motor Dateneinheit: 0,01 % Zulässiger Datenbereich: 0 bis 10.000 Standardeinstellwert: 75 Dieser Parameter legt die Erkennungsschw
  • Page 397B-65280GE/02 FANUC AC-SPINDELMOTOREN Serie αCi 2. ERLÄUTERUNG DES BETRIEBSMODI (3) Sonstige Parameter Dieser Punkt beschreibt ausführlich die allen Betriebsmodi gemeinsamen Parameter. Hiervon ausgenommen sind die Parameter, die bereits unter (1) oder (2) aufgeführt wurden. 15i 16i #7 #6 #5 #4 #3 #2
  • Page 3982. ERLÄUTERUNG DES BETRIEBSMODI FANUC AC-SPINDELMOTOREN Serie αCi B-65280GE/02 15i 16i #7 #6 #5 #4 #3 #2 #1 #0 3006 4006 SPDUNT GRUNIT GRUNIT Stellt die Auflösung für das Übersetzungsverhältnis ein: 0: 1/100 Einheit 1: 1/1.000 Einheit Wählen Sie wie folgt eine Auflösungseinstellung für das Übersetzu
  • Page 399B-65280GE/02 FANUC AC-SPINDELMOTOREN Serie αCi 2. ERLÄUTERUNG DES BETRIEBSMODI PRLOAD Automatische Parameter-Einstellfunktion 0: Autom. Parametereinstellung erfolgt nicht (Standardeinstellwert). 1: Automatische Parametereinstellung erfolgt. Nachdem Sie im Parameter Nr. 4133 den Modellcode des gewüns
  • Page 4002. ERLÄUTERUNG DES BETRIEBSMODI FANUC AC-SPINDELMOTOREN Serie αCi B-65280GE/02 15i 16i 3024 4024 Erkennungsschwelle für "Drehzahl null" Dateneinheit: 0,01 % Zulässiger Datenbereich: 0 bis 10.000 Standardeinstellwert: 75 Dieser Parameter stellt den Erkennungbereich für das Signal "Drehzahl null" (SST
  • Page 401B-65280GE/02 FANUC AC-SPINDELMOTOREN Serie αCi 2. ERLÄUTERUNG DES BETRIEBSMODI 15i 16i 3056 4056 Übersetzungsverhältnis (STUFE 4) CTH1A = 0, CTH2A = 0 3057 4057 Übersetzungsverhältnis (STUFE 3) CTH1A = 0, CTH2A = 1 3058 4058 Übersetzungsverhältnis (STUFE 2) CTH1A = 1, CTH2A = 0 3059 4059 Übersetzung
  • Page 4022. ERLÄUTERUNG DES BETRIEBSMODI FANUC AC-SPINDELMOTOREN Serie αCi B-65280GE/02 15i 16i 3095 4095 Justierwert für Drehzahlmesser-Ausgangsspannung Dateneinheit: 0,1 % Zulässiger Datenbereich: -1.000 bis +100 (-100 % bis +10 %) Standardeinstellwert: 0 Stellen Sie diesen Parameter bei der Feinjustierung
  • Page 403B-65280GE/02 FANUC AC-SPINDELMOTOREN Serie αCi 3. E/A-Signale (CNC ↔ PMC) 3 E/A-Signale (CNC ↔ PMC) Dieses Kapitel erläutert die Funktionsweise der direkt von der PMC über die CNC in das SPM eingegebenen und der direkt vom SPM an die PMC ausgegebenen Signale. Angaben zu den sonstigen spindelbezo- ge
  • Page 4043. E/A-Signale (CNC ↔ PMC) FANUC AC-SPINDELMOTOREN Serie αCi B-65280GE/02 3.1 EINGANGSSIGNALE (PMC → CNC → SPM) Dieser Abschnitt erläutert die Funktionsweise der direkt von der PMC über die CNC in das SPM eingegebenen Signale. Angaben zu den sonstigen spindelbezogenen Eingangssignalen enthält das Ha
  • Page 405B-65280GE/02 FANUC AC-SPINDELMOTOREN Serie αCi 3. E/A-Signale (CNC ↔ PMC) 3.1.3 Einzelheiten zu den Eingangssignalen (a) Drehmomentbegrenzungs-Befehlssignale (TLMLA) Wenn die Getriebeschaltung anhand der Einstellung (Nr. 4005#0 = "1") erfolgt, die zur Drehzahlregelung die aus dem Positionsgebersigna
  • Page 4063. E/A-Signale (CNC ↔ PMC) FANUC AC-SPINDELMOTOREN Serie αCi B-65280GE/02 3.2 AUSGANGSSIGNALE (SPM → CNC → PMC) Dieser Abschnitt erläutert die Funktionsweise der direkt vom SPM über die CNC in die PMC ausgegebenen Signale. Angaben zu den sonstigen spindelbezogenen Ausgangssignalen enthält das Handbu
  • Page 407B-65280GE/02 FANUC AC-SPINDELMOTOREN Serie αCi 4. JUSTIERUNG 4 JUSTIERUNG - 391 -
  • Page 4084. JUSTIERUNG FANUC AC-SPINDELMOTOREN Serie αCi B-65280GE/02 4.1 JUSTIEREN DER GESCHWINDIGKEITSREGELVER- STÄRKUNG 4.1.1 Übersicht Eine optimale Justierung der Geschwindigkeitsregelverstärkung erhöht die Positionsregelverstärkung und bewirkt dadurch eine deutliche Verbesserung von Störunterdrückungse
  • Page 409B-65280GE/02 FANUC AC-SPINDELMOTOREN Serie αCi 4. JUSTIERUNG (2) Orientierung 15i 16i 3042 4042 Proportionalverstärkung des Geschwindigkeitsregelkreises bei Orientierung (HOCH) CTH1A = 0 3043 4043 Proportionalverstärkung des Geschwindigkeitsregelkreises bei Orientierung (NIEDRIG) CTH1A = 1 Dateneinh
  • Page 4104. JUSTIERUNG FANUC AC-SPINDELMOTOREN Serie αCi B-65280GE/02 (4) Spindel-Synchronsteuerung 15i 16i 3044 4044 Proportionalverstärkung des Geschwindigkeitsregelkreises bei Spindelsyn- chronisation (HOCH) CTH1A = 0 3045 4045 Proportionalverstärkung des Geschwindigkeitsregelkreises bei Spindelsyn- chron
  • Page 411B-65280GE/02 FANUC AC-SPINDELMOTOREN Serie αCi 4. JUSTIERUNG 4.1.3 Justierverfahren (1) Start des jeweiligen Betriebsmodus Zur Vorbereitung der Justierung müssen die Einstellungen so gewählt werden, dass der Betrieb im jeweiligen Modus stabil und ohne Nachlauf- oder Schwingungserscheinungen vonstatt
  • Page 4124. JUSTIERUNG FANUC AC-SPINDELMOTOREN Serie αCi B-65280GE/02 4.1.4 Zusätzliche Informationen (Justierung der Positionsverstär- kung) Obwohl der Grenzwert der Positionsverstärkung grundsätzlich in Ab- hängigkeit von den Eigenschaften des Geschwindigkeitsregelkreises bestimmt wird, können die Einstell
  • Page 413ANHAN
  • Page 414
  • Page 415B-65280GE/02 ANHANG A. SPINDELPARAMETER-TABELLEN A SPINDELPARAMETER-TABELLEN - 399 -
  • Page 416A. SPINDELPARAMETER-TABELLEN ANHANG B-65280GE/02 A.1 SPINDELPARAMETER-TABELLE FÜR DIE αi-SERIE Die Spindelparameter für die αi-Serie sind in folgende Typenklas- sen unterteilt: A: Parameter zum Einstellen von Sensoren B: Parameter zum Einstellen verschiedener Funktionen (Betriebsmodi) C: Spezielle P
  • Page 417B-65280GE/02 ANHANG A. SPINDELPARAMETER-TABELLEN Interne Stan- Anwendung Klas- Datennr. 15i 16i Bit dard-Grundei Inhalt si-fizie- Bezug F-xxx nstellungen MH ML SH SL rung #2 Modellab- Inkrementalmaßsystem der Spindeldrehzahl O O C Ι-2.6.4 hängig #3 0 Automatische Erkennung des Nullimpuls-Signals wäh
  • Page 418A. SPINDELPARAMETER-TABELLEN ANHANG B-65280GE/02 Interne Stan- Anwendung Klas- Datennr. 15i 16i Bit dard-Grundei Inhalt si-fizie- Bezug F-xxx nstellungen MH ML SH SL rung #2 0 Prüfung der Haupt- und Hilfs-Magnetschütz-Kontakte bei O O O O B Ι-5.2.9 Spindelumschaltung #3 0 Prüfung beider Magnetschütz
  • Page 419B-65280GE/02 ANHANG A. SPINDELPARAMETER-TABELLEN Interne Stan- Anwendung Klas- Datennr. 15i 16i Bit dard-Grundei Inhalt si-fizie- Bezug F-xxx nstellungen MH ML SH SL rung 29 3039 4039 Modellab- Schlupf-Kompensationsverstärkung O C Ι-2.6.4 hängig 30 3040 4040 10 Proportionalverstärkung des Geschwindi
  • Page 420A. SPINDELPARAMETER-TABELLEN ANHANG B-65280GE/02 Interne Stan- Anwendung Klas- Datennr. 15i 16i Bit dard-Grundei Inhalt si-fizie- Bezug F-xxx nstellungen MH ML SH SL rung 61 3071 4071 3.000 Positionsverstärkung bei Cs-Bahnachsensteuerung (Stufe 2) O O B Ι-2.4.7 62 3072 4072 3.000 Positionsverstärkun
  • Page 421B-65280GE/02 ANHANG A. SPINDELPARAMETER-TABELLEN Interne Stan- Anwendung Klas- Datennr. 15i 16i Bit dard-Grundei Inhalt si-fizie- Bezug F-xxx nstellungen MH ML SH SL rung 100 3110 4110 Modellab- Stromumrechnungskonstante O C Ι-2.6.4 hängig 101 3111 4111 Modellab- Sekundärstrom-Koeffizient O C Ι-2.6.
  • Page 422A. SPINDELPARAMETER-TABELLEN ANHANG B-65280GE/02 Interne Stan- Anwendung Klas- Datennr. 15i 16i Bit dard-Grundei Inhalt si-fizie- Bezug F-xxx nstellungen MH ML SH SL rung 135 3143 4143 Modellab- Integrationsverstärkung des Stromregelkreises O C Anhang B hängig 136 3144 4144 Modellab- Geschwindigkeit
  • Page 423B-65280GE/02 ANHANG A. SPINDELPARAMETER-TABELLEN Interne Stan- Anwendung Klas- Datennr. 15i 16i Bit dard-Grundei Inhalt si-fizie- Bezug F-xxx nstellungen MH ML SH SL rung 168L 3177 4177 #0 1 Verwenden des MRDY-Signals (Signal "Maschine bereit") O O B Anhang B #4 0 Anbringungsrichtung des Spindelsens
  • Page 424A. SPINDELPARAMETER-TABELLEN ANHANG B-65280GE/02 Interne Stan- Anwendung Klas- Datennr. 15i 16i Bit dard-Grundei Inhalt si-fizie- Bezug F-xxx nstellungen MH ML SH SL rung #1 Model- Einstellung der PWM-Trägerfrequenz O O C Anhang B lab-hängig #2 Model- Einstellung der PWM-Trägerfrequenz O O C Anhang
  • Page 425B-65280GE/02 ANHANG A. SPINDELPARAMETER-TABELLEN Interne Stan- Anwendung Klas- Datennr. 15i 16i Bit dard-Grundei Inhalt si-fizie- Bezug F-xxx nstellungen MH ML SH SL rung 194 3212 4212 10 Integrationsverstärkung des Geschwindigkeitsregelkreises O O B Anhang B im Geschwindigkeitsregelungs-Modus (Hoch
  • Page 426A. SPINDELPARAMETER-TABELLEN ANHANG B-65280GE/02 Interne Stan- Anwendung Klas- Datennr. 15i 16i Bit dard-Grundei Inhalt si-fizie- Bezug F-xxx nstellungen MH ML SH SL rung 241 3259 4259 Modellabh. Nenndrehzahlgrenzen-Verhältnis O C Anhang B 242 3260 4260 Modellabh. Proportionalverstärkung des Stromre
  • Page 427B-65280GE/02 ANHANG A. SPINDELPARAMETER-TABELLEN Interne Stan- Anwendung Klas- Datennr. 15i 16i Bit dard-Grundei Inhalt si-fizie- Bezug F-xxx nstellungen MH ML SH SL rung 282 3300 4300 Modellabh. Motor-Leckstrom-Konstante O C Anhang B 283 3301 4301 Modellab- Normaler Spannungs-Kompensationskoeffizie
  • Page 428A. SPINDELPARAMETER-TABELLEN ANHANG B-65280GE/02 Interne Stan- Anwendung Klas- Datennr. 15i 16i Bit dard-Grundei Inhalt si-fizie- Bezug F-xxx nstellungen MH ML SH SL rung 338 3355 4355 0 Kompensation des Motorsensorsi- O O A Ι-1.3.2 gnal-Amplitudenverhältnisses Ι-4.3 339 3356 4356 0 Kompensation der
  • Page 429B-65280GE/02 ANHANG A. SPINDELPARAMETER-TABELLEN Interne Stan- Anwendung Klas- Datennr. 15i 16i Bit dard-Grundei Inhalt si-fizie- Bezug F-xxx nstellungen MH ML SH SL rung 400 3423 4423 0 Resonanzunterdrückungsfilter 4: Dämpfungsbandbreite O O B Ι-4.2.2 401 3424 4424 0 Resonanzunterdrückungsfilter 4:
  • Page 430A. SPINDELPARAMETER-TABELLEN ANHANG B-65280GE/02 A.2 SPINDELPARAMETER-TABELLE FÜR DIE αCi-SERIE Die Spindelparameter für die αCi-Serie sind in folgende Typenklassen unterteilt: A: Parameter zum Einstellen von Sensoren B: Parameter zum Einstellen versch. Funktionen (Betriebsmodi) C: Spezielle Paramet
  • Page 431B-65280GE/02 ANHANG A. SPINDELPARAMETER-TABELLEN Interne Stan- Klas- Datennr. 15i 16i Bit dard-Grundei Inhalt si-fizie- Bezug F-xxx nstellungen rung 7L 3015 4015 #0 0 Verwendung der Spindelorientierungs-Funktion B ΙΙ-2.2.8 8H 3016 4016 #6 0 Erkennung des Alarms (SPM-Alarm 46) bezüglich der Rückmeldu
  • Page 432A. SPINDELPARAMETER-TABELLEN ANHANG B-65280GE/02 Interne Stan- Klas- Datennr. 15i 16i Bit dard-Grundei Inhalt si-fizie- Bezug F-xxx nstellungen rung 58 3068 4068 1.000 Positionsverstärkung im Servo-Modus / unter Spindel-Synchronsteuerung B ΙΙ-2.3.7 (Stufe 1) ΙΙ-2.5.8 59 3069 4069 900 Beschleunigungs
  • Page 433B-65280GE/02 ANHANG A. SPINDELPARAMETER-TABELLEN Interne Stan- Klas- Datennr. 15i 16i Bit dard-Grundei Inhalt si-fizie- Bezug F-xxx nstellungen rung 113 3123 4123 30 Erkennungszeit für Kurzzeit-Überlastung D ΙΙ-2.6.4 117 3127 4127 Modellabh. Lastmesseranzeigewert bei Maximalleistung C ΙΙ-2.6.3 118 3
  • Page 434B. LISTE DER SPINDELPARAMETERNUMMERN ANHANG B-65280GE/02 B LISTE DER SPINDELPARAMETER- NUMMERN Nachfolgend sind die Zuordnungen der Nummern der Parameter für die Hoch- und Niedergeschwindigkeits-Charakteristika der Ausgangsum- schaltung auf Haupt- und Hilfsspindelseite der Spindelumschaltung aufgefü
  • Page 435B-65280GE/02 ANHANG B. LISTE DER SPINDELPARAMETERNUMMERN 15i 16i Inhalt MH ML SH SL MH ML SH SL 3027 ← ← ← 4027 ← ← ← Lasterkennungschwelle 2 3028 ← 3202 ← 4028 ← 4202 ← Ausgangsbegrenzungs-Form 3029 ← 3203 ← 4029 ← 4203 ← Ausgangsgrenzwert 3030 ← ← ← 4030 ← ← ← Sanftanlauf/-halt-Zeit 3031 ← 3204 ←
  • Page 436B. LISTE DER SPINDELPARAMETERNUMMERN ANHANG B-65280GE/02 15i 16i Inhalt MH ML SH SL MH ML SH SL 3074 ← ← ← 4074 ← ← ← Drehzahl des Referenzpunktfahrens bei Cs-Bahnachsen- steuerung / im Servo-Modus 3075 ← 3226 ← 4075 ← 4226 ← Erkennungsschwelle für das Signal "Orientierung beendet" 3076 ← 3227 ← 407
  • Page 437B-65280GE/02 ANHANG B. LISTE DER SPINDELPARAMETERNUMMERN 15i 16i Inhalt MH ML SH SL MH ML SH SL 3120 ← ← ← 4120 ← ← ← Nullspannung der Totzo- nen-Rechteckschwingungs-Komponente / Totzonendaten 3121 3157 3273 3303 4121 4157 4273 4303 Zeitkonstante für Drehmomentänderung (TCMD-Filter-Zeitkonstante) 31
  • Page 438B. LISTE DER SPINDELPARAMETERNUMMERN ANHANG B-65280GE/02 15i 16i Inhalt MH ML SH SL MH ML SH SL 3355 ← Keiner Keiner 4355 ← Keiner Keiner Kompensation des Motorsensorsignal-Amplitudenverhältnisses 3356 ← Keiner Keiner 4356 ← Keiner Keiner Kompensation der Motorsensorsignal-Phasendifferenz 3357 ← Kei
  • Page 439B-65280GE/02 ANHANG C. PARAMETERTABELLE FÜR DIE EINZELNEN MOTORMODELLE C PARAMETERTABELLE FÜR DIE EINZELNEN MOTORMODELLE - 423 -
  • Page 440C. PARAMETERTABELLE FÜR DIE EINZELNEN MOTORMODELLE ANHANG B-65280GE/02 C.1 SPINDELMOTOREN DER αi-SERIE M otor m odel a0.5/10000i α1/10000i α1.5/10000i α2/10000i α3/10000i α6/10000i α8/8000i α12/7000i α15/7000i α22/7000i A pplicable SP M SPM-2.2i SPM-2.2i SPM-5.5i SPM-5.5i SPM-5.5i SPM-11i SPM-11i SP
  • Page 441B-65280GE/02 ANHANG C. PARAMETERTABELLE FÜR DIE EINZELNEN MOTORMODELLE M odel code 322 323 307 401 406 licable softw are series and ed (9D50/E) (9D50/E) (9D50/D) (9D50/D) (9D50/E) Low -speed side output - - - - - 5.5/7.5 kW 7.5/11 kW 11/15kW 15/18.5kW 22/26kW specification - - - - - 1500/12000 1500/
  • Page 442C. PARAMETERTABELLE FÜR DIE EINZELNEN MOTORMODELLE ANHANG B-65280GE/02 C.2 SPINDELMOTOREN DER αPi-SERIE M otor m odel αP30/6000i αP50/6000i A pplicable S P M SPM-22i SPM-26i M odel code 411 413 licable softw are series and ed (9D50/E) (9D50/E) Low -speed side output 11/18.5kW 22/30kW specification 4
  • Page 443B-65280GE/02 ANHANG C. PARAMETERTABELLE FÜR DIE EINZELNEN MOTORMODELLE C.3 SPINDELMOTOREN DER αTi-SERIE M otor m odel αT2/15000i αT3/12000i αT6/12000i αT8/12000i αT15/10000i αT15/12000i αT22/10000i A pplicable S P M SPM-22i SPM-11i SPM-15i SPM-15i SPM-22i SPM-30i SPM-26i M odel code licable softw ar
  • Page 444C. PARAMETERTABELLE FÜR DIE EINZELNEN MOTORMODELLE ANHANG B-65280GE/02 C.4 SPINDELMOTOREN DER α(HV)i-SERIE M otor m odel α0.5/10000HVi α1/10000HVi α1.5/10000HVi α2/10000HVi α3/10000HVi α6/10000HVi α8/8000HVi α15/7000HVi α22/7000HVi A pplicable S P M SPM-5.5HVi SPM-5.5HVi SPM-5.5HVi SPM-5.5HVi SPM-5.
  • Page 445B-65280GE/02 ANHANG C. PARAMETERTABELLE FÜR DIE EINZELNEN MOTORMODELLE C.5 SPINDELMOTOREN DER αP(HV)i-SERIE M otor m odel αP40/6000HVi A pplicable S P M SPM-30HVi M odel code licable softw are series and ed Low -speed side output 13/22kW specification 400/1500 H igh-speed side output 18.5/22kW speci
  • Page 446C. PARAMETERTABELLE FÜR DIE EINZELNEN MOTORMODELLE ANHANG B-65280GE/02 C.6 SPINDELMOTOREN DER αT(HV)i-SERIE M otor m odel αT1.5/15000HVi αT8/12000HVi αT8/15000HVi αT15/10000HVi A pplicable S P M SPM-15HVi SPM-15HVi SPM-30HVi SPM-30HVi M odel code licable softw are series and ed Low -speed side outpu
  • Page 447B-65280GE/02 ANHANG C. PARAMETERTABELLE FÜR DIE EINZELNEN MOTORMODELLE C.7 SPINDELMOTOREN DER αCi-SERIE Motormodell αC1/6000i αC2/6000i αC3/6000i αC6/6000i αC8/6000i αC12/6000i αC15/6000i Anwendbares SPM SPMC-2.2i SPMC-5.5i SPMC-5.5i SPMC-11i SPMC-11i SPMC-15i SPMC-22i Modellcode (Betroffene Soft- 2
  • Page 448D. LISTEN DER ALARME UND STATUSFEHLER ANHANG B-65280GE/02 D LISTEN DER ALARME UND STATUS- FEHLER - 432 -
  • Page 449B-65280GE/02 ANHANG D. LISTEN DER ALARME UND STATUSFEHLER D.1 LISTE DER SPINDELALARME Dieser Abschnitt enthält eine Liste der Spindelalarme. Einzelheiten zu den Alarmen und den zu ergreifenden Maßnahmen finden Sie im Teil II "STÖRUNGSBEHEBUNG" des "WARTUNGSHANDBUCHS (B-65285GE)" für "FANUC SERVOMOTO
  • Page 450D. LISTEN DER ALARME UND STATUSFEHLER ANHANG B-65280GE/02 Alarmnr. LED-Anzeige Beschreibung 15i 16i SPM PSM SP0051 9051 51 4 Konverter: Unterspannung im Gleichstrom-Zwischenkreis SP0052 9052 52 ITP-Signalfehler I SP0053 9053 53 ITP-Signalfehler II SP0054 9054 54 Strom-Überlastungsalarm SP0055 9055 5
  • Page 451B-65280GE/02 ANHANG D. LISTEN DER ALARME UND STATUSFEHLER D.2 LISTE DER SPINDEL-STATUSFEHLER Wenn ein Parameter nicht richtig eingestellt wurde oder eine Sequenz fehlerhaft ist, leuchtet die (gelbe) Fehler-LED in der Anzeige des Spindelverstärkermoduls (SPM) auf und es wird ein Fehlercode ange- zeig
  • Page 452D. LISTEN DER ALARME UND STATUSFEHLER ANHANG B-65280GE/02 Anzeige Beschreibung des Fehlerstatus Maßnahme 10 Obwohl der Modus "Cs-Bahnsteuerung" eingestellt ist, Geben Sie während der Ausführung eines wurde ein anderer Modus (Servo-Modus, Spindelsyn- C-Achsensteuerungs-Befehls keinen anderen chronisa
  • Page 453B-65280GE/02 ANHANG E. TABELLE DER E/A-SIGNALE FÜR DIE SPINDELSTEUERUNG E TABELLE DER E/A-SIGNALE FÜR DIE SPINDELSTEUERUNG - 437 -
  • Page 454E. TABELLE DER E/A-SIGNALE FÜR DIE SPINDELSTEUERUNG ANHANG B-65280GE/02 E.1 SPINDELN DER αi-SERIE E.1.1 Eingangssignale (PMC → CNC) (1) Serie 16i #7 #6 #5 #4 #3 #2 #1 #0 Alle Achsen G027 CON *SSTP2 *SSTP1 SWS2 SWS1 (*1) (*1) (*1) (*1) Alle Achsen G028 GR2 GR1 Alle Achsen G029 *SSTP SOR SAR Alle Achs
  • Page 455B-65280GE/02 ANHANG E. TABELLE DER E/A-SIGNALE FÜR DIE SPINDELSTEUERUNG (3) Für alle CNC-Systeme 15i 16i #7 #6 #5 #4 #3 #2 #1 #0 1. G227 G070 MRDYA ORCMA SFRA SRVA CTH1A CTH2A TLMHA TLMLA 2. G235 G074 MRDYB ORCMB SFRB SRVB CTH1B CTH2B TLMHB TLMLB 1. G226 G071 RCHA RSLA INTGA SOCNA MCFNA SPSLA *ESPA
  • Page 456E. TABELLE DER E/A-SIGNALE FÜR DIE SPINDELSTEUERUNG ANHANG B-65280GE/02 E.1.2 Ausgangssignale (CNC → PMC) (1) Serie 16i #7 #6 #5 #4 #3 #2 #1 #0 F001 ENB F007 SF F022 S07 S06 S05 S04 S03 S02 S01 S00 F023 S15 S14 S13 S12 S11 S10 S09 S08 F024 S23 S22 S21 S20 S19 S18 S17 S16 F025 S31 S30 S29 S28 S27 S26
  • Page 457B-65280GE/02 ANHANG E. TABELLE DER E/A-SIGNALE FÜR DIE SPINDELSTEUERUNG #7 #6 #5 #4 #3 #2 #1 #0 1. F014 MR7A MR6A MR5A MR4A MR3A MR2A MR1A MR0A 2. F324 MR7B MR6B MR5B MR4B MR3B MR2B MR1B MR0B 1. F015 MR15A MR14A MR13A MR12A MR11A MR10A MR9A MR8A 2. F325 MR15B MR14B MR13B MR12B MR11B MR10B MR9B MR8B
  • Page 458E. TABELLE DER E/A-SIGNALE FÜR DIE SPINDELSTEUERUNG ANHANG B-65280GE/02 E.2 SPINDELN DER αCi-SERIE E.2.1 Eingangssignale (PMC → CNC) (1) Serie 16i #7 #6 #5 #4 #3 #2 #1 #0 G027 *SSTP2 *SSTP1 SWS2 SWS1 (*1) (*1) (*1) (*1) G028 GR2 GR1 G029 *SSTP SOR SAR G030 SOV7 SOV6 SOV5 SOV4 SOV3 SOV2 SOV1 SOV0 G03
  • Page 459B-65280GE/02 ANHANG E. TABELLE DER E/A-SIGNALE FÜR DIE SPINDELSTEUERUNG (3) Für alle CNC-Systeme 15i 16i #7 #6 #5 #4 #3 #2 #1 #0 1. G227 G070 MRDYA ORCMA SFRA SRVA CTH1A CTH2A TLMHA TLMLA (*1) 2. G235 G074 MRDYB ORCMB SFRB SRVB CTH1B CTH2B TLMHB TLMLB (*1) 1. G226 G071 INTGA *ESPA ARSTA 2. G234 G075
  • Page 460E. TABELLE DER E/A-SIGNALE FÜR DIE SPINDELSTEUERUNG ANHANG B-65280GE/02 E.2.2 Ausgangssignale (CNC → PMC) (1) Serie 16i #7 #6 #5 #4 #3 #2 #1 #0 F001 ENB F007 SF F022 S07 S06 S05 S04 S03 S02 S01 S00 F023 S15 S14 S13 S12 S11 S10 S09 S08 F024 S23 S22 S21 S20 S19 S18 S17 S16 F025 S31 S30 S29 S28 S27 S26
  • Page 461B-65280GE/02 ANHANG E. TABELLE DER E/A-SIGNALE FÜR DIE SPINDELSTEUERUNG #7 #6 #5 #4 #3 #2 #1 #0 1. F014 MR7A MR6A MR5A MR4A MR3A MR2A MR1A MR0A 2. F324 MR7B MR6B MR5B MR4B MR3B MR2B MR1B MR0B 1. F015 MR15A MR14A MR13A MR12A MR11A MR10A MR9A MR8A 2. F325 MR15B MR14B MR13B MR12B MR11B MR10B MR9B MR8B
  • Page 462F. BEOBACHTEN VON DATEN MITHILFE DES SERVO GUIDE ANHANG B-65280GE/02 F BEOBACHTEN VON DATEN MITHILFE DES SERVO GUIDE Die Verwendung des Servo-Justiertools "SERVO GUIDE" gestattet Ihnen die Beobachtung der internen Daten für die Spindel. Dieser Anhang F beschreibt die mithilfe von SERVO GUIDE beob- a
  • Page 463B-65280GE/02 ANHANG F. BEOBACHTEN VON DATEN MITHILFE DES SERVO GUIDE F.1 BETROFFENE SERIEN UND VERSIONEN DER SPIN- DELSOFTWARE Serie 9D50/B(02) oder neuere Versionen. F.2 MITHILFE VON SERVO GUIDE BEOBACHTBARE SPINDELDATEN F.2.1 Liste der Daten Die nachstehende Tabelle enthält die mithilfe von SERVO
  • Page 464F. BEOBACHTEN VON DATEN MITHILFE DES SERVO GUIDE ANHANG B-65280GE/02 F.2.2 Über Spindelsteuerungs- und Spindelstatussignale Wie weiter oben erwähnt, kann SERVO GUIDE zur Beobachtung der von der Spindel verwendeten PMC-Signale (Spindelsteuerungssignale 1 und 2 sowie Spindelstatussignale 1 und 2) benu
  • Page 465B-65280GE/02 ANHANG F. BEOBACHTEN VON DATEN MITHILFE DES SERVO GUIDE F.3 BEISPIEL FÜR DAS BEOBACHTEN VON DATEN Die nachstehende Abbildung enthält ein Beispiel für Daten (Synchro- nisationsfehler und Motordrehzahl beim Gewindebohren ohne Aus- gleichsfutter), die mithilfe von SERVO GUIDE beobachtet wu
  • Page 466G. UNTERSCHIEDE IN DEN PARAMETER- SPEZIFIKATIONEN ZWISCHEN DEN SERIEN αi UND αCi ANHANG B-65280GE/02 G UNTERSCHIEDE IN DEN PARAMETER- SPEZIFIKATIONEN ZWISCHEN DEN SERIEN αi UND αCi Dieser Anhang beschreibt die Unterschiede in den Parameterspezifi- kationen zwischen den Serien αi und αCi. Die Spezifi
  • Page 467G. UNTERSCHIEDE IN DEN PARAMETER- B-65280GE/02 ANHANG SPEZIFIKATIONEN ZWISCHEN DEN SERIEN αi UND αCi G.1 PARAMETER MIT UNTERSCHIEDLICHEN BEDEUTUNGEN Bedeutung 15i 16i αi-Serie αCi-Serie 3000#1 4000#1 Spindeldrehrichtung bei Vorgabe eines positiven (+) Unbenutzt (Stellen Sie 0 ein.) Verfahrbefehls un
  • Page 468G. UNTERSCHIEDE IN DEN PARAMETER- SPEZIFIKATIONEN ZWISCHEN DEN SERIEN αi UND αCi ANHANG B-65280GE/02 Bedeutung 15i 16i αi-Serie αCi-Serie 3047 4047 Proportionalverstärkung des Geschwindigkeitsregel- Unbenutzt (Stellen Sie 0 ein.) kreises bei Cs-Bahnachsensteuerung (Niedrig) 3054 4054 Integrationsver
  • Page 469B-65280GE/02 INDEX INDEX Einzelheiten zu den Eingangssignalen.................169, 389 A Einzelheiten zu den Parametern...........................148, 379 Abstimmverfahren....................................................... 257 Einzelheiten zu den Parametern für Sensoren........11, 309 Alarme....
  • Page 470INDEX B-65280GE/02 Liste der E/A-Signale (CNC ↔ PMC)... 26, 71, 100, 142, Spindelorientierung unter Spindelsynchronsteuerung .264 318, 346, 372 Spindelparameter-Tabelle für die αCi-Serie................415 Liste der Eingangssignale.................................... 166, 388 Spindelparameter-Tabell
  • Page 471Nachführverzeichnis FANUC AC-SPINDELMOTOREN Serie αi, PARAMETERHANDBUCH (B-65280GE) Gesamtüberarbeitung 02 Okt. 2002 - AC-SPINDELMOTOREN Serie αCi hinzugefügt - Anhänge C, D, F und G hinzugefügt 01 Juni 2001 Version Datum Inhalt Version Datum Inhalt