
QuickTurn™
GE Fanuc Automation S.A. Page 4 GFKE-0047C-EN
2 Operation Methods
Machine can be used in different ways.
Manual Cutting
Machine can be used as a normal manual turning
machine by moving axis by hand wheel or joystick for
continuous feed without any support by CNC control.
The position display can be used to check cutting
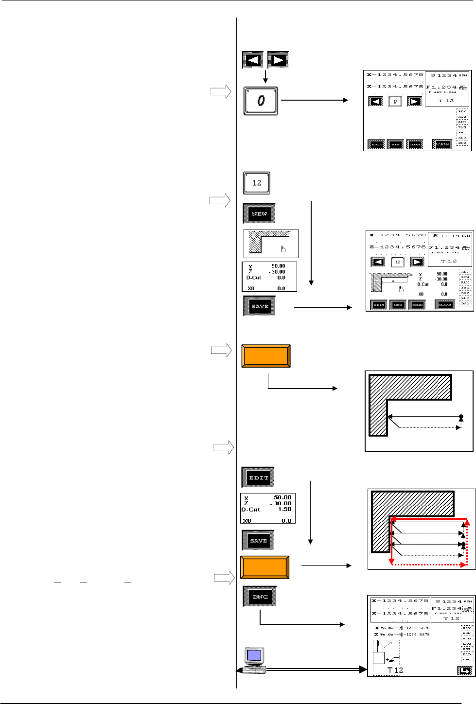
distance. Select memory position 0 on main screen
to work in manual mode.
Manual Cutting with Stops
Cutting is done by moving axis by hand wheels, or
joystick for continuous feed. The machine axes are
stopped in X and Z direction at a defined position.
This means that even if hand wheels are still rotated
axis does not continue moving. Function works like a
mechanical stopper. In order to use this function
select memory position different from 0, press icon
NEW on main screen and select a stop cycle. After
editing and saving cycle data, stops become active.
Semi Manual Cycle Cutting
By defining a cycle without inserting a cut depth
value (D-Cut=0) and pressing START button on
machine one cut to a defined end position is
performed. At end of the cut the tool detaches from
surface and returns back to start point.
Automatic Cycle Cutting
By defining a cycle and inserting a cut depth value
different from zero (D-Cut≠0) geometry defined in
cycle is machined in automatic mode. By pressing
START on machine an automatic cycle is started.
The last pass is executed as a finishing pass to clean
surface. Afterwards the cycle end tool returns to start
point of last cut.
DNC Mode
DNC Mode (D
irect Numerical Control) allows
executing standard DIN-ISO machining programs on
CNC. By connecting an external personal computer
to RS-232 interface of CNC, DIN ISO programs can
be transferred by a serial communication program
available on the marked to CNC. DNC mode allows
to machine very complex geometrys.
Select memory position 0.
Select memory position different from 0
and press NEW to insert new Cycle
Move tool to start point and press
START to execute 1 linear cut.
Press Icon EDIT and insert D-Cut
Press icon DNC
START
START
RS-232